轉載 2022/09/18 【工商時報/朱漢崙】
隨著房價愈來愈高,民眾的平均薪資水準卻沒跟著一起上漲,使得民眾在辦房貸時,對於房貸壽險的需求愈來愈大,對此,保險業者特別列舉了五大最常碰到的民眾最常見的疑問。
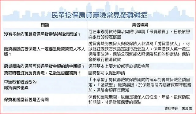
其中業者特別提醒,很多保戶以為房貸壽險和屋況條件有關,但其實不然,因為房貸壽險屬於「人身保險」,所以保費和屋況無關,反而是被保人的性別、年齡、投保額度和期間,才是計算保費的重點,因此,無論購買新成屋或中古屋,都不會影響到保費高低。
業者分析,在民眾申辦房貸時,不同於火險、地震險等強制購買的保險,房貸壽險是民眾可自由選購,依所投保的保障項目及保障內容,當主要繳房貸的被保險人於保險期間內發生身故、失能、燒燙傷等風險時,即可獲得相關保險給付來輔助房貸的支付,可說是房貸壽險最重要功能。
根據業界觀察,民眾承保房貸壽險時的疑難雜症,主要包括:一、該如何選擇平準型或遞減型;二、沒有多餘的預算投保房貸壽險時該怎麼辦;三、房貸壽險的被保險人是否一定要是房貸貸款人本人;四、房貸壽險的保額可否超過房貸金額的總金額;五、貸款時若沒買房貸壽險,之後是否能補買。
其中,對於平準型和遞減型的房貸壽險差異,合庫人壽主管即釐清,「平準型」房貸壽險於保險期間內每年的壽險保險金額固定;「遞減型」房貸壽險,則是於保險期間內隨著保單年度增加,保險金額逐年遞減,因此兩種類別保費金額高低也會有所差別,也是在做選擇時最需要比較之處。合庫人壽主管表示,在受理相關業務時,經常會碰到民眾有先前沒保想要加保,或是缺乏預算來投保的問題,建議民眾若沒有多餘的預算可以繳納保費時,其實可在申辦房貸時同步向銀行申請「保費融資」,也就是除了房貸外再另外借一筆「房貸壽險」的保費,日後依照與銀行的約定償還,也是一種變通方式。
至於申辦房貸之初沒買,但之後想加保的,隨時都可以提出申請。合庫人壽也特別提醒,保額基本上要大於或等於貸款金額,當風險來臨時就不用擔心房屋被法拍的風險。至於房貸壽險的要保人與被保險人都須為「房貸借款人」,可以批註條款方式指定銀行為受益人,主要是將購屋後家庭新增的「貸款負債」,透過保險將風險移轉給保險公司,保障借款人萬一發生保險事故,保險公司就能依照保險契約的約定給付保險金。





















