大家好,身為兩位孩子的爸爸,我是一位理工科出身的在職工程師,也是一位對經濟有興趣的財經素人,今天要分享電動車會不會完全取代傳統燃油車的轉機關鍵。
能量密度高為何如此重要?首先可以觀察為何Tesla比其他車廠更成功的關鍵就是電動車里程數大於或等於傳統燃油車(每桶油500~700km),這會大大的降低使用者轉換的摩擦成本;因此若電動車的里程續航力超約傳統燃油車的2倍,這反而會讓電動動車的缺點轉換為優點,引爆大需求。
以Model 3的75 kWh電池版本為例,純電池重量約為250公斤 (300 Wh/kg)的能量密度下,若更換為「凝聚態電池」500Wh/kg,等重量的電池容量大約躍升至125kWh,這相當於傳統燃油車的兩倍里程數,約為1200km,充飽電這里程數=傳統車2~3次的加油 (EX.以開車順道繞到加油約會耗時20min*3回=1HR,相較於電動車丟著跑去喝咖啡、逛賣場、在家睡覺,電動車反而更輕鬆)
新聞:揭秘凝聚态电池,刷新锂离子电池新高度,到底有什么神奇的?
凝聚态电池,把能量密度提高到了500Wh/kg


這種電池具有很強的機械性能,能夠抵抗一定的外力損傷,從而強化了這種電池的安全性;但是,凝膠態物質比較柔軟,機械強度比不上全固態電解質。 雖然理論上凝膠電解質可以阻礙鋰金屬充電時容易產生的枝晶問題,但由於凝膠態物質還是比較柔軟的,充電時鋰金屬還是有一定機會形成枝晶直接進入凝膠內部,甚至穿透隔離膜造成短路。

「凝聚態電池」的原理是什麼?
中國科學院物理研究所/北京凝聚態物理國家研究中心的研究人員如何利用簡單的氣-固反應解決硫化物固體電解質的界面問題; 他們通過CO2/O2自發地與硫化物電解質發生反應形成表面純化層,可以顯著地提高硫化物電解質對濕氣的穩定性和與高電壓正極LiCoO2的界面穩定性,實現高容量、長壽命的全固態電池。
如何生成硫化物電解質?
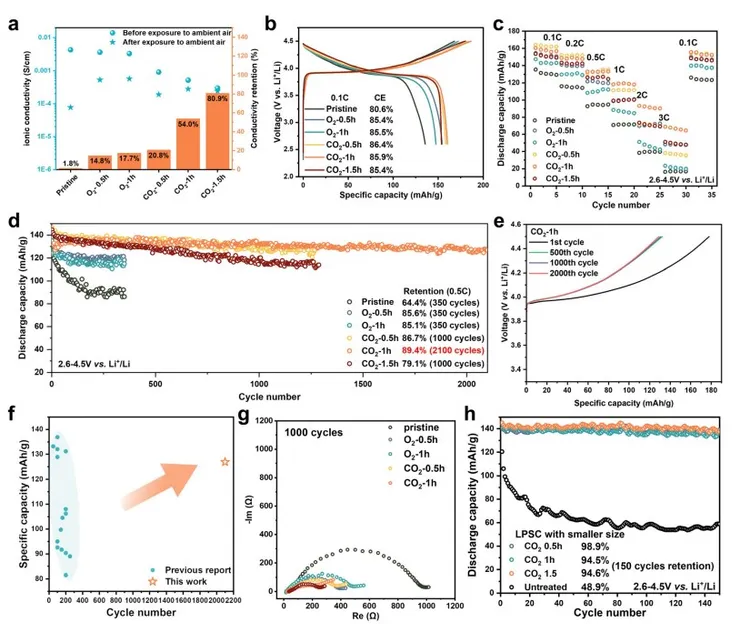
LiNi0.8Co0.15Al0.05O2,富鋰層狀氧化物,用一些絕緣材料包覆陽極顆粒,已成為減少SSE和陽極材料之間界面反應的方法,通過(O2和CO2)氣體-固體反應進行表面工程來保護SSE, 這種反應通過氧氣的混和 & 非晶Li2CO3層包覆來均勻地修改LPSC表面;在O2和CO2中處理可以有效提高LPSC對裸露LiCoO2的耐濕性和界面穩定性。,特別是,具有CO2處理LPSC和裸露LiCoO2的ASSB表現出卓越的速率性能(3C時65 mA h g-1)和卓越的循環保持能力(2100個循環後保持89.4%)。
反應後,所有經氣體處理的LPSC材料材料經X射線衍射(XRD)、飛行時間二次離子質譜儀(TOF-SIMS)、TEM、電子能量損失譜學(EELS)測試驗證。

和ASSB電池的試驗(e.不同速率充電時的電壓曲線、f.電化學性能比較、g.1000回循環後的電池阻抗(g)以及球磨後LPSC在0.5C速率下的循環性能。

更小的阻抗/更優異的耐久性

氣體-固體反應,生成非晶質Li2CO3層,通過表面塗層來增強硫化物電解質在空氣中和高壓氧化物中的穩定性,保護層不僅增強了對濕氣的耐受性,且在循環性能、阻抗...等都獲得不錯的結果。
我認為製程上也省去了傳統的鋰電池的導電薄膜,另外非晶質的特性更增加了陰陽及間的致密性,也可以有別於傳統的鋰電池捲繞形態;但該製程設備的量產性我還是先打個問號/再持續觀察,需要透過高壓/氣體時效反應,這個製程的規模化就會遇到滿多瓶頸。
也可以參考這篇簡體中文的文章:简单且实用的气-固反应解决硫化物固体电解质的界面问题 - 中国科学院物理研究所 (cas.cn)
------分隔線------
大家好!我是一位在職工程師+2寶爸,一位對經濟有興趣的財經素人,不喜歡媒體左右投資情緒,憑藉理工科和工作的訓練,使我相信以客觀數據作為投資策略會帶來可觀回報,涉略各類總經數據,來決策最佳投資組合,讓我們一起找到長期投資跑道,讓財富滾雪球!若這篇文章對您有實際的幫助,歡迎在留言區討論,點愛心,訂閱。






















