披風扣
明太祖朱元璋採取「上承周漢,下取唐宋」的治國方針,對整頓和恢復禮儀極其重視,並根據漢族傳統重新規定了服飾制度。 明代服飾中的披風是從宋代褙子發展而來(圖一),是明代男女都可穿用的外套款式。這種披風和我們現代認知的披風不同,是一種直領對衿、長袖、兩腋下開衩、前後不相連,胸口位置僅有一個鈕扣的外套。本文談的就是這個鈕扣。 玩古玉的人都知道有一種背面是一個象穿孔,正面以雕花形居多的大玉片,看起來就像一顆特大的鈕扣,市場上慣稱為「將軍扣」。這種大玉片寬度接近手鐲鐲心大小,尺寸小的較少,年代明清都有,若是清代的也偏清早期。 因為這種大玉片背面除了中間的象穿孔,也會很有簡單的紋飾,等於是兩面工,僅極少數背面沒紋飾。所以有人推測兩面工應該不是鈕釦用途,很可能是文人隨身佩掛把玩,寫書法時可以用來壓紙的玉鎮紙。 這麼大一個玉鈕扣,似乎不怎麼合理,難免會認為這種大玉片也可能是鎮紙或其他用途。可是這種大玉片只有少數是兩面平整,有些正面是呈現中間略微凸起的圓弧形,還有正反兩面中間都微凸的形制。傳世常見的金屬、木質製的鎮紙下壓那面都是平整且素面,紋飾是刻在上面。底部不平整的玉器做為鎮紙並不合理,其他用途的推測也都不符合這種大花片的體型和樣式,更重要的是刻紋飾從來都是做為向外展示用途,沒有把主要紋飾刻在底部的道理。 那麼這種俗稱將軍扣真的是鈕扣嗎?幾年前網路上流傳一張古代人物的半身像(圖二),繪一穿袍文人,雙手掌合攏抬於胸前,長袍對衿胸口位置露出半圓圖案,就像一個大鈕扣,我以為找到這種玉器用途了!引發我求證的樂趣,就搜尋這張圖片的來源。拜網路資訊發達之賜,原來這張照片是湯顯祖的畫像! 湯顯祖是明代末期的戲曲劇作家及文學家,膾炙人口的戲曲「牡丹亭」就是他的創作,被現代人譽為「中國的莎士比亞」。湯顯祖在萬曆四十四年過世,享年65歲,可惜的是這張畫是湯顯祖故鄉江西撫州為紀念他逝世400周年,在2016年時根據湯顯祖的傳世畫像及其後裔相貌特徵而創作的畫像。 雖說如此,藉由搜尋這張畫像的過程,我進一步了解畫像中湯顯祖穿著的外衣樣式就是明代的披風,而明代的披風確實就是在胸口有個大鈕扣,這鈕扣樣式還不是明代那種用在領口的子母扣(圖三)。並且現代幾位研究傳統服飾的專家繪製的明代披風穿著,胸前也都是同樣有這麼一個大鈕扣! 明末思想家朱舜水在明亡後客居日本講學,作育英才無數,被尊稱為日本孔子。朱舜水逝世後,弟子安積覺將遺稿編輯成「舜水朱氏談綺」,書中有一張「披風前圖」(圖四),文字說明就有寫:「膺有紐扣,用玉作花樣,或用小帶亦可。」 這張「披風前圖」胸口位置是一個梅花圖案,由文字敘述來研判,胸口繪的就是一個雕梅花玉鈕扣! 王端淑是明末清初的名媛詩人(圖五),且善書畫,尤精史學。從她的畫像可以看到她穿著一件披風(這種領子花邊通至下襬的樣式,又帶有褙子的風格),胸口位置是一個圓形釦子。還有一幅明代祖宗畫(圖六),畫中老婦穿的就是披風,胸口位置是一個接近圓形的釦子。 清初多爾袞率軍入關後強推剃髮易服,改變明代衣冠,又因為十從十不從裡有「男從女不從」的特令,所以清代早期女性穿戴保留較多明代的服飾樣式,之後才有逐漸滿化的情形。服飾的改變也造成使用在服飾用玉的演變,甚至消失不用。 「雍親王題書堂深居圖屏」十二幅畫,是雍正還是皇子身份時,在圓明園住所內陳列的畫作。這十二幅畫深受雍親王喜歡,所以雍親王成為雍正皇帝後,就把這十二幅畫也帶進皇宮裏。 這十二幅畫裡部份畫中室內陳設的古玩,可以在現在故宮典藏裡找到該器物,顯然畫作是寫實風格,畫作中的女子穿戴還保留明朝風格,而不是滿族裝扮。這十二幅畫作中,有多幅都能看到女子穿著的披風在胸口位置有一個大鈕扣(圖七、八、九)。 另外在康熙時期宮廷畫家焦秉貞的仕女畫作中,也能看到披風上有一個大釦子(圖十、十一)。 現代人因為這種大玉片背面有象穿孔,像是鈕扣用途,尺寸卻又那麼大,認為應該是豪邁魁武的男子所用;也說這麼大一片可以當護心鏡用途,就稱之為「將軍扣」。 從典籍的記載、服飾的演變、這種玉器的紋飾風格年代、以及明清時期的畫作來大膽推斷,所謂的「將軍扣」其實就是披風上的鈕扣! 以披風這種明代男女通用的服飾,不太可能將上面的鈕扣取個「將軍扣」這麼陽剛的別稱,就像「雍親王題書堂深居圖」裡那些溫柔婉約的女子,袍子上縫了一顆「將軍扣」,那多殺風景啊!而且將軍也不會用這種花樣的玉器。可以有「將軍扣」的俗稱,但可不要認為這是將軍使用的玉器。 我不知道明代怎麼稱呼這個縫在披風上的這顆大鈕扣,可能明清時期同樣只是稱為鈕扣,而沒有其他的稱呼。若是要幫這種大鈕扣取名的話,應當直接稱為「披風扣」才對。並且從圖七、八、十、都十一可以看到鈕扣下面垂著兩條長長的繫帶,古代使用鈕扣並不是現代這樣在扣子的另一邊做出孔縫扣縫,開鈕扣孔縫等於是割破衣服,所以古人衣服上的鈕扣都是另外縫在衣服上,披風扣的使用方法就是將玉扣縫在衣服上,另一邊縫繫帶,再以繫帶將扣子從後面綁住。 因為大扣子有點重量,穿著披風時,可以藉由扣子的重量將前面衣服往下拉,披風就不易於從兩肩鬆開滑落。通常鑲嵌用的玉器因為鑲嵌後背面看不到,所以非但沒有刻紋飾的必要,甚至背面也不須要拋光,但披風扣是用繫帶綁住,背面依稀可見,因此披風扣除了正面的主紋飾,背面也會有簡單的紋飾。 披風扣之所以明代的較多,因為披風是明代流行的服飾,穿的人多;清代的披風扣較少,是因為剃髮易服改變服飾,只有清早期延續明代穿著,女子還有穿著披風,之後服飾漸漸受到滿族的影響,加上披風樣式隨著時代而改變,就不用使用這種披風扣了!好比現代影視裡的古裝俠客披風,其實源於清代的斗篷,但現代稱為的披風,和明代披風已經是完全不同的服裝樣式,當然也不須再用這種扣子! 再從披風扣紋飾年代特徵來看。披風扣雕工粗細都有,正面最常見的紋飾是菊花紋,菊瓣凹窪打磨光亮,有明代玉花片的風格。紋飾從外到內以三層居多,最外層雲紋(圖十二)或凹連珠紋,第二層刻菊瓣,中間位置是花蕾。背面中間象穿孔,紋飾絕大多數是浮雕風捲葵。 除了菊瓣紋為主的紋飾外,少數不同圖案的披風扣往往雕工較為粗獷的具有明代風格(圖十三),而看來是清代的披風扣,雕工就都比較細緻,樣式看起來也較秀氣(圖十四)。這是因為披風在明代是男女通用,而滿清入關後,就只有女子才穿這種明式披風。所以清代的披風扣都是女用,自然披風扣也透露幾分溫柔婉約的味道。 披風使用玉鈕扣有明確典籍記載,但明代與披風衣型類似的有褙子、氅衣,既然披風有用玉鈕扣,合理推斷褙子、氅衣當然也可能使用玉鈕扣,至於褙子、氅衣用的鈕扣樣式是否和披風一樣,有待繼續研究。
披風扣(2023/07/09中華日報專刊C3文章)
更新 發佈閱讀 6 分鐘
留言
黃大俠的沙龍
4會員
73內容數
Facebook社團「中華古玩論壇」管理員
黃大俠的沙龍的其他內容
2025/04/21
機會是自己給自己的
汪榮譽理事長的展品總能吸引最多參觀者的注意。而且汪榮譽理事長的收藏故事也值得借鏡學習。
昨天有位協會會員夫妻到展覽找我,希望我給他們一些建議。我看了他們十幾年前在歐洲古董店買的中國古玉,竟是一些蚌埠貨仿品,我只能實話實說。
我看他們蠻失望的,就帶他們到汪榮譽會長

2025/04/21
機會是自己給自己的
汪榮譽理事長的展品總能吸引最多參觀者的注意。而且汪榮譽理事長的收藏故事也值得借鏡學習。
昨天有位協會會員夫妻到展覽找我,希望我給他們一些建議。我看了他們十幾年前在歐洲古董店買的中國古玉,竟是一些蚌埠貨仿品,我只能實話實說。
我看他們蠻失望的,就帶他們到汪榮譽會長

2024/12/06
電腦字
不久前在微信公眾號看到一篇帖:如何辨識「古董」上的「電腦字體」?
擷取其中一段:「現今的造假技術日新月異,許多「古董」上的文字都是利用現代化電腦(Windows作業系統自備字體)工具製作而成的。對於那些對電腦字研究不足或了解有限,同時又深深沉迷於這類藏品的收藏者來說,這無疑是一個

2024/12/06
電腦字
不久前在微信公眾號看到一篇帖:如何辨識「古董」上的「電腦字體」?
擷取其中一段:「現今的造假技術日新月異,許多「古董」上的文字都是利用現代化電腦(Windows作業系統自備字體)工具製作而成的。對於那些對電腦字研究不足或了解有限,同時又深深沉迷於這類藏品的收藏者來說,這無疑是一個

2024/10/04
故宮典藏文物編號的由來
民國13年10月23日,直系將領馮玉祥發動北京兵變,劫持大總統曹錕,推翻內閣,黃郛擔任代理內閣總理,於11月4日內閣會議中通過「修正清室優待條件」,要求遜帝溥儀廢除尊號,交出印璽、宮殿,遷出皇宮。
之後國務院組織「清室善後委員會」,聘李煜瀛為委員長,委員會由政府方

2024/10/04
故宮典藏文物編號的由來
民國13年10月23日,直系將領馮玉祥發動北京兵變,劫持大總統曹錕,推翻內閣,黃郛擔任代理內閣總理,於11月4日內閣會議中通過「修正清室優待條件」,要求遜帝溥儀廢除尊號,交出印璽、宮殿,遷出皇宮。
之後國務院組織「清室善後委員會」,聘李煜瀛為委員長,委員會由政府方

你可能也想看


















披風扣
明太祖朱元璋採取「上承周漢,下取唐宋」的治國方針,對整頓和恢復禮儀極其重視,並根據漢族傳統重新規定了服飾制度。 明代服飾中的披風是從宋代褙子發展而來(圖一),是明代男女都可穿用的外套款式。這種披風和我們現代認知的披風不同,是一種直領對衿、長袖、兩腋下開衩、前後不相連,胸口位置僅有一個鈕

披風扣
明太祖朱元璋採取「上承周漢,下取唐宋」的治國方針,對整頓和恢復禮儀極其重視,並根據漢族傳統重新規定了服飾制度。 明代服飾中的披風是從宋代褙子發展而來(圖一),是明代男女都可穿用的外套款式。這種披風和我們現代認知的披風不同,是一種直領對衿、長袖、兩腋下開衩、前後不相連,胸口位置僅有一個鈕

俗話說:人要衣裝,佛要金裝
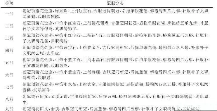
在描寫清代的小說或影視劇中,常常能看大清官員的身影,不管是王爺、漢人官員、滿人官員,一身蟒袍頭頂官帽,威嚴帥氣,我們該如何從這些配件上一眼認出官位,本篇文章將詳細介紹大清官員的官服配件,日後在收看清朝宮庭劇或研讀清代書籍,能迅速辨認該人的地位。

俗話說:人要衣裝,佛要金裝
在描寫清代的小說或影視劇中,常常能看大清官員的身影,不管是王爺、漢人官員、滿人官員,一身蟒袍頭頂官帽,威嚴帥氣,我們該如何從這些配件上一眼認出官位,本篇文章將詳細介紹大清官員的官服配件,日後在收看清朝宮庭劇或研讀清代書籍,能迅速辨認該人的地位。

有時你拿起鏡頭想為文物拍照,是因為有一股衝動,你好想將它保存在你心中的,那種美的衝動。但有時,鏡頭對著他,你又不想拍了。

有時你拿起鏡頭想為文物拍照,是因為有一股衝動,你好想將它保存在你心中的,那種美的衝動。但有時,鏡頭對著他,你又不想拍了。

背景:從冷門配角到市場主線,算力與電力被重新定價
小P從2008進入股市,每一個時期的投資亮點都不同,記得2009蘋果手機剛上市,當時蘋果只要在媒體上提到哪一間供應鏈,隔天股價就有驚人的表現,當時光學鏡頭非常熱門,因為手機第一次搭上鏡頭可以拍照,也造就傳統相機廠的殞落,如今手機已經全面普及,題

背景:從冷門配角到市場主線,算力與電力被重新定價
小P從2008進入股市,每一個時期的投資亮點都不同,記得2009蘋果手機剛上市,當時蘋果只要在媒體上提到哪一間供應鏈,隔天股價就有驚人的表現,當時光學鏡頭非常熱門,因為手機第一次搭上鏡頭可以拍照,也造就傳統相機廠的殞落,如今手機已經全面普及,題

十七世紀的西歐已經開始暖身,準備告別舊時代的教會束縛,進入新時代的科技與工業革命。既然螺絲釘是中國所沒有的小器材,向皇帝獻上一枚螺絲釘,就能夠改變東亞科技落後的命運嗎?

十七世紀的西歐已經開始暖身,準備告別舊時代的教會束縛,進入新時代的科技與工業革命。既然螺絲釘是中國所沒有的小器材,向皇帝獻上一枚螺絲釘,就能夠改變東亞科技落後的命運嗎?

《轉轉生》(Re:INCARNATION)為奈及利亞編舞家庫德斯.奧尼奎庫與 Q 舞團創作的當代舞蹈作品,結合拉各斯街頭節奏、Afrobeat/Afrobeats、以及約魯巴宇宙觀的非線性時間,建構出關於輪迴的「誕生—死亡—重生」儀式結構。本文將從約魯巴哲學概念出發,解析其去殖民的身體政治。

《轉轉生》(Re:INCARNATION)為奈及利亞編舞家庫德斯.奧尼奎庫與 Q 舞團創作的當代舞蹈作品,結合拉各斯街頭節奏、Afrobeat/Afrobeats、以及約魯巴宇宙觀的非線性時間,建構出關於輪迴的「誕生—死亡—重生」儀式結構。本文將從約魯巴哲學概念出發,解析其去殖民的身體政治。

這是一場修復文化與重建精神的儀式,觀眾不需要完全看懂《遊林驚夢:巧遇Hagay》,但你能感受心與土地團聚的渴望,也不急著在此處釐清或定義什麼,但你的在場感受,就是一條線索,關於如何找著自己的路徑、自己的聲音。

這是一場修復文化與重建精神的儀式,觀眾不需要完全看懂《遊林驚夢:巧遇Hagay》,但你能感受心與土地團聚的渴望,也不急著在此處釐清或定義什麼,但你的在場感受,就是一條線索,關於如何找著自己的路徑、自己的聲音。

本文分析導演巴里・柯斯基(Barrie Kosky)如何運用極簡的舞臺配置,將布萊希特(Bertolt Brecht)的「疏離效果」轉化為視覺奇觀與黑色幽默,探討《三便士歌劇》在當代劇場中的新詮釋,並藉由舞臺、燈光、服裝、音樂等多方面,分析該作如何在保留批判核心的同時,觸及觀眾的觀看位置與人性幽微。

本文分析導演巴里・柯斯基(Barrie Kosky)如何運用極簡的舞臺配置,將布萊希特(Bertolt Brecht)的「疏離效果」轉化為視覺奇觀與黑色幽默,探討《三便士歌劇》在當代劇場中的新詮釋,並藉由舞臺、燈光、服裝、音樂等多方面,分析該作如何在保留批判核心的同時,觸及觀眾的觀看位置與人性幽微。

明朝的第五位皇帝,明宣宗朱瞻基,是一個有才藝,喜藝術的皇帝,在《尚食》的一幕,就出現這首他寫的詩。
註解:軫ㄗ ㄣˋ( tsin2), 猗 ㄧ( i)。

明朝的第五位皇帝,明宣宗朱瞻基,是一個有才藝,喜藝術的皇帝,在《尚食》的一幕,就出現這首他寫的詩。
註解:軫ㄗ ㄣˋ( tsin2), 猗 ㄧ( i)。










