聖喜長老開示語錄

就好像,喜歡吃魚殺死了一條魚,多年之後當您發現不能殺生的時候,您無論做什麼都不可能把那條魚救回來,你與那條魚的殺生因果已經形成,無論你做什麼,都無法擺脫這個因果鏈,除非相應的不善果報已經發生。諸如此類的事情還有很多,尊者在開示中有講解一些彌補不善業的方法,歡迎大家積極收聽,未來的日子,也希望可以儘量的止惡揚善,積極聞法,積極修行。
【如果不善業已經成熟,怎麼辦?】
對於不善業,如果其果報已經現行了,是否能被改變,是有可能的,分別是重業輕報,或者輕業重報,或者說按照業力的法則來看,業並不是被改變,而是提早終止結束了,不論是善業或是不善業,都是會被另外一個業所取代。
在業的分類中,有一種是阻礙業,就是阻礙已經發生的業。假設善業現行,可是這種善業的力道已經開始越來越不足,或者說善業果報快要消逝,對於即將冒出來的過去所造的不善業將要成為果報的時候,如果它的力量比善業還要快的話,那麼基本上會成為一個阻礙業,把原本應該可以長期的善業突然將它阻礙提前終止,取而代之的就是不善業。
假設是不善業,也因為那種果報的業力快要消失之前,善業的力量比較強,那麼也會提早終止不善業的部分,取而代之的是善業,業的部分就會業卷業,這部分就屬於支助業了。

假設當我們已經冒出不善業的果報,很不順的時候,我們這時候要做的是儘量多製造一些善業,比如說十福業,佈施,持戒,禪修,聞法,正直己見等等,儘量去培育善業的部分,看能不能引發善的果報出現,讓善業成就這種善的果報儘量提早現前,終止不善業。
所以如果說是已經冒出不善業的果報,有時候業來的時候會有點像禍不單行,業會一直卷著一個業,人不順的時候會一直不順下去,如果那時候的心又是很負面的話,就會製造那種延續不善業的因緣一直席捲而來,就很像漩渦一樣,一直把不善業捲進來了。
在我們的內心當中,遇到這不善果報的時候,我們可以造作心儘量朝向善的部分,看能不能逆轉,我們的這種不善業也許它會出現,但是也會隨著我們的心一直朝向光明,或者是說朝向正面的,去阻止不善業。
一定要記得,不善業來的時候沒關係,因為本來就是我們過去造的不善業,所以有不善果報。不善果報來的時候,不是哀哀怨怨,要做的是想辦法製造善業,然後讓心儘量去改變成比較光明的那一部分,那麼這種不善業看能不能借由善業的部分引發出來,然後去終止不善業的繼續延續。
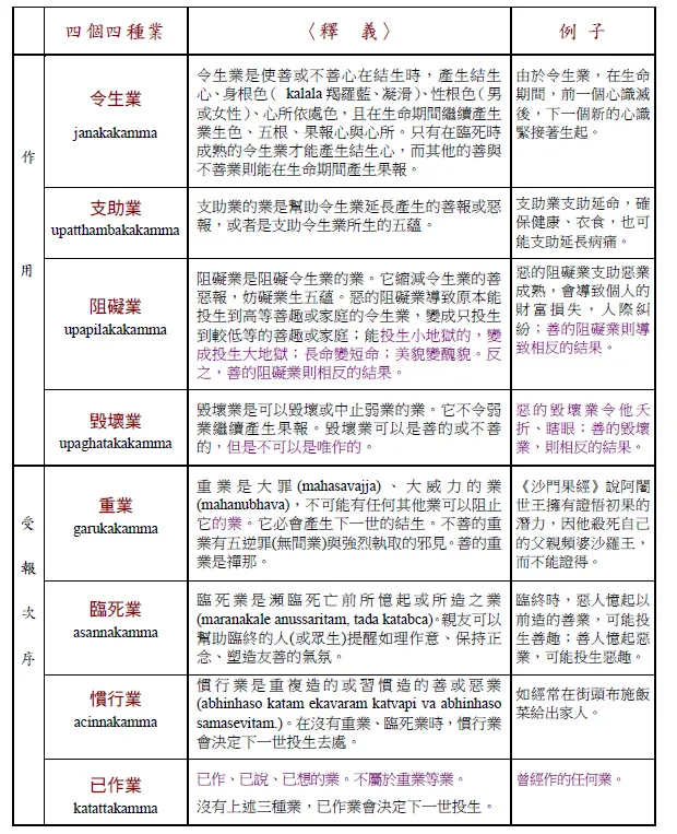
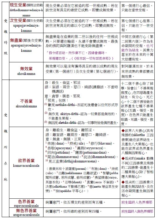
【業的分類與解釋】(來自《攝阿毗達摩義論表解》)



【正確的懺悔方式是在於如理作意】
懺悔能不能改變不善業?懺悔到底算不算是一種悔恨?是不是屬於不善心?這要看具體的懺悔,有沒有以如理作意為立基點。什麼叫如理作意?就是說從根源處的地方著手。懺悔的時候,針對做錯的事情,不論是對不起的人,或者事情,那麼我們是針對這件事情,也發現他這個是有過失的。
懺悔不是簡單地改變惡業,而是意識到我們的錯誤,悔過並改正,這是精神層面的一種清潔和淨化。雖然無法徹底消除過去的惡業,但是可以改變我們的態度和行為,減輕惡業的後果。
從根源處已經發現這是有冒犯到別人,也確實認知到這是不對的,那麼我們針對這件事情去做一個懺悔,或者說做一個道歉,但是道歉的原因並不是說我希望不要讓這些業發生,而是說我希望借由知道這是不對的,接下來就不要再重複了,重複這種不對的事情繼續下去。正確的懺悔是針對具體事件,如理作意,與智相應,知道之前哪部分做得不合理,未來不再犯過失;過去的已經發生,懺悔並不能消業,我們能夠掌握的是現在多製造善業,增加未來善業蓋過不善業的機會。
懺悔有沒有必要,或者是說懺悔能不能改變這些業?如果之前是已經做了不善業,那是不能改變,但是我們可以借由懺悔的方式,讓相同的事情下一次不要再發生。對於過去的不善業已經發生了,就好像一塊田裡已經丟下一些種子,這個種子不可能會消滅的,可是我們可以借由繼往開來的改善,之後不再造不對的事情,借由這些善業去蓋住這種不善業會發生的可能性,所以懺悔可以從這個地方來著眼。
像有一些的懺悔方式,比如拜懺或者法會,基本上都沒有一個明確的目標,有時候他會跟追悔聯結,並不是架構在如理作意的懺悔而是跟追悔聯結。如果說是架構在“我確實是做了,我確實是看到不對的事情,從今以後我不要再有這樣子的過失,從而後我不再發生這種事情了。”那麼這一部分是跟如理作意的聯結,不叫做悔恨,是如理作意,算是一種善心。但如果是架構在“不管有錯沒錯,反正我就是去懺悔,去懺悔就會消業”。大概率那時候造的就是一個不善心,因為是一種追悔,或者是說跟智不相應,跟愚癡相應。
【摘自《業的運作》】

【人非聖賢,孰能無過】
面對過錯自己常常是很難被發現的,但我們可以採取以下策略去尋找和處理它們:
1. 反思:定期去反思自己的行為和決策。嘗試從旁觀者的角度去看待事情,讓自己有空間去批判性地思考。
2. 接受他人回饋:雖然聽別人批評自己不容易,但他人的回饋是確保我們認識到錯誤的關鍵方式之一。無論是在工作還是在生活中,當你聽到或看到關於自己行為的負面回饋時,可以花時間去反思一下是否有需要改進的地方。
3. 瞭解你的價值觀:清楚你自己的價值觀是非常重要的,它們可以幫助你明白當你做某件事情時,是否符合這些價值觀,或者是否走向了錯誤的路。比如說,您是佛教徒,那麼就應該以經典中的善惡標準來判斷自己是否有過失。
假設你找到了這些問題,以下是你可能需要採取的措施:
1. 承認並接受你的錯誤:你必須承認你的錯誤,並接受自己的不完美。這是修復錯誤的第一步,也是最難的一步。
2. 認識到你的錯誤對他人的影響:一個重要的步驟是理解你的錯誤對他人造成的影響。這將説明你瞭解為什麼需要修復錯誤,以及修復錯誤如此重要。
3. 找到解決方法:尋找修復錯誤的辦法。這可能包括向他人道歉,或者改變造成錯誤的行為。
4. 尋求改變,勇敢一點:對於找到的解決方法,需要付諸行動,只有實際的變化,才能真正改正錯誤。
以上這些,並不一定要嚴格按照順序來,關鍵是真誠對待,勇於接受並改正錯誤,這樣人生和人際關係才會愈來愈好。






















