寶山 2nm 應該會在2025年先啟用一座廠,2026年換到高雄,整個寶山二期會在2027年完成,中科大概需要到2029年才會整體完成。
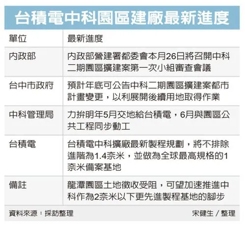
台積電高雄廠供水穩定的『高雄市橋頭再生水廠興建移轉營運案』工程施工進度,自今年4月起正式動工,截至10月11日進度已超前2.2%,高市府水利局與施工團隊力拼114年底完工,並自115年起每日供應3.5萬噸再生水予台積電。攸關台積電(2330)建廠的中科台中園區二期擴建案,開發進度再向前邁出一步。內政部營建署訂本月26日召開第一次小組審查會議,中科管理局力拚明年(2024)5月交地給台積電,6月與園區公共工程同步動工,較原訂6月交地時程再提前一個月,助攻台積電先進製程布局。

- 龍潭園區擴建計畫範圍約158.59公頃,台積電已無用地需求
- 中科台中園區擴建二期緊鄰台中園區西側,面積89.75公頃
- 高雄楠梓產業園區,佔地約29.83公頃
- 寶山二期擴建基地位於新竹縣寶山鄉、新竹園區南側,總開發面積為89.84公頃























