理財資訊就是行銷資訊。投資理財世界在洗你的腦,如果你沒還沒發現的話...
理解改變大眾想法的商業行銷
首先,讓我們先了解一件事:商業行銷。什麼是行銷?行銷是研究如何把產品銷售出去的學問。如果說它是在研究如何欺騙人,有時也蠻貼切的。
在「穿越時空愛上你(Kate & Leopold)」這部浪漫愛情電影中,由休.傑克曼主演的帥氣公爵Leopold,就跟梅格.萊恩飾演擔任廣告公司主管的Kate說,「這就是你每天在做的事?研究欺騙人的方法?(Is this what you do at work, Kate? Research methods to deceive people?) 修飾謊言直到它們與真相像似?難怪你害怕每週的工作。」因為在片中,梅格.萊恩要求廣告主角休.傑克曼,把難吃的奶油廣告產品,謊稱為他所吃過最美味的。
行銷,就是引導、勸誘、隱晦不說,操弄媒體、內容、人性、商品、價格,創造獲利最大化的技倆。
任何內容都可能是行銷
在這一個「全面行銷」的時代,所有人們看到的,聽到的,讀到的內容與資訊,甚至是以往具公信力的新聞與書籍,幾乎都可以是廣告、業配,背後都可能是一場精心策劃的行銷活動。目的是吸引你的注意,改變你的想法,催促你做出行動,然後,賣你商品,賺走你的錢。
吸引注意 → 改變想法 → 做出行動 → 賣出商品 → 賺走你的錢
這是商業行銷的一種簡單模式,因為認知影響行為,所以要讓人們做出行動,必須先改變他們的想法。每個廣告行銷人員、業務人員,甚至是創業家、自媒體,大都懂得依照這個簡單的模式,來讓自己的商品獲得注意,創造銷售業績。
這個簡單模式也可以再精巧一些,針對不同階段的消費者行為,擬定行銷計劃。如附圖左,就是一個常見的模式,稱之為行銷漏斗(marketing funnel),它最初始的來源則為1898年,由Elias St. Elmo Lewis所創建的AIDA模型(附圖右)。行銷漏斗的基本概念是:先吸引最多人注意或察覺品牌的存在,接著慢慢篩選出可能的潛在客戶,引導他們完成最終的消費行為,整個過程就像漏斗一般。

典型的行銷漏斗與AIDA模型
行銷第一步:吸引注意
在這樣的商業行銷機制之下,有時會讓人搞不清楚事情的真相。因為每個商業體 都想引人注目,為了達成這個目的,真的、假的、誇大的、爭議的、引戰的、狗血的、懂的、不懂的,只要能吸引大眾的注意,只要不違法,捏造一點不盡真實或無從查證的訊息,沒有人會在乎。差別在於,大品牌或有信譽的公司通常會有所節制,因為還能靠創意或高品質的產品來吸引注意。至於小品牌,不藉由誇大一點的方式,就比較難吸引眾人的目光。
⋯⋯⋯⋯⋯⋯⋯⋯⋯⋯⋯⋯
看清投資理財世界 建立自己的想法
投資理財的世界,同樣也存在各種吸引人注意的行銷內容與資訊。大多時候,人們很難分辨它們到底是真的、假的,提供資訊的媒體或網紅,到底是懂?還是不懂?更重要的是,那些試圖改變和影響你想法的人,賣的商品更加多元,不僅是商家與消費者那樣簡單一對一的關係。
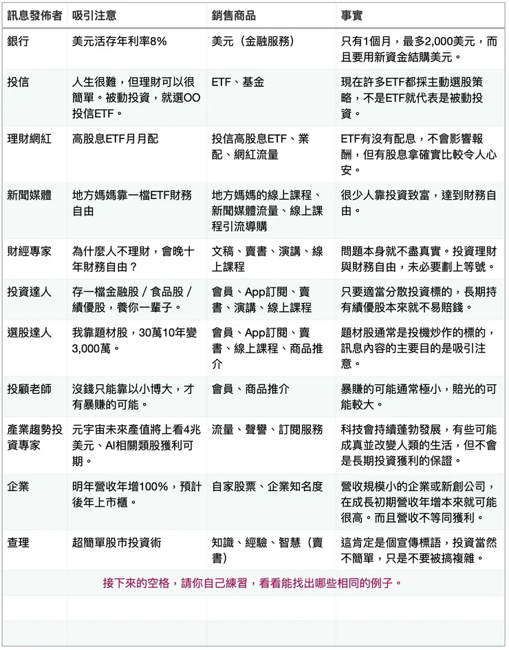
看懂行銷宣傳與事實
讓我們來看一些簡單的例子:
銀行:「美元活存年利率8%」。事實:只有1個月,最多2,000美元,而且要用新資金結購美元,讓銀行賺到買賣匯差。商品:美元。
投信:「人生很難,但理財可以很簡單。被動投資,就選OO投信ETF。」事實:現在許多ETF都採主動選股策略,不是ETF就代表是被動投資。商品:ETF、基金。
理財網紅:「高股息ETF月月配」。事實:ETF有沒有配息,不會影響報酬,但有股息拿確實比較令人心安。商品:投信高股息ETF、業配、網紅流量。
新聞媒體:「地方媽媽靠一檔ETF財務自由」。事實:很少人靠投資致富,達到財務自由。商品:地方媽媽的線上課程、新聞媒體流量、線上課程引流導購。
財經專家:「為什麼人不理財,會晚十年財務自由?」事實:和前述的瘦身茶問題一樣,問題本身就不盡真實。投資理財與財務自由,未必要劃上等號,不要有錯失恐懼症(FOMO)的焦慮。沒錢儲蓄的年輕人或小資族,就算理財也不會提早十年財務自由,先投資自己培養職場競爭力也很好。一旦成為忙碌的高薪族群,就算不理財,同樣也不會晚十年財務自由。商品:文稿、賣書、演講、線上課程。
投資達人:「存一檔金融股/食品股/績優股,養你一輩子。」事實:只要適當分散投資標的,長期持有績優股本來就不易賠錢。績優金融股/食品股大多屬穩定或緩慢成長股,企業評估相對較容易。風險在於一檔個股持續被推薦後,股價通常會被高估,沒有經驗的投資人容易套在高點,若公司出狀況,風險更大。商品:會員、App訂閱、賣書、演講、線上課程。個人另有交易獲利機會。
選股達人:「我靠題材股,30萬10年變3,000萬。」事實:題材股通常是投機炒作的標的,誇大的內容主要是用來吸引注意,目標是投資小白。商品:會員、App訂閱、賣書、線上課程、商品推介。個人另有短線交易獲利機會。
投顧老師:「沒錢只能靠以小博大,才有暴賺的可能。」事實:暴賺的可能通常極小,賠光的可能較大。商品:會員、商品推介。個人另有短線交易獲利機會。
產業趨勢投資專家:「元宇宙未來產值將上看4兆美元」、「AI相關類股獲利可期」。事實:許多創新科技並不是突然出現,在散戶投資人獲悉之前,通常都已發展數年或數十年。大多數的情況是科技會持續蓬勃發展,有些可能成真並改變人類生活,但因新科技變化快速,缺乏長期投資所需要的可持續性,短期間股價往往過度反應,因此反而是短線交易者理想的投資標的。商品:流量、聲譽、訂閱服務。
企業:「明年營收年增100%,預計後年上市櫃。」 事實:營收規模小的企業或新創公司,在成長初期營收年增本來就可能很高。1千萬營收變2千萬,比500億變1,000億來得容易許多,而且營收不等同獲利。商品:自家股票、企業知名度。
查理:「超簡單股市投資術」。事實:這肯定是個宣傳標語,投資當然不簡單,只是不要被搞複雜。商品:知識、經驗、智慧(賣書)。

投資理財世界同樣充斥著行銷宣傳口號,你也可以試著破解,並把它們寫在預留的空格裡。
看完這些簡單的例子,有比較能理解投資理財世界為什麼充斥著各種吸引人注意的宣傳口號嗎?目的當然一樣是希望影響和改變人們的想法,然後銷售商品。一如前述簡單的商業行銷模式:
吸引注意 → 改變想法 → 做出行動 → 賣出商品 → 賺走你的錢





















