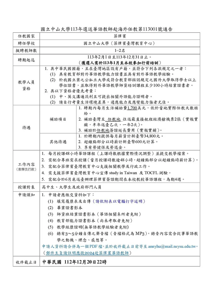
【赴菲華語教學人才徵選公告】想赴海外教學華語的老師們快來報名唷!
擬聘教師1~2名
任教國家:菲律賓
聘期起迄:113年2月1日至113年12月31日
報名時間:即日起至2023年12月20日
(三)工作內容、相關辦法及申請表請點選連結下載:https://tecph.nsysu.edu.tw/....../405-1114-322139......


【赴菲華語教學人才徵選公告】想赴海外教學華語的老師們快來報名唷!
擬聘教師1~2名
任教國家:菲律賓
聘期起迄:113年2月1日至113年12月31日
報名時間:即日起至2023年12月20日
(三)工作內容、相關辦法及申請表請點選連結下載:https://tecph.nsysu.edu.tw/....../405-1114-322139......



