
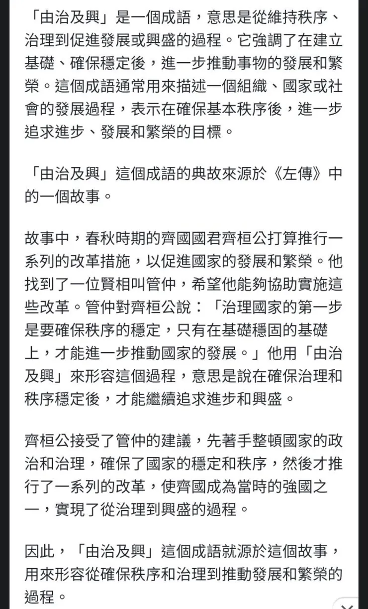
朋友傳來網路討論區截圖,內容是說最近流行的政治口號「由治及興」出自《左傳》。朋友知道我對《左傳》很有興趣,就問我內容真偽。
討論區內容沒有引用原文,也沒有提到是出自《左傳》哪一 年。內文講得很冠冕堂皇、頭頭是道,同時又空洞無物,我就覺得有可能是AI的口吻。
一問之下,答案果然跟討論區所見的吻合。當然,《左傳・昭公二年》沒有「治其國家,由治及興」等句。所謂源自《左傳》,完全是AI胡說八道。
2023.12.9

朋友傳來網路討論區截圖,內容是說最近流行的政治口號「由治及興」出自《左傳》。朋友知道我對《左傳》很有興趣,就問我內容真偽。
討論區內容沒有引用原文,也沒有提到是出自《左傳》哪一 年。內文講得很冠冕堂皇、頭頭是道,同時又空洞無物,我就覺得有可能是AI的口吻。
一問之下,答案果然跟討論區所見的吻合。當然,《左傳・昭公二年》沒有「治其國家,由治及興」等句。所謂源自《左傳》,完全是AI胡說八道。
2023.12.9















