【Rex大叔觀察與分析】
- 今天也是鉅祥二的競拍截標日, 相對十銓理論價格已經106.17元來說,其實鉅祥二也不太好拍。
- 股票目前74.5元,轉換價格72.2元,理論價格103.18元,跟十銓三也沒差幾塊,從歷史的競拍數據來看大概平均的溢價區間大概落在7.35%-10.35%之間,也就是110.76元(103.18*1.0735)到113.85元(103.18*1.1035)之間。
- 無擔保要拍到110.76-113.85之間其實也算不低了,只是有時候個股的未來題材性也是有一定的想像空間,這就沒辦法量化,就等憑各自的主觀認定了。
- 最近市場氛圍一直疼不錯,相對在競拍來說也拍不了多便宜的價格,也是你要不要去追高價拍的問題,這部分我還是覺得只要風險自己控管在一定的範圍內就都還好。
【符合發行條件歷史競拍統計數據】
- 歷史前140檔競拍資料

全部競拍標的歷史參考資料
- 無擔保+3年期_溢價區間8.31%-10.15%
- 無擔保+信評4分_溢價區間7.5%-9.2%
- 無擔保+電子零組件_溢價區間8.55%-10.35%



【競拍參考資訊】

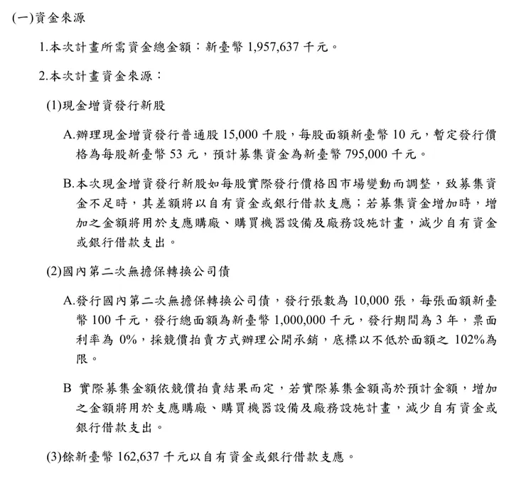
【公開說明書】
【1.籌資用途】




【2.每股盈餘稀釋影響】

【基本資料】
【1.基本資料】
【2.CallMemo、法說會、研究報告】
KGI Callmemo 鉅祥(2476) 20231109
一、公司簡介
鉅祥為生產全系列金屬零件、模具設計、沖壓、電鍍、射出成型、精密沖塑模具、製造專業ODM(一貫化製程),以客製化為主。資本額19.07E 台灣749人、集團人數2417人。模具費佔營收3%,部品佔94%、幫子公司代工商品2%。
二、產品組合與銷售地區
(1)五大產品類別:網通1~9月12%、PC/NB 16%、消費性電子21%、車載相關22%、工控醫療其他29%
(2)1~9月集團客戶銷售地區:日系客戶37%、歐系28%、台系28%、美系10%、其他5%。
三、1Q~3Q營運績效:
(1)營收42.9E、稅後獲利5.3E ,EPS2.78(-26.3%YOY)
(2)各地區營收佔集團總營收比重:34%台灣,大陸51%、其他海外(馬來西亞)15%
(3)GM28.3%、OPM12.6%
四、不動產現增CB規劃:
(1)10/27 購置不動產於桃園觀音設廠,地上建築物 9277.61坪,交易額15.5E。
購買動機:1.桃園新屋廠使用面積擁擠,無法滿足。2桃園八德廠也是業務不錯,廠房更小3.電鍍線設在旭軟,鉅祥目前無自己的電鍍廠房,以委託名義於旭軟生產電鍍製程。希望儘快遷出。
(2)新廠電鍍導入會更多,為現有設備局部搬過去+新購設備
(3)10月底簽約,導入量產最快2H24。
(4)既有廠區營收參考:新屋廠佔營收比重: 台灣區三十幾%,新屋有約24~25%;八德廠去年營業額1E多,將近快2億。
(5)既有稼動率5.5成~6成,現有設備幾乎客製化,場地不夠,購入新廠為長期經營手段,先做準備,提早布局,
(6)以往經驗電鍍線120米左右,拉好3個月左右、試機1個月,故4個月左右可以順利導入;相同類似的機種可以copy以縮短時間
五、展望
(1)網通持續穩定或小增、PC/NB會稍微下降,今年與去年比-4%、消費性電子預計往下,車載看好未來發展(去年19%現在來到22%),工控穩定
(2)未來應該三分,網通NB電子、車載、工控各三分之一
(3)GM尤其消費性電子新品導入比均值高,但後期會要求降價。
六、產品類別狀況
(1)近期開發車用相關零組件,如變速箱的冷卻器、車用攝影機模組、車燈散熱片等等。
(2)醫療相關產品: 銷最好的是減肥針,主要銷到瑞士,做胰島素的週邊零件,
金屬跟塑膠都有(非侵入式)
(2)電鍍製程:規模為四機八線(日本設計、台灣製造)、規格有Cu、Ni、Sn、Au選擇性電鍍,並有浸鍍、刷鍍、點鍍(GM最高)
(4)鉅祥終端產品:如遊戲機的搖桿、外殼、汽車方向盤馬達模組、手機配件、醫療拋棄式端子、5G外殼端子等
🔴鉅祥(2476)法說會MEMO20231110中信投顧
財務表現
FY3Q23 14.7億元 (YoY-23%),毛利率30.69%,營業利益率15.19%,EPS 1.29元 (YoY-22%)
營運概況
1Q~3Q23 營收佔比 (2022):網通相關12% (13%),PC/NB 16% (20%),消費性 21% (20%),車用 22% (19%),工業及醫療 29% (28%)
1Q~3Q23 客戶地區組成 (2022):日系 34% (43%),歐系 28% (24%),台系 23% (19%),美系 10% (9%),其他 5% (5%)
地區比重:台灣 34%,中國 51%,其他的馬來西亞、泰國、印尼、墨西哥等 15%
QA 摘要
1. 今年全年的展望?大約和前幾季的衰退幅度差不多
2. 明年各應用別成長性?車載、工業及醫療不錯,消費性平淡
3. 第三季毛利率較上季上升 3% 的原因?接下來可以維持在 30% 嗎?99% 產品客製化,新品剛開模的時候毛利率好。車載和 PB 的毛利率看商品有機會差到 10%。第三季有比較多新品,加上產品組合優化,毛利率上升,明年是否維持無法評估,主要還是看接單狀況
4. 原物料波動對毛利率的影響?會和客人以費用去報價,當原物料波動超過一個程度的時候,會向客人重新議價,鉅祥在這部分有做管理,所以從過去來看起伏不會太大
5. 目前產能單月營收最高可以做到 6.5 億的話,新廠加入可以多多少?目前各廠的產能利用率是多少?新廠明年下半年開始營運,目前無法確定狀況。上海廠有恢復到疫情前的九成,稼動率七成左右;新屋廠跟去年大概還是有十幾個 % 的落差,稼動率在五到六成之間;其他廠跟去年同期比,約 10% 的下降;東南亞、墨西哥有幾個廠還算不錯,有維持在過去水準。此外,上海廠大約佔 25% 營收比重
6. 各地區的營收占比展望?台灣在新廠的加入後,營收會小幅的成長,比重可能由 34% 上升一些,中國會維持在 50% 左右的水準,東南亞近期不錯可能會小幅上升
7. 擴觀音新廠的原因?是因為有訂單需求嗎?其一,台灣的兩個廠產能擁塞;其二,目前是和旭軟租用,想自己做節省成本並增進市場競爭力,不是因為特定的訂單需求
8. 未來終端產品佔比展望?中長期目標是消費性電子及網通精簡到 35%,車用 30%,工業及醫療用 30%
9. 目前有做折疊手機的 Hinge 嗎?客戶不會透露產品是什麼
10. 帳上現金充足為什麼還要發 CB?管理層的決定
11. 折舊的速度和攤提年限?主要按照過去制度、法規,新屋廠設備是以 7 年折舊
12. 新開模到開始量產、貢獻營收的時程?以消費性電子來講,交樣的時間落在 11-30 天,取決於難易度,因為要快速上市認證時間也短。然而,車載和醫療產品由於牽涉到人身安全等問題,測試時間相對較長,儘管我們的技術可以提前完成樣品,但認證時間可能需要兩到三年,甚至可能更長。因此,車載和醫療用對於營收的貢獻,未來兩到三年可能會有顯著增長
13. 不同地區的客戶產品類別主要是什麼?日系以前以 3C 為主,近期慢導入車載、工控產品,歐系以車載為主,也有做工控,台灣比較複雜都有做
【3.網路題材訊息_擴廠計劃】
鉅祥營運復甦 明年兩岸擴充新產能將到位 擬籌資16億元_20231029
鉅祥積極擴充工控、醫療及車用營收 惠州新廠明年Q1完工_20230726
【4.機構評等】無
【財務相關資訊】
【1.歷年獲利】

【2.營收動能】

【3.股利政策】

【籌碼概況】
【1.董監事持股、股權分散、籌碼分佈、基金持股】
【歷史價格走勢圖】

【集團概念股】無
【歷史可轉債發行概況】
















