📢 最新公告:群益投信於2024年2月29號公告每單位配發0.61元,股利再創新高,預估單季殖利率為2.35%。除息日為3月18號,若你想參與本次除息,最晚需在3月15號前購入並持有,現金股利預計於4月15號配發至你的匯款銀行。
哈囉👋🏻你今天要不要來點稀飯套餐呢?我是稀飯🍚 2024年初以來,00919 群益台灣精選高息的股價一路從22.21元往上飆升16.43%,到3月7號來到25.86元,存股變成飆股。而規模也快速成長到1600億元,正式超車00929,這走勢是真的沒打算停嗎?你還在考慮要不要上車嗎?跟著稀飯一起了解2024年3月最新的00919 群益台灣精選高息 完整介紹。
※ 內容資料截至3月1號,故資料與當前狀況會有些許落差,純屬正常。
基本資料

00919 群益台灣精選高息 | 基本資料
✎ 00919 群益台灣精選高息,於2022年10月20號掛盤上市,至今已滿1年。發行價格15元,截至3月1號,股價已來到24.25元,不含息報酬為61.67%,含息報酬約72.5%。
✎ 追蹤臺灣精選高息指數,從上市櫃市值前300大中,找尋兼具高股息、獲利能力跟流動性的30檔股票,風險收益等級為RR4。
✎ 屬於季配息的高股息ETF,於每年3、6、9、12月進行除息。
✎ 每年的經理費為0.30%,保管費則為0.035%,保管銀行為中信銀行。
✎ 市值規模達1400億元,為台股ETF中排名第7名。
✎ 受益人數高達54萬人,為台股ETF中排名第5名。
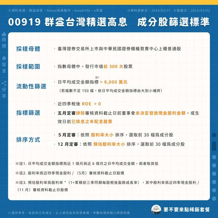
追蹤指數
- 指數名稱:臺灣精選高息指數。
- 指數介紹:以臺灣上市上櫃股票為母體,經流動性及指標篩選後,依照股利率由高至低排序並篩選出 30 檔股票。成分股依照股利率加權,輔以流動量指標調整權重,以表彰兼具高股息、獲利能力以及流動性之股票投資組合績效表現。
選股邏輯

00919 群益台灣精選高息 | 選股邏輯

00919 群益台灣精選高息 | 選股邏輯
00919以抓取能配出最高股利的公司為目標去進行成分股的篩選,共分成2次進行篩選,一次在5月、另一次在12月。
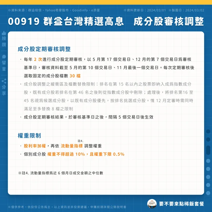
12月份的篩選會從300檔公司中,根據流動性跟獲利能力先行挑選出:有賺錢、流動性良好的公司,再依照今年度的配息表現、盈餘成長,去「推估」哪30家公司明年配息是最好的。因此,此次調整的幅度可能較大,為了避免此情況導致交易手續費提高,所以有特別限制最多8進8出。
既然找出30檔有高殖利潛力的公司,但有潛力不等於明年的真實表現,所以5月時會再進行一次審核。 此時多數公司已公告當年度的配息金額,5月份的調整就會剔除還沒公告的公司,因為不確定你會配多少,再剔除掉已經配息的年配息公司,因為我也拿到你的錢了,而你今年度也不會再進行除息。
總結來說,12月會去找出「有潛力」的股票,5月則是「確保」其成分股有高殖利率的表現,好增加其股利收入,就可以配更多股利給投資00919的投資人。 這樣的篩選條件選出來的成分股好像真的很厲害,我想去年大家也見證到其水準,接著來了解目前00919的產業分布及前十大成分股,今年度預估股利率如何呢?
成分股及產業分布

00919 群益台灣精選高息 | 產業分布
經過去年12月份的審核調整後,00919目前成分股有74%來自於電子類、18%來自傳統產業、剩餘則來自金融業。而電子類中又以半導體產業為核心,占比高達40%。

00919 群益台灣精選高息 | 前十大成分股
上圖為00915的前十大成分股,分別為(2603)長榮、(2379)瑞昱、(2303)聯電、(3034)聯詠、(2454)聯發科、(5483)中美晶、(3044)健鼎、(6239)力成、(3293)鈊象、(2404)漢唐,10檔加總占比60%,剩餘20檔加總則接近40%。
其中,最多人有疑慮的莫過於是長榮,這檔讓人又愛又恨的航運股,去年每股配發70元,以去年除息前一天的收盤價來計算,現金殖利率竟然高達60%,為不少高股息ETF添加不少股利所得,00919也是受惠的其中一檔。 但讓人擔憂的是,去年度航運股普遍獲利不加預期,陽明、萬海慘遭剃除成分股資格,長榮表現儘管也比前年退步,但依稀飯根據00919的選股邏輯推估長榮的「預估股利率」,依舊得到12.49%的高股利率數值,儘管不如去年的60%,但放眼望去,還是贏過不少台股股票,仍然相當優異。
※數據僅供參考,預估股利率僅是稀飯根據去年11月30號的收盤價、網路上找尋到的每股稅後盈餘成長率並計算後得出的數值,並不代表00919實際的計算結果及今年度長榮的股利率,切勿隨意跟單。
特別加碼另一檔被剔除的成分股 – 3702大聯大,這檔在去年度被眾多高股息ETF納入成分股,根據稀飯的計算,他的預估股利率僅剩2.39%。這樣的股利率表現明顯低於高股息ETF應有的標準,被剔除資格,稀飯覺得沒這麼訝異。
少了長榮這檔的大補血,今年的配息表現會因此受到影響嗎?
過往配息表現

00919 群益台灣精選高息|過往配息表現
10%的高殖利率00919從眾多高股息ETF中脫穎而出的關鍵,從過往表現來看,已經連續配發3次股利,分別是0.54元、0.54元及0.55元,並且每次皆成功完成填息。本季配息更創新高,來到每單位0.61元,若想參與本季除息,最晚要在3月15號錢買進並持有。
觀察3月1號的淨值組成,其股利所得、收益平準金餘合計約1.78元,而資本利得則達到了7.26元,這樣的老本若要維持4季配發0.61元看來沒有太大問題呢!但1年後是否還能維持,就需畫上個問號,有待時間來驗證。
( 小提醒:未來是否會維持配發0.61元仍以投信公告為主,此僅為稀飯個人紀錄 )
股價走勢圖

00919-群益台灣精選高息 | 股價走勢圖
00919於前年10月中掛盤上市,剛好經歷了近2年來的台股最低潮,一路跌到萬二,短暫的跌破發行價格後,便一路反攻成長,直到3月6號,股價已來到25.22元,不含息報酬68.13%。
持有短期3天到1年的Beta值平均落在0.66,相比於大盤指數 Beta值為1,00919短期的股價波動更加穩定。
不過由於至今只成立1年多,長期的績效就有待驗證囉!
你吃飽了嗎?今天的餐點就到這裡囉!以下稀飯為大家總結 00919 群益台灣精選高息的5個機會點及2個注意點,一起來回味!
總結
機會點
- 過往配息穩定成長:季配息,已連續配發 3 季股利,且股利呈向上趨勢,提供投資人一定的現金流,且能降低單筆被課徵二代健保的機會。
- 今年配息值得期待:稀飯預估今年度依舊能維持高殖利率的水準,持續配發0.61元看似問題不大。
- 剔除航運股:去年12月份調整剔除兩檔獲利不佳的航運股,納入股價相對穩定的2檔金融股。
- 短期股價穩定:持有3日到1年的Beta值平均為0.66,較大盤指數低,彰顯其短期股價波動的穩定。
- 流動性良好:市值規模突破1400億,也吸引超過50萬人投資,在市場上有不錯的流動性。
注意點
- 缺乏長期績效:成立時間僅1年多,更長期的殖利率、報酬率表現目前無從得知,仍需要持續關注。
- 避免一次毆印:近期股價漲幅較大,且無法準確預測未來走勢,建議投資人不應該將資金單筆全投入。
稀飯認為00919是一檔很幸運的ETF,出生在航運股獲利優異的2022年,加上當時台股低靡,使得其至今不僅賺了價差、還發放不錯的股息,是一檔兼具報酬與殖利率的高股息ETF,但以目前也缺乏了長期市場的考驗,屬於「進攻型」的ETF,可以搭配0056、00713及00878這類型穩動的「防守型」ETF進行組合,搭配0056、00878兩檔也能自組月月領息。同時握有00919的高股利,也有其他較穩定的ETF守住,存股更放心。
不過現在台股逼近兩萬,稀飯就收到很多飯友的私訊說:「現在還能進場嗎?」,稀飯引用Dambisa Moyo的《Dead aid》一書中:「種一棵樹最好的時間是十年前,其次是現在。」,存股同樣也是,不過並不是叫大家一次全歐印在股市,而是建議分批入場,對於沒時間盯盤的小資族,最推薦的就是「定期定額」。






















