
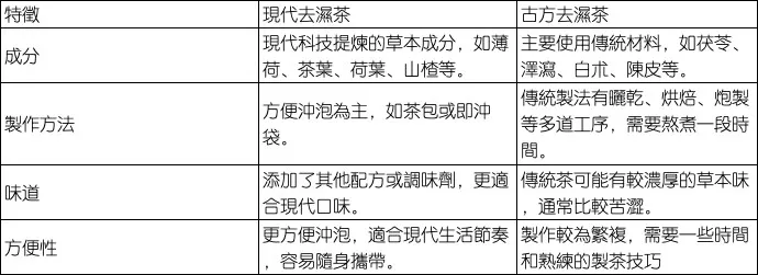
去濕茶分為2大類
去濕茶在市面上有數百種商品,我將常看到的去濕茶分為2大類讓大家認識:

現代去濕茶普遍成分溫和,去濕能力沒有古方去濕茶來的好,但古方去濕茶卻有種不近人情,像在喝處方的感覺。在把脈的時候聽專家說這件事,如果要喝現代去濕茶又要喝古方去濕茶,就得輪流喝才能長久,但誰有那個閒時間那麼做?
體內濕氣重喝去濕茶要滿足「升降浮沉」配方原則
去濕茶要不要喝,說到底還是跟“配方”有關,記住,我說的是“配方”,不是成分喔!專家跟我說,喝去濕茶最好符合“升降浮沉”原則,才能讓身體達到排出、通順、調整三個步驟:
1、升:提溫
2、降:散寒
3、浮:流暢
4、沉:沉降
專家說,古方去濕茶雖然使用傳統材料,如果喝的是處方,那一定是很強的作用力,沒辦法做長時間的調理,如果要喝調理身體的古方去濕茶,一般市面上看到的都只是在做成分的解說,這些成分每個都很厲害,但湊在一起喝就未必喔!有的古方去濕茶配方還沒有現代去濕茶配方來的好,所以成分好沒有用,要符合配方原則才是喝去濕茶的重點。
去濕茶成分和配方例舉
我最近買了一款去濕茶,介於古方去濕茶和現代去濕茶之間,成分不僅是我們熟悉的成分,還有一些成分是現代人使用的成分,像藤黃果跟非洲芒果。我將這款(附連結)去濕茶拿給專家看過後,他認為這款去濕茶與時俱進,成分配的洽到好處,然後手寫一個表格給我看,表示是可以喝,配方調配的很好的去濕茶:

去濕茶心得:排出|通順|調整
以前我喝去濕茶只看單一成分喝,根本沒有管成分跟成分之間的相互作用,是不是符合現代人喝的配方,當然也不會管有沒有達到排出、通順、調整三個步驟。
我喝的這款去濕茶中添加藤黃果跟非洲芒果(附連結),這兩個成分是古方去濕茶沒有的,但卻是時下流行的油切成分,原本不看好這款去濕茶,但卻因為符合“升降浮沉”的原理,讓身體濕氣重能經由排出、通順、調整三個步驟可以輕易完成。
這款去濕茶一開始喝的時候會覺得幫助消化,平常一、兩天才上一次大號的我,餐後喝一杯,二個小時後就開始想上廁所了。身體濕氣重最大的特徵就是便便很黏很難擦乾淨,喝完這款去濕茶後,起初便便偏軟,後來就穩定一天上一到兩次大號,更誇張的是最後面的宿便都上出來(便便偏黑),重要的是肚子完全不會不舒服,就是一般的上廁所的感覺而已!
最明顯的還有我的腳,因為我的工作要久站,在一次的連假上班後的腳非常的厚,真的很可怕,喝完一陣子的去濕茶後卻消了不少呢~

我喝過只顧著讓你排出的去濕茶,喝完肚子很不舒服,也有花草配方的去濕茶,主打調整體質,但根本無法排解體內濕氣重的問題。去濕茶應該要符合“升降浮沉”配方,讓身體濕氣重走向排出、通順、調整,這才是最正確的去濕茶原則,也要請各位記住這個原則!不然我覺得你也只是讓身體有負擔,或只是喝一般的花草茶和咖啡一樣,想要解決體內濕氣重,千萬不要胡亂喝去濕茶,也要把握喝去濕茶的配方原則才是正確的決定!
去濕茶的調性真的有喝有差,因為太多人問了,我不得不分享以下,以免你們說我藏私啊!來,momo就有,點我連結:去濕茶-非洲芒果加強版
另外發現永信網路藥局會更便宜:點我連結:去濕茶-非洲芒果加強版






















