
“身體濕氣重”是每個人在把脈的時候被說過,我每次聽到這句的時候,心中都非常納悶,身體濕氣重是正常的吧?難道要乾乾扁扁的才叫身體濕氣不重嗎?後來我才知道皮膚容易泡泡水水、容易疲倦、便便不順等這些都是身體濕氣重的困擾…
一、身體濕氣重的原因
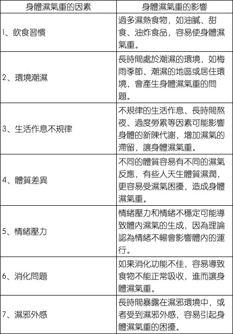
身體濕氣重的原因真的有太多種,每一個人會因為不同的因素產生身體濕氣重,根據我個人的經驗還有網路的資料,在這幫大家整理網路上跟專家說明會造成身體濕氣重的原因有哪些:

二、身體濕氣重有什麼症狀
身體濕氣重會產生的問題會依照每個人的體質不同,我就用我自己做為很好的案例分享,每到夏天就是瓜類生產的季節,無論是西瓜、香瓜、木瓜等都是飯後最適合吃的水果,加上每天下班回到家的習慣就是先開一瓶冰冰涼涼啤酒消消上班一整天的壓力,到冬天就喜歡吃重口味的火鍋,以為吃重口味可以幫身體儲存能量,殊不知這都造成我日後身體濕氣重的問題。

身體濕氣重的問題產生時,我根本沒想過是飲食的問題,我只要到夏天皮膚又紅又癢,抓完後的皮膚就會變黑變醜,而且很容易就泡泡水水的,輕輕一壓皮膚就凹下去,回彈速度超慢,皮膚也變得很蒼白,就是因為身體濕氣重的關係!
瓜類雖然會讓你誤以為消暑,但其實屬熱,一旦跟人體的濕熱相符,就像喝酸辣湯一樣,外表的勾芡讓你以為湯涼了,其實裡面燒滾滾,體內的熱被悶住,體內濕氣重就這樣產生。另外啤酒本身就是助濕的食物,因為啤酒會造成消化吸收的障礙,自然加重身體濕氣重的問題。
我問過身邊很多人,加上網路看到的案例,幾乎每個人都有這些問題,我稱為身體濕氣重的五大循環,只要產生一個問題,下一個問題就會跟著產生,最後變成一個循環,只要產生身體濕氣重的循環,就會反反覆覆的發作:

三、身體濕氣重-排通調3步驟
身體濕氣重就少喝水,是一般人對身體濕氣重的誤解,人體沒有像除濕機一樣那麼單純,吸了水後排出來就好。網路上很多資訊提到古方中有一個基本原則,叫『君臣佐使』,這個原則就是要讓身體透過去濕茶達到排出、通順和調理三個步驟!
我朋友因為自己身體濕氣重造成皮膚浮浮水水像泡芙的問題,所以減少喝水量,結果身體浮浮水水的更嚴重,沒有這個問題的人,正常來說喝進去的水也會正常代謝排出來,身體浮浮水水不是只有水的問題,喝水是幫助代謝,加上以上會造成身體濕氣重的原因。所以沒有達到排出、通順和調理三個步驟,身體的排濕就會被卡住。
我要再教大家一個小方法,就是喝紅茶,因為紅茶含有茶多酚,而且不傷胃又利尿,可以促進體內代謝,不過這還不夠,最近我還加喝含有藤黃果跟非洲芒果成分的紅茶,也是這次我想分享給大家喝的,心得我用“燃燒”和“排出”兩個階段分享給大家:

1、燃燒:
藤黃果之所以爆紅,就是因為裡面有HCA這個成分,這個成分讓我真的超有感覺:
‧藤黃果-分解消化力:
藤黃果讓我在吃完大餐的時候幫助消化,上廁所的速度也變快,平均四小時就會想上廁所。
‧藤黃果-感到飽:
藤黃果最特別的地方就是在墊空間,藤黃果不像喝茶或咖啡,喝完會刺激,更不可能空肚喝,但藤黃果喝完還會有飽的感覺,飯前喝真的很適合!
‧藤黃果-鏟油代謝能力:
藤黃果完全能取代膠囊,以前運動前很流行吃燃燒的膠囊,但那種膠囊不是很貴就是吃完會不舒服,我改喝含有藤黃果的去濕茶後,運動排汗跟代謝能力變很好!
2、排出:
這款茶有添加非洲芒果的關係,我每四小時就要到廁所報到,而且完全不像吃處方那樣會肚子不舒服和拉肚子,前面我有提到濕氣重的人便便會黏馬桶跟不成形的問題,我上大概第三次之後,便便就是成形的,而且不黏馬桶。
臺灣人對非洲芒果很陌生(因為臺灣就有很多芒果),不過如果你有在鏟肉的話,一定知道近幾年流行非洲芒果的原因,最好的就是排放能力很好,所以有非洲芒果的成分,再搭配傳統去濕茶的配方,能讓身體濕氣重的原因很好的針對性排出!這跟單純喝非洲芒果茶不同喔!因為非洲芒果茶只有排出,並沒有像藤黃果一樣有燃燒的作用,再加上我喝的去濕茶還有荷葉、薑黃等有通順的作用,有排出、有通順、有調理三者不缺,這點要切記!

四、去濕茶心得
我看過有的人喝一些茶馬上就拉,但要小心那可能是加了像瀉x的成分,像番x葉、阿x勒等看似植物配方,這種成分刺激又沒辦法調理你的消化部份,只顧著排出會造成日後越來越嚴重而己…
我喝的這款去濕茶不是處方的關係,所以要多一點耐心喝,但這期間都會讓你好好上廁所(排出),到後面你會慢慢發現便便越來越黑(通順),這就是你的宿便,你會感覺到肚子前所未有的“空”感(調理),那種一次就把屁屁擦乾淨的感覺真的很爽快。
因為泡泡水水問解決不少,體重也差超多,幾乎差了一個腰圍,加上雙腳泡泡水水也差非常多,你們看照片就知道了…所以要除身體濕氣重,一定要記得先燃燒再排出,而不是一昧的排出,只會造成身體的負擔,這樣體內濕氣重只會反覆發作。

所謂的喝對茶,不是隨便喝一般的去濕茶,只能幫你排出,然後很快的濕氣跟浮浮水水的體質又找上門,藤黃果能減少油停留的時間,加上非洲芒果促進代謝,成分不僅要喝對,還要能互補作用,如果那麼多成分只喝到一、兩個對的成分,倒不如喝一般的阿薩姆紅茶排排水就夠了。
飯可以亂吃,去濕茶不能亂喝,我都喝這款去濕茶,momo就有賣了不過價格上比較高一點:點我連結:去濕茶-藤黃果代謝配方
另外永信網路藥局也會更便宜,也可以湊免運費: 點我連結:去濕茶-藤黃果代謝配方





















