



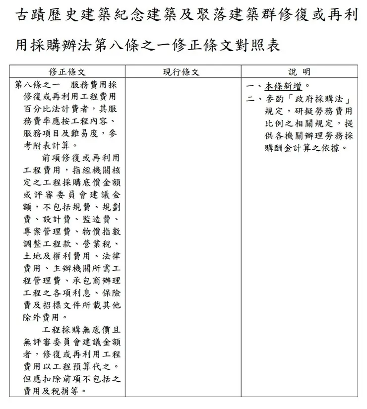
日前(5/24)文化部公告了修正《古蹟歷史建築紀念建築及聚落建築群修復或再利用採購辦法》第8條之1,即建造百分比法之比例,由原先參考《機關委託技術服務廠商評選及計費辦法》附件中建築物工程技術服務建造費用百分比上限參考表第五類,修正為獨立訂定「古蹟歷史建築紀念建築及聚落建築修復或再利用之勞務採購服務費用百分比參考表」。
查修法說明:「茲為增加開業建築師、相關技師投入文化資產修復或再利用之規劃設計、監造勞務執行主持人,並改善因招標金額過低影響廠商投標意願」。背後反映的問題是:1.目前投入文資修復的建築師太少。2.投標意願過低、流標次數過多。然而,筆者服務於地方文化局,所經手文資修復之勞務與工程採購及執行的經驗,文化部此次片面的修法恐怕是見樹不見林,在沒有其他配套因應之下,已可預見問題依舊難以解決,背後牽涉的問題甚廣,以下列舉之:
問題一:建築師為何實際從事文資修復者少?
現況建築師如何從事文資修復?過去,依《古蹟修復及再利用辦法》(下稱《再利用辦法》)第9、10條規定,古蹟修復或再利用辦理工作報告書之擬具及解體調查、規劃設計、監造等,應具有開業建築師、相關執業技師資格外,且須有相當實績。然而,自2012年修法,相關執業技師亦能參與,於2017年修法,增訂第19條規定,歷史建築、紀念建築之修復及再利用得免除第9、10條之資格規定。簡單說,只要是開業建築師或相關執業技師,都能從事文資修復。法規都已幾乎無門檻的打開了大門,為何還需要修法增加建築師或技師投入文資修復之意願?原因在於,即便《再利用辦法》第19條「得」免除資格規定,實務上需求端(甲方)還是會希望找有經驗者;一方面有與公部門合作的經驗,二方面有文資修復的經驗。如同傳統匠師的問題,即便中央(文資局)近年開設許多培訓課程,需求端(甲方)還是偏向找有經驗者。
問題二:建築師為何難以進入文資修復?
依據內政部統計,2021年建築師開業人數為4,555人,另依據文化統計網近年文資之古蹟、歷史建築與紀念建築的指定/登錄之數量年平均約100件。由此可知,每年至多約100件潛在修復案,若不重複,全國就僅有約2%的建築師從事文資修復,具文資修復經驗之建築師必然少之又少。文資修復是一門專業,大學建築系大多未授課、建築師考試也不會考,故文資修復無形中便形成一道檻,逐漸被少數有經驗者壟斷。雖然每年文化部會與建築師公會合辦文資修復培訓講習(2至4場),然而,課程卻僅有兩天,且名額有限(50至100人)。文資局、建築師公會不思考如何深化文資修復建築師之培育,如此片面的增加服務費用百分比,不過是圖利既得利益者,完全無助於文資專業的提升、傳承、弘揚。
問題三:文資修復之勞務採購案流標原因為何?
到底是因為建築師挑案子還是招標金額過低才導致流標?法規修正說明絲毫未提及、更未分析文資修復之勞務採購案流標原因。且相較文資修復之勞務採購案,工程採購案流標更是家常便飯,為何未一併檢討?(工程更講求實績,近年來營建物價受市場波動影響甚鉅,且文資修復工程工期較一般新建工程短,又常因為隱蔽處而需要辦理變更設計。)就算勞務案順利發包又有何用?且羊毛出在羊身上,在招標金額固定之下,勞務費用增加,等於變相減少工程費用。
綜上,筆者並不反對修法,但反對片面修法、治標不治本的修法。如:修法之服務費用百分比之比例是否合理?以工程費用2,500萬元之修復工程為例,修正前與修正後之規劃設計監造費用差了1.25倍。然而,從法規修正說明完全看不到該比例如何訂定、依據為何?讓人無從檢視調整後是否有更合理。今年正逢《文資法》立法40周年,文資仍在不斷摸索與改進,文資的問題不只法的問題,此次片面修法,完全忽視房間裡更大的大象;即如何持續培育、並吸引優秀人才進入、及提升全民的文資意識。如此,文資才可能成為每個人的文資,獲得真正的保存、傳承與弘揚。
2022/6/27















