太陽能施工要等多久?
很多屋主在和太陽能廠商簽約時,會誤以為做太陽能像鐵皮加蓋一樣,簽約後隔幾天就能施工。
不不不!太陽能施工前需要跑許多政府文書,所以從簽約到施工通常要三~六個月(各縣市政府、廠商作業速度不同,會影響時程),況且近期台電案件量增加、人手不足,廠商施工人員長期缺工,時間可能會拉得更長,快速施工是不可能的。
如果您發現有廠商可以快速進場施工,有可能是還沒完全審核通過就直接進場施工,通常這樣的情況會出現在透天住宅或小型工廠,因為這類案件通常不太會修改,所以廠商為了方便施工排程,就提早施工。
但除了偷跑不合法外,若真的不幸台電或政府要求修改設計,幸運的話,只是換個開關或電線的小修改,不幸動到鋼構就是又一次的拆出及施工。
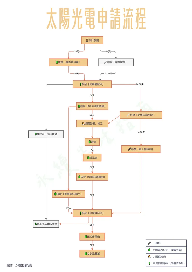
太陽能申請流程

*圖片中的時間為案件申請至發函的粗估時間,各縣市政府處理速度不同,僅供參考。
*未標記時間之箭頭主要受廠商處理速度影響,故不標註。
*白框為依照案件需求申請,並非必備文件。
施工前要跑哪些流程?
1.設計製圖→2.台電審查、核發審查意見書→3.能源局審查核發同意備案函→4.工務局審查、核發免雜項執照→5.台電審查、核發初步/細部協商→採購設備、施工
施工前五個文書作業要處理,且審查時間較難掌控,尤其年中、年尾案件量多,台電、能源局容易塞車,所以快速施工實在是難呀!
我該如何確保廠商施工有經政府審查?
若您是自費做太陽能,您可以要求業主在收到每一份函文時先將掃描檔傳給您,這樣也方便您對照進度,當他要進場時,前面提及的幾份文件都備齊就沒問題了。
若您是出租屋頂給廠商,只要廠商願意提供台電初步/細部協商、工務局免雜項執照的掃描檔或截圖(只要有函文標題和您的設置地址),這樣就沒問題了。
因太陽能法條時常更新,文章資訊以發文當下為主。
















