投資台灣股票市場最幸福的一點是,追蹤公司營運概況非常「及時」:
每月10號前公司須申報公告每月營收;而每季度結束45日內,公司必須公布季度財報(年報為年度結束後的三個月內) 。因IFRS財報準則規定,公司董事會通過財報後,會計師方可簽證財報。依重大訊息揭露規定,財報董事會通過當日,公司需發布重大訊息,實務上這個重大訊息就會摘要公司該季度的獲利情形。
故每季結束後,投資人可以密切注意重大訊息或新聞,關注董事會何日會通過財報並公布獲利數字摘要,假設該季度中每月營收成長表現良好,加上董事會通過公布財報獲利情形又如同營收表現一樣良好,則公布隔日現股市價走勢也可能一同「開獎」。
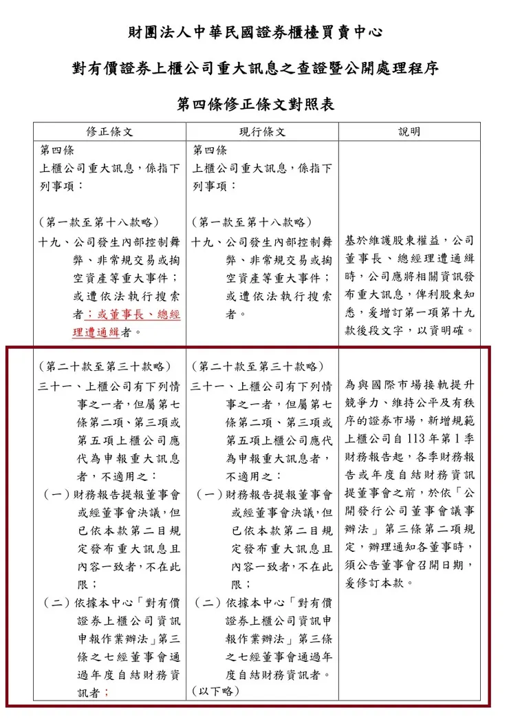
主管機關新規定 :讓投資人可以提早7日以上獲知董事會預計通過財報日期
上市櫃公司自2024年第 1 季財報起,當公司預計於董事會通過各季財報或年度自結財務資訊時,必須於重大訊息事先公告董事會預計召開的日期。因上市櫃公司召集董事會需要在董事會召開日的七日前通知。故新制下公司至少在董事會召開日的七日之前就必須重大訊息公布董事會召開日。
在新規定下,投資人可以先在重大訊息公告中,事先獲知關注公司的董事會預計何時通過財報日,通過財報日盤後將揭露季度獲利摘要,有利投資人提早因應,關注當日或隔日的股價波動,有助於追蹤個股基本面及消息面變化。
附件:主管機關公布法規原文

【相關文章】
感謝您閱讀此篇文章,您的支持,就是史哥持續創作的最大動力。誠摯邀請您:
l 按讚❤️💖
l 加入會員&追蹤📣
l 分享🔗
l 有任何建議或問題 也歡迎留言💬
























