車禍處理5步驟
1. 確保安全:立即停車並打開雙黃燈
首先,立即停車並打開危險警示燈(雙黃燈)。視當時路況和車速,在事故地點後方30-100公尺處放置車輛故障標誌(三角告示牌),避免後方來車追撞。
不同路段的放置距離如下:
- 高速公路:100公尺
- 快速道路或最高速限超過60公里路段:80公尺
- 最高速限50-60公里路段:50公尺
- 最高速限50公里以下路段:30公尺
- 交通壅塞路段:5公尺
請注意放置標誌時也要顧及自身安全。若未依規定設置而導致二次車禍,可能需負相關責任。
2. 確認狀況並報警:撥打119與110
如有人員受傷,先撥119叫救護車,再撥110報警。
報案時請詳細說明:
- 事故地點
- 發生時間
- 車種車號
- 傷亡情形
- 報案人姓名
即使是輕微擦撞,也建議報警處理、留下紀錄,以免日後被控訴肇事逃逸。另外也要聯絡保險公司,通報事故並詢問後續理賠程序。
事後若遭對方檢舉肇事逃逸,則可依據刑法第185之4條肇事逃逸罪,可處1年以上7年以下有期徒刑。此外,報案處理才可取得交通事故三聯單,以利於後續申請保險理賠。
3. 拍攝現場照片:保存證據&劃定車輛位置
在警方到場前,務必要拍攝現場照片,記錄事故發生的環境、車輛損毀情況、車輛相對位置以及撞擊點等細節。這些照片將作為未來釐清責任的重要依據。
拍攝時,可以從車輛四周拍攝,也別忘了記錄煞車痕跡、車身碰撞部位及地面上的碎片等證據。
車子前後左右拍照,撞擊點、煞車痕、擋泥板、底盤一定都要拍。
在警察到場前,可用粉筆或其他工具將雙方車輛位置標示出來:
- 汽車:描繪4個車角或輪胎,並標示行進方向
- 機車:畫出2個輪胎半圓及把手位置
- 若有行人倒地也要標示
這些資訊有助於釐清肇事責任。
4. 移動車輛至適當地點
若是輕微事故且車輛能行駛,在完成現場標示與拍照後,應儘快將車輛移至路邊,避免阻礙交通。但如有重大事故或有人員傷亡,則不要移動車輛,保持現場完整等待警方處理。
5. 配合警方並聯繫保險公司
當警方抵達現場後,務必配合他們進行筆錄、拍照和製作現場圖。這些資料將是未來保險理賠及事故責任判定的重要依據。警察會提供報案三聯單,這是向保險公司申請理賠的重要文件,記得向警方索取。最後,別忘了聯繫你的保險公司報案,並詢問理賠程序及所需資料,確保你的權益不會受損。
同時可以做的事:
- 尋找目擊證人並留下聯絡方式
- 注意周圍是否有監視器可調閱
- 準備行車記錄器影像等證據
警方到場後會製作筆錄、繪製現場圖並開立事故三聯單,日後就能向管轄的警局調車禍資料:事故後7日可以要現場圖及照片,事故後30日後可以要初判表,這些都是後續理賠的重要依據。
車禍事故發生起五日內,務必攜帶保險卡(單)、行照、駕照、被保險人印章到保險公司申請理賠手續,以免權益受損。即便未涉及重大損傷,在鑑定初判表出來之前,都別自行與對方和解賠錢,否則可能影響後續理賠權益。
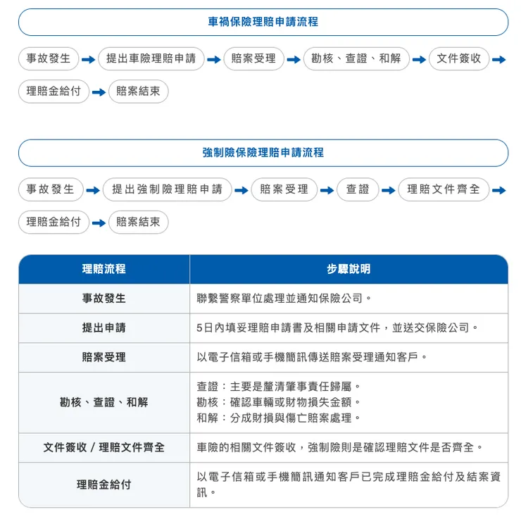
保險理賠流程
小提醒:車禍處理的關鍵要點
- 冷靜面對:在遇到車禍時,保持冷靜是最重要的第一步。
- 正確保存證據:照片、現場圖和筆錄是釐清責任與理賠的重要依據,務必妥善保存。
- 報警與報案:無論大小事故,都應該報警處理,確保後續的保險理賠順利進行。
- 做筆錄:有些詞彙可能會影響最終判斷的結果。
追撞:是指車輛行駛狀態中,因前車煞車,而本車煞車不及撞擊到前車。
推撞:因前車煞車,而本車也煞車,且處於停止狀態下,被後方煞車不及的車輛撞 上,使本車再撞擊到前車。
車禍處理不僅關係到當下的安全,還涉及後續的賠償與責任問題。因此,事前做好保險規劃,也是一項必要的防護措施。希望這篇文章能幫助大家在發生車禍時,知道該如何冷靜應對,保護自己的權益。























