許多客戶剛買了新家,都會迫不及待要進行室內裝潢,希望把房子打造成理想的居住樣貌。
不過上網蒐集資訊時,看到許多「裝修」與「裝潢」的關鍵字?這兩個專有名詞看起來都很像,卻又有些差異,他們一樣嗎?
這是很多客戶心理的OS。
除了了解「裝修」與「裝潢」的差別外,我也會分享室內設計風格、裝潢預算如何抓?
案例分析,這裡也會學到實施室內裝潢的具體步驟與祕訣。
這樣就可以更輕鬆地找到最符合個人品味和需求的風格,如果剛好你們正在找裝修希望可以幫助到你在裝潢時不會超支,確保每一分錢都能花得其所,並且避開那些常見的陷阱。
在裝修過程中,制定合理的裝修預算是非常關鍵的,我會分享一些實用的小技巧,
一定要看到最後喔!
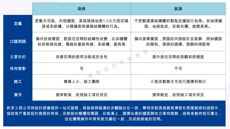
│ 「裝潢」與「裝修」一樣嗎?差在哪裡?
簡單來說, 「 裝修」通常是指對居住空間的結構性改變,比如牆體的拆除與改建、電路的重新佈線等。
而 「裝潢」 則更多地關注在室內的美觀設計,包括牆面塗裝、地板鋪設、窗簾選擇等,這些通常不會對結構造成直接影響。
舉例來說,如果您想要將一間標準的三房兩廳改造成開放式的空間,這就是裝修的範疇,它涉及到拆牆和移動水電管線,這些工作需遵循《建築物室內裝修管理辦法》相關規範,相關規定可參考內政部《建築物室內裝修管理辦法》第3條:
室內裝修是指除壁紙、壁布、窗簾、家具、活動隔屏、地氈等之黏貼及擺設外之下列行為:
- ●固著於建築物構造體之天花板裝修。
- ●內部牆面裝修。
- ●高度超過地板面以上1.2公尺固定之隔屏,或兼作櫥櫃使用之隔屏裝修。
- 分間牆變更。
在施工前向當地建築管理機關申請許可,而如果您的目的是將牆壁重新粉刷成您喜愛的顏色,或是更換一種風格的燈具,這則屬於裝潢。
│ 「裝潢」VS「裝修」表格

│ 裝修和裝潢的施工程序有不一樣嗎?
裝修通常需要專業的設計師和施工團隊,並且必須遵循嚴格的施工標準,確保安全與合規,而裝潢則可以在一定程度上由業主自行選擇和執行,尤其是在小型的改動上。
然而,許多家庭在進行裝修和裝潢時,常常忽略了消防安全的法規要求,這也是需要特別注意的一環。
室內裝潢是指對室內空間進行美化與功能性改造的過程,包括牆面油漆顏色、佈置傢俱和裝飾品、空間的規劃、材料的選擇以及室內環境的整體設計例如天花板、空間配置
- 室內裝潢的主要步驟通常包括"空間規劃設計概念發展" ⮕ 預算編列 ⮕ 材料選擇 ⮕ 施工與執行 ⮕ 完工驗收。
- 室內裝修的主要步驟通常包括了解屋況 ⮕ 需求分析與預算制定 ⮕ 設計與規劃 ⮕ 選擇材料與設備 ⮕ 施工與監工⮕ 室內裝潢與擺設⮕ 驗收與維護
│ 室內裝潢的步驟案例分析:
空間規劃是室內裝潢中最重要的一步,因為合理的空間利用能夠提高居住的舒適感和實用性。
例如,在小型公寓中,開放式的設計可以有效地使空間看起來更為寬敞。
第二設計概念的發展通常會受到客戶需求、風格偏好、以及現有空間的限制所影響。
比如說,如果一位客戶希望打造一個現代風格的家居環境,設計師可能會選擇乾淨的線條、簡約的色調以及自然的材料來實現這一目標。
第三材料的選擇:對於室內裝潢的成效有著直接的影響,不同的材料不僅影響視覺效果,也會影響空間的功能性。
例如,使用木質地板能夠營造出溫暖舒適的氛圍,而玻璃推拉門則能夠增強空間的通透感。
第四施工與執行:是將設計理念變為現實的關鍵步驟,在這一階段,專業的施工團隊需要根據設計圖紙進行精確的施工,
讓每一個細節都達到設計要求,任何一個環節的疏忽都可能影響最終的效果,因此,選擇可靠的施工團隊是至關重要的。
室內裝潢是一個系統性的工程,涉及多方面的專業知識和技巧,隨著人們對居住環境要求的提高。
│ 裝潢預算如何抓?
在預算評估過程中,主要可劃分為四個主要部分:
●室內設計與裝潢工程:60%~65%
●家電設備::15%
●傢俱:15%
●軟裝佈置:5~10%
其中,室內設計與裝潢工程所需的費用佔比最大,約佔總預算的60%至65%左右,建議家電設備和傢俱各佔預算的15%,而軟裝家飾則應控制在5%至10%之間。
接下來讓我們從兩個主要類別來談,分別是新屋裝潢和老屋翻新我們先從新屋裝潢的部分開始吧!
│ 新屋裝潢預算怎麼抓?案例分析
新屋裝潢的總體成本通常低於舊屋翻新,這主要是因為新屋在結構、格局、採光和動線等方面通常優於老屋,建商交屋時通常會附贈基本的廚房三機、標準衛浴設備,甚至有些會附贈冷氣室外機、熱水器及除濕機等家電設備,這些都能有效降低裝潢預算。
除了這些固定的開支外,仍有許多因素會影響到最終的裝潢預算,這些費用會根據家庭成員的數量以及屋主的需求、對於品質和品牌的要求而有所不同。
例如,對於一個有兩個孩子的家庭,需要更多的收納空間和耐用的傢俱,而對於單身人士來說,則可能傾向於簡約風格和小型家電,這樣的選擇將直接影響預算的分配。
室內設計與室內裝潢的費用時,我們必須考慮到幾個關鍵因素,包括屋況、坪數、設計風格、以及施工的複雜程度,不同的裝潢風格,如現代簡約、工業風或鄉村風,對應的設計與施工方法也會有所不同,從而影響整體預算。
1. 確定裝潢需求
在開始計劃裝潢預算之前,可以考慮以下幾個問題:
- 「 我的生活方式需要什麼樣的空間?」
- 「傢俱的數量和類型是什麼?」
- 「我對設計風格有何偏好?」
這些問題的分析,我們能夠更清楚地界定自己的需求,在此基礎上進一步制定預算計劃。
2. 預算項目細分
在確定需求後,接下來可以將預算細分為幾個主要項目,包括:
**基礎裝修費用**:這包括牆面、地板、鐵件、保護、天花板的裝修等,通常會根據每坪的單價以及挑選的材質來預估。
**水電工程**:雖然新屋的水電管線多數不需調整,但仍需考慮到插座、燈具等的安裝。
**系統櫃及家電**:根據需求和預算選擇相應的家電和電器例如系統櫃、玄關櫃、化妝櫃、餐桌等,這部分的預算通常是整體預算中佔比最大的。**裝飾及配件**:這包括窗簾、地毯、藝術品和其他裝飾品,這些小細節可以大幅提升空間的整體氛圍。
3. 範例分析
以一個中型家庭(四口之家)為例,假設新屋室內坪數約為30坪,裝潢預算設為120萬元。預算的分配大致如下:
**基礎裝修費用**:54萬元
**水電工程**:5萬元**系統櫃設計及家電**:50萬元 **裝飾及配件**:10萬元
**材料選擇**:選擇實木地板(約每坪15'000元)、乳膠漆三道(約每坪1500元)、室內地坪保護PC板(約每坪1500元),整體材料費用約為540'000元。
**系統櫃與家電**:針對三口之家,需購置沙發、餐桌椅、及電器、衣櫃、電視櫃、玄關櫃,總計約為500,000元。**設計與施工費用**:聘請室內設計師進行設計,並支付約40,000元的施工費用。
將以上的預算項目進行合併,該家庭的裝潢預算約為1,190,000元,若考慮到額外預算,則建議設定在1,300,000元左右,以備不時之需。
以上會依照所選地板材料'油漆的工序、系統櫃設計尺寸、天花板樣式、每位師傅的報價等有所增減,故參考之。

《室內裝潢完工照案例分析》:小坪數裝潢風格有哪些? 13坪的客餐廳及中島廚房設計要點解析
│ 舊屋翻新裝潢預算怎麼抓?案例分析
這是一個許多家庭在考慮舊屋翻新時所面臨的重要問題,在開始計劃室內裝潢費用之前,可以考慮以下幾個問題:
1. 確定裝潢需求
確定裝潢需求是制定預算的第一步,瞭解自己需要改造的空間,例如廚房、浴室或是客廳等,舉例來說,若廚房需要增加儲藏空間,則可能需要考慮購買新櫃子及檯面,可以列出每個空間所需的改造項目,以便後續的預算編列。
2. 預算項目細分
將整體預算細分為材料費、人工費、設計費用及其他雜費,例如,若材料選擇上偏向高品質的木材,則在材料費用上需要預留更多的預,要考慮到不時之需,建議在總預算中預留10%-15%的備用金。
3. 範例分析
假設某家庭在翻新廚房時,總預算設定為50萬元,最終因為選擇了高檔電器及定製櫃子,實際花費達到70萬元,在制定預算時,需考慮未來可能的變數,同時也要在選擇材料和設備時,根據自身的經濟條件做出合理的取捨。
**材料選擇**
市場上有各種品牌和材料可供選擇,不同的材料會影響最終的裝潢效果和預算。
例如,在地板材料的選擇上,實木地板( $12,000~$18,000/坪) 雖然美觀但價格較高,
若選擇塑膠地板( $12,00~$2,500/坪)則能在一定程度上節省預算,因此,選擇適合的材料不僅能滿足美觀需求,也能在預算內達成最佳效果。
舊屋翻新裝潢預算的制定是一個綜合考量的過程,需要在需求、細分預算和材料選擇上進行全面的分析和規劃。
《20年老屋翻修+室內裝潢》:高雄廚具博登如何為年輕人開啟未來20年的居住機會

總結
「裝潢」與「裝修」的區別時,很多人容易將這兩個詞混淆,其實,雖然它們在日常用語中相似,但在專業術語中存在明顯不同。
在進行室內設計或改裝時,理解兩者的差異與關聯,能夠幫助家主做出更合適的選擇,
同時,瞭解預算的抓取以及日後的維護,也都是成功裝潢的關鍵,這樣能夠讓屋主在未來的生活中享受到更高的舒適度和美觀度。
希望這篇文章能幫助你更清晰地瞭解裝潢與裝修的差異及相關流程,如果你有任何疑問,或想進一步討論你的空間改造計畫,歡迎隨時聯繫高雄室內裝修博登。
我們的專業團隊將樂於提供更多的建議與方案,讓你的家成為理想的居住空間!
對於新屋裝潢VS老屋翻修給客戶們的建議與見解:
新屋裝潢的開銷通常比老屋翻修要來得少,尤其當建商提供木地板、天花板、廚具和家電等附贈項目時,這無疑能夠讓裝潢費用更加寬裕的因素。
這樣一來,您就能在格局配置和收納規劃上能夠讓合理的裝潢費用更能有彈性空間,甚至可以考慮安裝一些智能家電,提升入住後的生活便利與居住體驗。
而對於老屋翻修,則建議把大部分裝潢費用集中在基礎功能上,例如修復壁癌、水電重新佈置以及廚衛的改造。
比較有效能夠改善居住環境,也能在格局與動線上進行調整,規劃入住的家人人數及未來空間運用,能夠提升舒適與實用性!
不妨立即開始裝潢設計,為你的家創造一個既實用又美觀的環境吧!
你的理想家居設計是什麼樣的呢?
歡迎在下方和我們分享你的看法!
分享你的想法或靈感,與我們一起討論吧























