Palantir Technologies Inc.(股票代碼:PLTR)是一家美國軟體與服務公司,總部位於科羅拉多州丹佛市,專注於大數據分析技術。該公司主要為政府機構和金融機構提供解決方案與服務,致力於將大量數據轉化為可操作的情報。
Palantir的核心產品包括:- Palantir Gotham:專為政府機構設計,協助情報分析和國防應用。
- Palantir Foundry:面向商業客戶,提供數據整合與分析平台,適用於金融、醫療、製造等多個行業。
- Palantir Apollo:用於持續交付和部署管理,支持Gotham和Foundry平台的運行。
該公司以其在大數據分析領域的技術聞名,曾協助美國軍方成功定位並擊斃基地組織首腦賓·拉登。此外,Palantir的技術也被應用於烏克蘭戰場,協助烏軍炮兵更準確地打擊俄軍陣地和後勤補給線。
在商業領域,Palantir的技術被廣泛應用於金融、醫療、製造等行業,幫助企業提高運營效率和決策質量。該公司強調數據安全性和合規性,致力於為客戶提供高效且安全的數據分析解決方案。
截至2024年10月,Palantir市值突破千億美元,成為美國頂尖的AI政企服務巨頭。
Palantir Technologies Inc. 的營收主要來自政府和商業兩大客戶群體。截至2024年第三季度,政府業務佔總營收的約54%,商業業務佔約46%。其中,美國政府業務增長顯著,營收年增40%,達到3.2億美元;美國商業業務營收年增54%,達到1.79億美元。
市場趨勢分析
市場規模:
全球大數據市場正快速增長。根據市場研究,2024年全球大數據暨分析市場規模為3,495.6億美元,預計到2029年將達到6,555.3億美元,2024年至2029年的平均複合成長率(CAGR)為13.4%。
技術趨勢:
大數據分析和人工智慧技術正快速演進,主要趨勢包括:
- 人工智慧整合: 將生成式AI技術整合到數據分析平台中,強調數據安全性和合規性,幫助客戶更高效地利用數據進行決策。
- 雲端運算: 雲端平台的普及使得數據存儲和處理更為靈活和高效,企業可根據需求動態調整資源配置。
- 物聯網(IoT): 物聯網設備的普及帶來大量數據,為大數據分析提供了豐富的資料來源,促進了數據驅動的決策。
財報表現
Palantir Technologies Inc.(PLTR)在2024年第三季度的財報顯示,公司營收達到7.26億美元,較去年同期增長30%,超出市場預期。每股盈餘為0.10美元,優於分析師預測的0.09美元。
在業務組成方面,政府部門營收達到4.08億美元,年增33%;商業部門營收為3.17億美元,年增27%。其中,美國政府業務營收增長40%,達到3.2億美元;美國商業業務營收增長54%,達到1.79億美元。
公司預計第四季度營收將介於7.67億至7.71億美元之間,高於市場預期。全年營收預測上調至28.05億至28.09億美元,顯示出對未來業績的信心。
競爭者分析
在大數據分析和人工智慧領域,PLTR的主要競爭者包括:
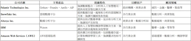
- Snowflake Inc.(SNOW):專注於雲端數據平台,提供數據存儲和分析服務。
- Alteryx Inc.(AYX):提供數據分析和自動化平台,幫助企業進行數據處理和分析。
- IBM:其Watson平台在人工智慧和數據分析領域具有一定影響力。
- Amazon Web Services(AWS):提供廣泛的雲端服務,包括數據分析和機器學習工具。
PLTR的競爭優勢在於其深厚的政府合作背景和專業的數據分析能力,特別是在國防和情報領域的應用。然而,隨著市場競爭加劇,PLTR需要持續創新,以保持其在商業市場的競爭力。






















