
阿蒂特蘭湖的聖馬克斯瑪雅村落有許多饒富禪意的小巷,San Maros La Laguna, Guatemala
我們喜歡旅行,喜歡暫時遠離工作或生活的例行與壓力,喜歡旅行療癒我們疲憊的心靈,也喜歡旅行中新奇難忘的回憶,更從旅行中激發自己,發現自己的潛力,體會旅行的快樂、魅力及成就感。
〈獨旅・正流行〉一文提出獨旅在實務面與心理面的優點,但非否認結伴旅行的美好。獨旅可自我對話,自我反思,提升解決問題的能力,享受不受他人牽絆的自在;結伴旅行則可共創美好的回憶,即時分享及分擔旅行的心情或困境。兩者均可享受旅行帶來的樂趣,但有不同的魅力。
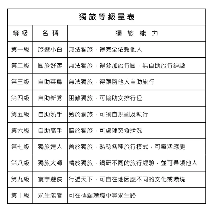
〈獨旅是孤獨或獨立:建構「獨旅等級量表」〉試將獨旅經驗及能力由「旅行小白」至「求生能者」分為十級如下。

就獨旅而言,第一級「旅行小白」到第四級「自助新秀」為跟隨者,無法或困難獨旅。第五級「自助熟手」到第七級「獨旅達人」為執行者,善於獨旅,且有靈活應變的能力。第八級「獨旅大師」至第十級「求生能者」則是專業級的旅行家,甚至是探險家,非本文的討論範圍。

喬盧拉城外的山頂上有座西班牙殖民時期的教堂,教堂前的廣場可眺望遠處的火山,San Andrés Cholula, Puebla, Mexico
如欲告別第一級「旅行小白」,獨自走出家門及國門,進階到第七級「獨旅達人」並非難事,除了勇氣,經驗也很重要。
閱讀許多自助旅行論壇或追蹤獨旅者的文章後,發現絕大多數的獨旅者都很獨立,對旅行目的也有明確的個人想法及作為。加之統整自己淺薄的獨旅經驗後,試將提升獨旅等級的方法,由當天往返的在地獨旅到探索式的異國獨旅,循序漸進地分為十個階段,包含旅行技術的升級及獨旅心智的培養。茲分述如下:
一、當天往返的在地獨旅
- 獨自到餐廳點餐用餐、參觀博物館或美術館、到住家附近公園散步或到附近步道健行,或獨自搭乘大眾交通工具到附近景區小旅行(如:台北到陽明山賞花或到烏來泡湯)。
- 獨自規劃及執行由住家出發,使用大眾交通工具,全程超過六個小時或跨越一個用餐時段,當天往返的一日遊(如:台北搭公車到桃園大溪老街或搭高鐵到高雄)。
- 使用Google Maps、觀光地圖或向當地人問路等方式抵達目的地,並學習使用當地交通工具。
- 心智培養:熟悉大眾運輸系統,學習與陌生人互動,熟悉地圖使用方式,培養方向感,培養及累積獨旅的習慣及勇氣。
二、準備及打包行李
- 學習準備多日旅行必備的證件或物品:如身分證、健保卡(或護照、簽證)、保險、機票、信用卡或現金、藥品、網卡、手機、充電器等。
- 了解旅行天數及目的地的天氣,決定攜帶的衣物。
- 了解搭機、搭船或搭車等的行李限制,思考攜帶行李的方式(背包、旅行袋、登機箱或行李箱,行李尺寸大小,是否託運等),並學習打包的技巧。
- 心智培養:判斷及決定旅行所需準備或攜帶的物品,提升對目的地的環境認知。
三、國內的多天獨旅
- 獨自規劃及執行在台灣本島或離島的多天獨旅,如:台北往返花蓮、澎湖、金門。
- 參考他人攻略或行程,使用地圖或旅館比價平台等,規劃行程、景點、交通及住宿,並因應當地環境,選擇適合的交通工具。
- 心智培養:建立獨自搭機、搭船或搭車等長程交通工具的能力,培養獨宿過夜無旅伴的習慣,學習與當地人或陌生人互動,建立獨旅的信心及應變的能力。
四、參加旅行社的國外套裝行程
- 了解辦理簽證所需的資訊或證件。學習通關及搭機的流程,了解機上設備及服務。了解旅館入住退房的流程及提供的服務。
- 學習換算、兌換、提領及使用外幣,並學習如何確保個人財物的安全。
- 嘗試獨自在旅館或附近走動,主動與旅館服務人員或遊覽車司機等互動或對話。
- 心智培養:了解國外旅行的流程,建立國外旅行的經驗,體驗不同文化帶來的衝擊。
五、學習規劃及安排行程
- 善用地圖,研究他人的攻略或行程,了解欲前往國家的主要城市或景區的地理位置及城市或景點間的相對位置、距離、交通方式、停留天數及景點等。可先由短程單一城市開始,再擴充到其他城市或地區。
- 草擬行程,列出每日欲停留的城市或景區,並在地圖上,研究跨城或跨區可使用的交通工具及所需時間,以提升行程的可行性及彈性。
- 將逐日行程張貼在自助旅行社團或送請有該國自助旅行經驗者提供建議,並根據他人建議或個人需求(如:參觀美術館或購物)做適度的調整。
- 粗估含機票及住宿等(但不含購物)的預算,是否在自己的預算範圍之內。
- 心智培養:增進對欲前往城市或景區的了解,學習規劃行程,並評估是否符合預算範圍。

猜猜這是甚麼?!它的外表很平凡,但走進大廳後,我嚇呆了,Biblioteca Vasconcelos, Mexico City, Mexico
六、學習訂定住宿及交通
- 熟悉住宿平台的功能(如:Booking.com), 考慮住宿型態、地點、便利性、安全性及價格等因素,選擇符合自己需求的住宿,並了解付款或取消等流程。
- 熟悉各種交通工具平台的功能:機票平台(如:Skyscanner)、巴士平台(如:Busbug)、整合型平台(如:Rome2rio)、租車平台(如:Rentalcars.com)、叫車平台(如:Uber)或交通工具的官網,考慮日期、時段、行程長短及價格等因素,選擇適合的交通工具、航班或車班,並了解付款或取消的方式。
- 透過Google Maps或其他地圖App,分析當地短程交通工具的選擇,如:地鐵、電車、公車等,學習規劃特定城市或地區的行程,並比較不同路線的選擇。
- 心智培養:提升旅行工具的熟悉度,強化應變能力。
七、參加他人揪團的自助旅行
- 自行(或在他人協助下)辦理簽證、通關及搭機,並了解住房手續。觀摩及跟隨旅伴在當地購物、購票(門票、車票或當地短程旅遊等)、在餐廳點餐及使用大眾交通工具等。
- 嘗試在特定景點或區域單獨行動,如:觀光大街、博物館、美術館或市集等。並嘗試與旅館人員或旅伴之外的房客或他國觀光客對話聊天。
- 如遇到突發狀況,如:與旅伴失散、錢包被偷或迷路等,嘗試自己處理或請旅伴協助。
- 心智培養:累積國外自助旅行的經驗,提升與陌生人互動的能力,嘗試尋求解決問題的方法,培養國外獨旅的勇氣。
八、近程的觀光大國獨旅
- 參考他人攻略,自行安排規畫行程,赴觀光發達且交通便利的亞洲國家(如:日、韓、泰)或語言可相通的國家或地區(如:港、澳、星)獨旅三、五天或一周以上。
- 了解各國歷史、文化、飲食習慣及生活習性等,嘗試與當地人溝通,嘗試解決旅途中發生的突發狀況。
- 心智培養:適應不同文化及生活習性等帶來的衝擊,培養使用外語溝通的能力或方法,因應旅途中的突發狀況,克服異國獨旅的不安及恐懼。
九、中長程的觀光大國獨旅
- 選擇亞洲以外,觀光發達、交通便利且基礎建設完備的國家或觀光大城,獨旅七天、十天或兩周以上(如:歐洲各國或美、加、紐、澳)。
- 參考他人行程或攻略,安排及管控與旅行有關的所有事務,解決旅途中發生的突發狀況,必要時可調整行程。
- 心智培養:克服長途旅行的時差、文化、飲食、生活習性或突發狀況等帶來的衝擊,累積異國獨旅的經驗與信心。
十、探索式的異國獨旅
- 選擇資訊相較缺乏、觀光相較落後,基礎建設較不完備或困難使用英文溝通的國家或城市,獨旅七天至十天或兩周以上(如:部分歐、亞、非或拉美國家)。
- 自行安排及管控與旅行有關的所有事務,保持行程的彈性,適時安排或調整行程、交通及住宿,必要時得承受部分的損失。
- 參加當地的祭典或節慶活動、嘗試當地特色美食、拜訪當地秘境美景,並嘗試學習該國語言,尤其是常用的問候語及單字。
- 心智培養:克服資訊不完備、基礎建設落後及溝通困難等的困境,探索獨旅的樂趣、新奇感及成就感。

瓜納華托是座山城,因為是礦區,城裡有許多可通行汽車的地道,由山上可眺望城市的夜景,前方有塔樓的建築就是瓜納華托大教堂。Mirador Hacia El Pipila, Guanajuato, Mexico
許多旅行愛好者雖然經驗豐富,但均為參加套裝行程或參加揪團,可能因為缺乏獨行的習慣、擔心面對突發狀況或擔心他人異樣的眼光,而缺乏獨旅的動力及勇氣,可從國內獨旅或在國外小區域獨自行動開始。
以上十個階段,除提供提升自助旅行能力的概念及方法,並期藉由反覆練習,增進獨旅的心智能力。前幾個階段可交互練習,待純熟後,逐步進入下個階段。
題目副標題「獨旅升級指南」是AI選的,稱之為「升級指南」頗覺慚愧,與許多自助旅行者相較,我的自助旅行經驗並不豐富,去過的國家也不算多。野人獻曝,就拿出做研究寫論文的精神,整理條列個人淺見,提供給有意或不得不獨自出門,又不想被旅行社套裝行程綁死,崇尚自助旅行的彈性與樂趣的朋友們參考。























