到了這邊,相信你們應該都有好好喘口氣休息一下了吧?如果還沒、記得先好好養精蓄銳,因為接下來就開學了,開學後你會更忙、還得在兼顧學校的大小考試情況下準備姊妹校需要的資料!所以在準備獎學金的資料之餘也要好好休息喔!
接下來,我將會一步一步教會你們該如何申請獎學金,不過我自己申請的是這兩種獎學金:台灣的「學海飛颺」及日本JASSO(日本学生支援機構)的「海外留学支援制度(協定受入)の奨学金」。因為兩種獎學金申請的時間錯開、準備的內容也都不太一樣,所以我分成兩篇來寫,好讓大家可以更清楚準備的時間點,不過這些都是我自己的準備順序,如果你們有餘力或是當年度有改變政策的話,記住一個重點:提前作準備!
記得隨時注意輔大國教處的公告,因為時間一到負責獎學金的老師就會發公告:

可以看到其實獎學金有四種,分別是學海飛颺、學海惜珠、學海築夢及新南相學海築夢,大致上來說其實就是身分別的不同而已,申請獎學金前請務必好好詳閱這個要點,來確認自己有沒有符合標準喔!
這邊我就以一般交換留學生都會申請的「學海飛颺」來介紹,因此要申請其他類別獎學金的朋友可以參考,但可能依照規定不同、所需要的資料也不同,要看清楚申請表中老師需要什麼樣的文件,再去做準備。
還有一個大重點!那就是截止日期到二月底為止,以我為範例來說,在我收到確認分發的時間大約會是二月中左右,獎學金的申請、及你後續找Oliy老師繳交申請意願書的時間會撞期!時間軸上來說大概就是十月底繳交申請文件>一月中開放申請獎學金>二月初收到日語組志願填寫單>二月中收到分發審核結果>二月底之前要同時繳交分發確認意願書+獎學金的申請資料。
看看我收到的審核結果長這樣:

所!以!重點來囉!
假設你的意願書截止日期和獎學金截止日期相近,那就跟兩個同時準備,然後在開學的第一天就可以一次把這兩份文件順手拿給系秘及系主任蓋章,你就不用跑兩趟囉!記得國教處的下班時間是下午四點半、進修部日文系系秘上班時間是下午三點開始,系主任不一定、建議私下跟她先另外約時間,以確保能遇到喔!
我自己當時的處理方式就是:
⓵開學第一天中午約主任,請她蓋章。
(順便跟她聊天討她歡心、方便我日後請她幫我寫姊妹校需要的推薦信)
⓶下午三點一到就馬上在系秘辦公室門口等,請她蓋章。
(不然開學第一天你太晚來會排隊排到死)
⓷馬上衝去國教處,同時繳交意願書和獎學金申請資料。

接下來讓我們來看看要申請學海飛颺的標準(重點節錄自附件「114年輔大甄選「學海飛颺」要點(含申請表)」,其餘更詳細的請看文件內文):
➊要有JLPT N2以上
➋前一學年在校學習成績達百分之前二十
➌沒有同時申請其他留學獎學金
➍延畢生不可申請
然後要繳交的資料如下:
①申請表
②JLPT N2以上合格證書之影本
③在校歷年成績單(含排名)
④入學許可(日語組請等到七月過後拿到入學許可再補交即可)
⑤中文學習計畫(嘿沒錯又是這該死的讀書計畫)
⑥其他國際比賽相關證明
※資料一律皆須單面列印
① 申請表:
我不太確定往年的操作,但今年我碰巧遇到負責老師換人(?),因此申請表不是自己去找來列印,而是要依照老師的流程去走,我不確定以後的申請作業流程是如何,所以有任何疑問建議都是直接致電或寫mail給發獎學金公告的那位負責老師去詢問喔!
以我這屆來舉例,首先要完完整整把上面你看到的所有文件都詳細閱讀後,會發現有一個附件:輔仁大學114年「學海飛颺」與「學海惜珠」申請作業公告:

請務必看完整份文件、確認自己都清楚所有的申請條件及該準備的資料後,再進到老師提供的Google表單中填寫報名。
好,全部看完之後,往下找到表單網址並點進去填寫:

表單中,前面大約三到五題,就是在考你申請的條件啦、資格規範等等,來確保你是真的有看清楚條約才申請的,避免有些學生自身條件不符合卻跑來申請的狀況(´ωˋ)
另外,表單中有兩個要注意的部分,雖然老師會在題目上提醒,不過為了避免你們眼睛跟我一樣時不時飄向遠方放空我還是再提醒你們一次:
- 研修系所/學程:這個就以你志願序第一間的那間大學去填寫,像我自己是以我預設的第一志願廣島大學去寫,因此我就會上廣島大學的官網並參考前幾篇文章也有提到的、輔大國教處交換姊妹校列表中的學長姐交換心得,然後得知交換留學生到了廣島大學是會被歸類在他們大學內獨有的一項計畫「HUSA Program」中,也因此可以看到底下我的申請表中是這麼填寫的;所以請記住,這邊要實際去查詢你以交換生到了該大學之後、會被歸納於哪一個科系或計畫,都要寫的一清二楚喔!
- 學校代理人:這邊就是填你平常上課的時候分組都會在一起的那種死忠好朋友,未來如果遇到要跑文件的事情(比如你有申請學貸),那代理人可能就要幫你去交文件及資料,
沒有朋友的你這時候也要想辦法去生出一個來,除非你要叫你家人跑腿ˋˊ - 機票及生活費:這邊要從附件「公費項目及支給數額標準表」中去計算,比如以我當時的目標廣島大學來說,我就得以廣島縣去做計算,而我們可以看到公費表中的標準金額如下:

估算方式如下:依城市或地區之一般公費生年支生活欄位之金額,除以365天後,乘上匯率(暫以1美元兌30元台幣計之),再乘上國外研修天數。
舉例:至日本京都府就讀一學期
=22,000美金/365天×30匯率×180研修天數=約新台幣325,000元整。
所以以我的第一志願廣島縣+身分別是一般生來說:
=19,000/365×30×180=281,095
這邊有一個小小重點就是,後面這個研修天數,我是申請一學年,照理來說是要算十個月、至少300天對吧?但是因為學海飛颺的補助額度限制為最低5萬至最高30萬元整,如果我用300天去算的話會遠超出這個數字,加上老師也會驗算、政府本身也會依據你的條件、你申請的該地生活水平等去核算,所以我最後是以一學期也就是180天去做計算,申請的金額其實也差不多到頂的30萬,就算有少應該也不會少太多(迷之自信)。
喔對,我在表單裡面自動往上取整數變成282,000(゚∀゚ )
畢竟實際上不可能你寫多少就給你多少,既然知道肯定會少那不如寫多一點,加上我其實還已經少算半學期了政府應該也要感到開心吧覺得遇到個傻子不寫個30萬(?),就算他少給我一點點我也賺(((σ`∀´)σ
填寫完成後大約等一至三天的時間,你就會收到老師的回信:

附件就是老師幫你填寫完畢的申請單:


接著列印出來並貼上自己的二吋證件照後,把最底下的確認事項以藍筆勾選,自己及監護人簽名與蓋章、再去找系秘及系主任蓋章,就完成囉!
老師還會很好心的附上檢附清單給你自己做檢查:

② JLPT N2以上合格證書之影本
③ 在校歷年成績單(含排名)
這兩個跟上一篇申請姊妹校用的一模一樣,差別只是印出來而已,要記得成績單一律都要包含排名喔!
④ 入學許可(日語組請等到七月過後拿到入學許可再補交即可)
這個就等拿到日本姊妹校發給你的入學許可後再補交給老師就行了。
⑤ 中文學習計畫(嘿沒錯又是這該死的讀書計畫)
這個每年的標準好像都不太一樣,以我今年看到的規定來說是1000字以內、格式不拘,於!是!我就直接拿申請時所製作的履歷+讀書計畫來改了ヘ(゚∀゚ヘ)
不過因為有限制在1000字以內,而上一篇看到的中文履歷第一面應該就超過700字了,所以要記得精簡一下,這邊一樣提供我的範本給大家:

如果你拿來跟上一篇文章中的計畫來做比較,嘿對我九成以上全都是照抄(欸)
其中,因為考量到我獎學金申請的目標大學設定在廣島大學,其生活費的估算也是以廣島縣去做計算的話,課程規劃就加入一門廣島大學的科目應該會比較有所相關;另外內文則是稍微挑重點並精簡或優化。
⑥ 其他國際比賽相關證明
主要就是看你有沒有參加什麼國際性比賽的獲獎證明、或是曾經發表過國際知名學術性論文之類的東西,書卷獎、小比賽之類的就別放了吧,不然會被老師一♥張♥一♥張♥給抽出來,別問我為什麼知道。゚(゚´ω`゚)゚。
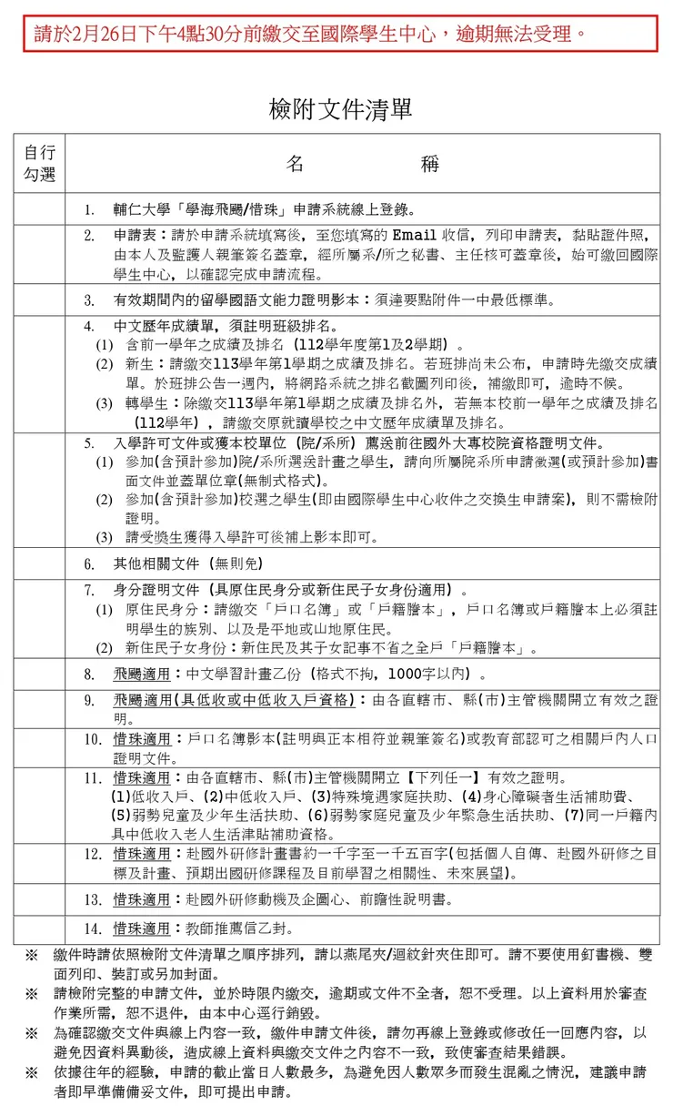
以上所有文件都完成後,記得一定要單面列印!然後按照老師給的清單去排序並以迴紋針或燕尾夾夾著就行、不要釘起來;另外老師也有提到通常截止日是最多人繳交文件的時候,所以能盡早繳交就快,不要拖到最後一刻,不然最後在繳交資料的同時老師如果發現你的資料有誤,你可能會來不及處理而導致無法申請喔!
以上就是學海飛颺獎學金所需要的所有冗長又麻煩的資料啦!
如果做到這一步,恭喜你目前有約一周的休息時間_(´ཀ`」 ∠)_
下一篇按照我當時準備資料的時間軸來說(?),我會開始介紹重頭戲:日本姊妹校所需要的各種書審資料!撐過這些麻煩的申請,你就可以到日本生活一學期/一學年了!加油加油!
(=゚ω゚)ノ( =゚ω)( =゚)( )(゚= ノ )(ω゚=ノ)(=゚ω゚)ノ




















