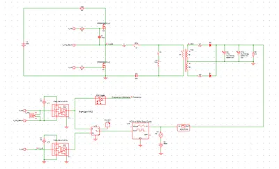
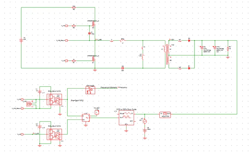
- 控制操作頻率與諧振頻率的關係
- 當操作頻率高於諧振頻率(fs > fr)
- 當操作頻率低於諧振頻率(fs < fr)
- T型正反器搭配VCO進行開迴路控制
T型正反器(T Flip-Flop)與VCO(電壓控制振盪器)可以搭配使用來實現開迴路頻率控制。T型正反器的基本工作原理是,當接收到時脈訊號時,根據該時脈的邊緣(上升緣或下降緣),T型正反器的輸出會反轉一次。這使得它能夠對輸入訊號進行頻率除頻。 - 步驟 1:VCO輸出訊號作為時脈輸入
付費限定
LLC電路開迴路控制的實現:T型正反器與VCO的搭配於SIMPLIS模擬
更新 發佈閱讀 2 分鐘
以行動支持創作者!付費即可解鎖
本篇內容共 785 字、0
則留言,僅發佈於李迪加的SIMPLIS模擬教室你目前無法檢視以下內容,可能因為尚未登入,或沒有該房間的查看權限。
留言
李迪加的SIMPLIS模擬教室
8會員
22內容數
你可能也想看
























本文分析導演巴里・柯斯基(Barrie Kosky)如何運用極簡的舞臺配置,將布萊希特(Bertolt Brecht)的「疏離效果」轉化為視覺奇觀與黑色幽默,探討《三便士歌劇》在當代劇場中的新詮釋,並藉由舞臺、燈光、服裝、音樂等多方面,分析該作如何在保留批判核心的同時,觸及觀眾的觀看位置與人性幽微。

本文分析導演巴里・柯斯基(Barrie Kosky)如何運用極簡的舞臺配置,將布萊希特(Bertolt Brecht)的「疏離效果」轉化為視覺奇觀與黑色幽默,探討《三便士歌劇》在當代劇場中的新詮釋,並藉由舞臺、燈光、服裝、音樂等多方面,分析該作如何在保留批判核心的同時,觸及觀眾的觀看位置與人性幽微。

這是筆者常用的馬達設計調整手法,但原意是用於馬達工作電壓變換時,更改繞線條件的計算,如110V的馬達要更改為220V的使用電壓時,需針對繞線條件進行修改。會僅變更繞線條件而非整顆馬達修改,主要是其他材料的變動成本較高,而漆包線徑的調整是馬達當中最容易的項目;因此會發現市面上不同工作電壓的馬達外觀大小

這是筆者常用的馬達設計調整手法,但原意是用於馬達工作電壓變換時,更改繞線條件的計算,如110V的馬達要更改為220V的使用電壓時,需針對繞線條件進行修改。會僅變更繞線條件而非整顆馬達修改,主要是其他材料的變動成本較高,而漆包線徑的調整是馬達當中最容易的項目;因此會發現市面上不同工作電壓的馬達外觀大小

這是一場修復文化與重建精神的儀式,觀眾不需要完全看懂《遊林驚夢:巧遇Hagay》,但你能感受心與土地團聚的渴望,也不急著在此處釐清或定義什麼,但你的在場感受,就是一條線索,關於如何找著自己的路徑、自己的聲音。

這是一場修復文化與重建精神的儀式,觀眾不需要完全看懂《遊林驚夢:巧遇Hagay》,但你能感受心與土地團聚的渴望,也不急著在此處釐清或定義什麼,但你的在場感受,就是一條線索,關於如何找著自己的路徑、自己的聲音。

控制操作頻率與諧振頻率的關係
當操作頻率高於諧振頻率(fs > fr)
當操作頻率低於諧振頻率(fs < fr)
T型正反器搭配VCO進行開迴路控制
T型正反器(T Flip-Flop)與VCO(電壓控制振盪器)可以搭配使用來實現開迴路頻率控制。T型正反器的基本工作原理是,當接收到時脈訊號時,

控制操作頻率與諧振頻率的關係
當操作頻率高於諧振頻率(fs > fr)
當操作頻率低於諧振頻率(fs < fr)
T型正反器搭配VCO進行開迴路控制
T型正反器(T Flip-Flop)與VCO(電壓控制振盪器)可以搭配使用來實現開迴路頻率控制。T型正反器的基本工作原理是,當接收到時脈訊號時,

背景:從冷門配角到市場主線,算力與電力被重新定價
小P從2008進入股市,每一個時期的投資亮點都不同,記得2009蘋果手機剛上市,當時蘋果只要在媒體上提到哪一間供應鏈,隔天股價就有驚人的表現,當時光學鏡頭非常熱門,因為手機第一次搭上鏡頭可以拍照,也造就傳統相機廠的殞落,如今手機已經全面普及,題

背景:從冷門配角到市場主線,算力與電力被重新定價
小P從2008進入股市,每一個時期的投資亮點都不同,記得2009蘋果手機剛上市,當時蘋果只要在媒體上提到哪一間供應鏈,隔天股價就有驚人的表現,當時光學鏡頭非常熱門,因為手機第一次搭上鏡頭可以拍照,也造就傳統相機廠的殞落,如今手機已經全面普及,題

這篇介紹如何使用低通滤波器(Low-Pass Filter) 來改善 傾斜角度數值。

這篇介紹如何使用低通滤波器(Low-Pass Filter) 來改善 傾斜角度數值。

本計算工具是建立在已有一份永磁馬達特性數據後,忽然想要知道更換工作電壓值後,馬達的輸出特性會有甚麼變化。原始檔案範例為24V的直流永磁馬達,想要使用18V的行動電池供電,需要了解馬達特性會有怎樣的改變。
首先可以預先判斷,由於永磁馬達的電壓與轉速成正比關係,因此本案例中的調降工作電壓勢必造成馬達轉

本計算工具是建立在已有一份永磁馬達特性數據後,忽然想要知道更換工作電壓值後,馬達的輸出特性會有甚麼變化。原始檔案範例為24V的直流永磁馬達,想要使用18V的行動電池供電,需要了解馬達特性會有怎樣的改變。
首先可以預先判斷,由於永磁馬達的電壓與轉速成正比關係,因此本案例中的調降工作電壓勢必造成馬達轉

《轉轉生》(Re:INCARNATION)為奈及利亞編舞家庫德斯.奧尼奎庫與 Q 舞團創作的當代舞蹈作品,結合拉各斯街頭節奏、Afrobeat/Afrobeats、以及約魯巴宇宙觀的非線性時間,建構出關於輪迴的「誕生—死亡—重生」儀式結構。本文將從約魯巴哲學概念出發,解析其去殖民的身體政治。

《轉轉生》(Re:INCARNATION)為奈及利亞編舞家庫德斯.奧尼奎庫與 Q 舞團創作的當代舞蹈作品,結合拉各斯街頭節奏、Afrobeat/Afrobeats、以及約魯巴宇宙觀的非線性時間,建構出關於輪迴的「誕生—死亡—重生」儀式結構。本文將從約魯巴哲學概念出發,解析其去殖民的身體政治。

不同於無刷馬達擁有較多的極數可能性,其他類型的馬達大多採用2極、4極為主,甚至鮮少達到6極的規格設計,有刷馬達的情況亦是相同。除了從馬達設計的觀點來看,越高速運轉的馬達,其極數配置應當越少,方可避免過多的鐵損產生之外,有刷馬達當遇到多極需求時,還有個槽滿率下降的困擾,會導致馬達效率降低。
以下圖為

不同於無刷馬達擁有較多的極數可能性,其他類型的馬達大多採用2極、4極為主,甚至鮮少達到6極的規格設計,有刷馬達的情況亦是相同。除了從馬達設計的觀點來看,越高速運轉的馬達,其極數配置應當越少,方可避免過多的鐵損產生之外,有刷馬達當遇到多極需求時,還有個槽滿率下降的困擾,會導致馬達效率降低。
以下圖為

clk skew 和 clk jitter差別是甚麼?
clk skew 指的是兩顆reg 因為clk 到達的時間不同
導致雖然後是屬於於同一個cycle的行為
卻會有先到後到的問題
通常成因為
wire length
cell delay
clock distribution

clk skew 和 clk jitter差別是甚麼?
clk skew 指的是兩顆reg 因為clk 到達的時間不同
導致雖然後是屬於於同一個cycle的行為
卻會有先到後到的問題
通常成因為
wire length
cell delay
clock distribution

變壓器在現代電子設備中扮演著重要角色,根據應用需求可分為高頻和低頻兩種類型。
高頻變壓器注重效率和體積,使用精密繞線技術和高品質材料。低頻變壓器強調穩定性和耐用性,採用矽鋼片和精密繞組設計。

變壓器在現代電子設備中扮演著重要角色,根據應用需求可分為高頻和低頻兩種類型。
高頻變壓器注重效率和體積,使用精密繞線技術和高品質材料。低頻變壓器強調穩定性和耐用性,採用矽鋼片和精密繞組設計。

本文是筆者在查反電動勢公式時,赫然發現並未詳細描述,故進行補完。
反電動勢的數學公式,最常出現在馬達電器方程式當中,是用來描述馬達運作時的電能狀態的數學表示式;如下列所式,其中V為馬達輸入電壓,i為馬達電流,Rm則是馬達電阻,Lm是馬達電感,di/dt代表電流對時間的微分,因為馬達電感的作用僅在電

本文是筆者在查反電動勢公式時,赫然發現並未詳細描述,故進行補完。
反電動勢的數學公式,最常出現在馬達電器方程式當中,是用來描述馬達運作時的電能狀態的數學表示式;如下列所式,其中V為馬達輸入電壓,i為馬達電流,Rm則是馬達電阻,Lm是馬達電感,di/dt代表電流對時間的微分,因為馬達電感的作用僅在電








