
臺灣中小企業蓬勃興起,新創多元且聚落遍布,但與國際標竿相比,新創競爭力仍有提升空間。作為外銷導向的經濟體,「國際化」成為臺灣新創發展的關鍵。本文將從全球新創趨勢與主要國家政策出發,探討臺灣新創國際化發展模式。
一、全球新創投資趨勢
(一)全球AI募資資金緊縮:近年全球新創市場持續面臨資金緊縮的壓力,導致募資門檻與投資更加集中。背後原因包含:
- 全球不確定性影響風險偏好:地緣政治緊張、通膨居高不下與利率上升,投資人風險偏好下降,資金更謹慎投入新創市場。
- 央行升息政策提高募資門檻:各國央行為抑制通膨而升息,資金成本提高,導致投資資金來源收縮,風險投資基金募資困難,新創公司募資門檻提高。
- 市場轉向獲利能力和現金流:投資人對新創企業的期望,從快速擴張轉向更注重獲利能力和現金流,早期或高風險的新創企業更難獲得資金支持。
- 大型科技公司裁員與縮減支出:全球多家大型科技公司裁員並減少研發開支,間接減少企業創投(CVC)資金流入新創市場。
- 生成式AI募資約占全球創投重要比例
- 大型科技企業持續大手筆投資AI新創
- AI科技推動金融服務與醫療創新發展
- 歐盟和美國制定AI監管規範管控風險
(三)主要國家新創政策
- 美國,聚焦「高科技與創新研發」:重視高科技,尤其是AI人工智慧與生技領域。政府支持風險投資生態,提供稅務激勵與法規彈性以降低創業門檻。多元創投機構活躍,市場資源豐富,新創企業能快速接觸全球市場與前瞻技術。
- 日本與韓國,著重「以大帶小、產學研合作」:政府提供多元補助與創業加速器,促進新創企業技術開發與商業化。兩國皆強調產學研合作,打造跨域創新平台,並積極拓展國際合作機會,協助新創企業全球布局。
- 新加坡與以色列,打造「國家級創新園區與大型創投基金」:兩國政府透過國家級創新園區集中資源,強化技術轉移與大型創投基金鏈結,引進國際人才與資本,提供優惠稅制與法規彈性,營造利於創業的制度環境,並鼓勵創業企業快速擴展海外市場。
- 歐盟,注重「創業與科技法規協調」:AI人工智慧領域建立嚴格監管框架,保障使用者權益與系統安全。政策推動綠色轉型與數位經濟,透過多國協作整合資金與資源,扶持新創企業跨境發展,營造永續且可靠的創業環境。
- 荷蘭、瑞士與芬蘭,強調「特色產業扶持與人才培育」:荷蘭憑藉地理優勢與國際物流,推動科技與綠能創新。瑞士以精密製造與金融科技為優勢,提供穩定資金與法規環境。芬蘭專注數位與創新社群培育,鼓勵跨界合作與社會創新。

二、臺灣新創發展模式
(一)臺灣新創規模與區域特色:根據經濟部中小及新創企業署FINDIT資料庫統計,截至2024年底,臺灣新創企業超過9,500家,主要集中於六都地區,又以臺北市新創企業數量最多。各區新創比重與特色、聚落分布與空間/服務、補助資金與資源彙整如下
1.臺灣各區新創比重與產業特色:
- 臺灣北部(比重70%)新創企業重鎮:截至2024年底,北部地區新創企業6,669家,約佔全臺新創企業總數的70%,其中臺北市為主要聚集地。北部的新創企業主要集中於電子零組件等硬體(約10%)、健康醫療(約9%)、媒體與娛樂(約8%)等領域。該區域聚集頂尖學術機構,如臺灣大學與臺灣科技大學,為新創提供技術與人才。
- 臺灣中部(比重12%)工業與精密製造中心:中部地區的新創企業1,166家,約佔全臺新創企業的12%,主要集中於工業製造(約11%)、食品與餐飲(約11%)等領域。中部以精密機械與智慧製造聞名,兼具傳統產業與新興技術創新。學研機構如中興大學與虎尾科技大學積極投入研發,透過加速器與產學合作,驗證產品技術與商業化。
- 臺灣南部(比重15%)半導體與綠能創新基地:南部地區的新創企業1,445家,約佔全臺新創企業的15%,主要集中於食品與餐飲(約10%)、工業製造(約8%)等領域。南部擁有南部科學園區(南科),以半導體、精密機械與綠能產業為主,並積極發展智慧農業與醫療器材等新領域。學研機構如成功大學與高雄科技大學提供支援。
- 臺灣東部(比重3%)永續創新與文化創意發展:東部地區的新創企業117家,約佔全臺新創企業的3%,主要集中食品與餐飲(約29%)、農漁牧產業等領域。東部擁有豐富自然資源與文化特色,推動智慧農漁、永續生態旅遊與文化創意產業發展。學研機構如東華大學與臺東大學協助新創企業,促進地方創生與永續經濟。
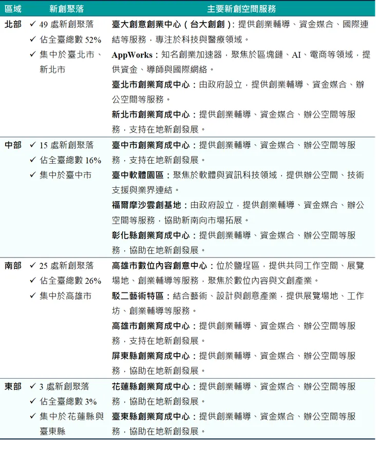
2.臺灣各區新創聚落分布與空間/服務:臺灣各區均有多處新創聚落,北部最多,佔全臺超過一半,集中於臺北市與新北市,提供創業輔導、資金媒合及辦公空間等多元服務。中部和南部新創聚落分別集中於臺中市和高雄市,並有創業育成中心及園區。東部新創聚落較少,主要分布在花蓮和臺東,提供基礎創業支援服務。

3.政府新創補助資金與資源:臺灣政府持續推動《亞洲.矽谷3.0推動方案》和《五大信賴產業推動方案》,鼓勵半導體、人工智慧等關鍵領域,發展新創企業。政府亦提供創業與研發補助計畫,協助新創獲得資金與資源支援。以下為主要補助計畫的彙整:

(二)新創國際化策略:臺灣市場規模不大,產業多以外銷為導向,根據統計2023年透過參與國際展會,已有超過150家新創企業獲得國際曝光,其他相關策略包含:
- 拓展海外:根據PwC Taiwan《2024年臺灣新創生態圈大調查》,超過四成的創育機構協助新創企業拓展海外市場,提供市場開發、資金媒合等服務 。
- 國家首選:受訪新創企業未來2至3年內計劃拓展海外市場,首選國家為日本(25.2%),其次為美國(24.7%)。
- 海外徵才:近四成新創企業考慮招聘海外人才,主要來源國為美國(41.1%)、日本(35.5%)和馬來西亞(27.8%)。
- 國際曝光:積極參與CES、Viva Tech等國際展會,2023年逾150家新創獲國際曝光。
- 國際人才:設立創業家簽證及就業金卡政策,吸引國際人才來臺發展。
三、臺灣新創國際化挑戰與機會
(一)新創國際化挑戰:臺灣新創生態持續成長,但相對於各國新創發展,仍面臨多項挑戰,主要可歸納為以下幾點:
- 資金取得壓力大:雖然臺灣新創早期投資活躍,但整體資金規模與國際相比仍偏小。
- 產業生態系整合不足:新創依賴硬體領域,跨產業橫向整合與多元化創新有待加強。
- 國際法規調適需加快:新興商業模式與數位技術發展迅速,國際法規需更靈活調適。
- 跨國人才匱乏:高階技術與管理人才短缺,尤其是跨國人才引進受限於制度、簽證、生活環境等因素。人才流動不順,影響新創的創新能力與國際競爭力。
- 國際市場拓展障礙:臺灣市場規模有限,國際市場受文化差異、法規限制及缺乏海外合作夥伴等影響,降低國際化速度。
(二)新創國際化機會:借鏡前述各國政策布局,綜整可供臺灣新創參考的重要機會。
- 優勢產業鏈定位:臺灣在半導體與電子硬體領域居全球領先地位,為新創堅實後盾。
- 多元新興產業布局:不限於硬體製造,還有健康醫療、人工智慧、綠能與數位內容等。
- 區域創新聚落:北中南東部不同產業優勢形成創新聚落,促進區域合作與資源整合。
- 政府補助資源:臺灣政府積極推動亞洲矽谷3.0計畫、新創補助與育成單位建置。
- 國際化與跨境合作:臺灣企業皆以海外市場為主,可望透過以大帶小,拓展市場。
- 創業家簽證與數位遊牧:藉由創業家簽證、數位遊牧等,吸引全球人才進駐臺灣。
四、結論與反思:臺灣新創企業新政鏈結國際
根據經濟部《2024年中小企業白皮書》,2023年臺灣中小企業數量達167.4萬家,佔企業總數98%以上。近八年新成立企業約70萬家,銷售額超過6兆元,為臺灣經濟重要支柱。新創企業快速成長,其中「國際人才引進和海外鏈結」尤受關注,但同時也面臨制度與法規上的自我困境。
值得期待的是,2025年臺灣終於推出「數位遊牧簽證」,允許符合條件的外籍人士在臺停留最長6個月。此政策吸引全球數位遊牧者來臺工作與生活,透過多元文化和國際經驗的交流,激發更多創業機會與新商業模式,為臺灣新創生態注入新動力。
👉STARTUP議題延伸閱讀:
👉政經議題延伸閱讀:
- 探索「再生能源」太陽光電產業面貌
- 臺灣AI「製造-應用」觀察:從NVIDIA助力新機會談起
- 拆解《歐洲成長與韌性之路》三大改革
- 《經濟學人》預警:臺灣正處於「超強權角力戰」的關鍵核心
- 動盪全球的背後,《川普2.0時代》早就寫給你看了!
👉英國系列必讀清單:
- 【聊英國#1/5】英國移民大改革!首相親上火線,永居到語言門檻全收緊
- 【聊英國#2/5】《2025 英國基本國情與經貿摘要》快速掌握英國發展輪廓
- 【聊英國#3/5】「Take Back Control」背後的十年經濟困境
- 【聊英國#4/5】「英國產業結構」撐得住服務,守得住製造嗎?
- 【聊英國#5/5】英-歐合作新篇章《Strategic Partnership》
👉延伸閱讀書單:
- 《華頓商學院最受歡迎的談判課》學會讓對方心甘情願的談判術
- 《我可能錯了》讓全瑞典落淚的最後一課
- 《經濟學人》預警:臺灣正處於「超強權角力戰」的關鍵核心
- 《我在億萬豪宅當保母》溫柔但銳利的階級現實筆記
- 動盪全球的背後,《川普2.0時代》早就寫給你看了!
- 《橡皮擦計畫》以為自己聰明?告訴你:錯得離譜
- 《寐熊行動Sleeping Bear》美俄關係、政治陰謀、人性掙扎























