
水房、車手、機房是什麼?【詐騙集團】運作分工與刑責追究全解析
你是不是也曾接過那種語氣逼真的電話、收到看似官方的簡訊通知,甚至有親友差點在網路投資平台上傾家蕩產?抑或是求職打工,意外成為詐騙幫兇?如今的詐騙早就不是單打獨鬥的江湖騙子,而是背後擁有分工明確、流程嚴密的犯罪組織。他們有專門打電話設局的「機房」、負責收錢提領的「車手」,還有在幕後操盤金流的「水房」。從話術包裝到資金洗白,整個過程幾乎媲美一間專業公司在運作。更不用說那些被騙去當車手,結果惹禍上身的案例,真的層出不窮!
本文將用最白話的方式,帶你一窺詐騙集團的內部結構、各角色的任務與風險,並深入解析這些詐騙集團成員會面對什麼樣的法律後果。了解他們怎麼騙,才能更好保護自己和家人不被騙!另一方面也提醒那些想走偏門、不勞而獲的人:一旦踩線,法律絕不寬貸。詐騙集團「水房」的主要職責和運作模式是什麼?
在詐騙集團嚴密的分工體系中,「水房」是一個極度關鍵的核心單位。這裡的「水」,其實就是「錢」的稱呼,而「水房」的職責,正是負責收取、轉移與隱匿這些來路不明的資金,確保整體金流不會被查到源頭或去向。
水房的運作方式並不只是「把錢收起來」那麼簡單。它更像是一套地下金融體系的中樞,除了發薪水給車手、維持機房運作之外,更必須想盡辦法把詐騙來的贓款洗乾淨(合法化),安全流向幕後黑手/集團首腦的口袋。這當中會運用許多特殊手段,例如現金分批轉運、在虛擬帳戶間轉移、甚至跨境地下匯兌。目的就是讓這筆錢消失在調查系統的監測之外,讓檢警無法從金流下手反查出犯罪痕跡與團夥。
水房的設置地點通常會選擇在低調的透天厝、偏遠的獨棟住宅,所有成員日夜生活、吃住娛樂都在同一地點,且禁止對外聯繫、避免行蹤外洩。這種極度封閉的管理制度,也是為了讓資訊只在內部流通、確保每個環節都不會被輕易突破或遭到追查。
另外,除了處理詐騙所得,還有很多非法產業其實也會委託水房進行洗錢,像是地下賭博、網路博弈或其他未經許可的匯款服務等。換句話說,水房是專為各類犯罪所得量身打造的洗錢管道,其存在也算是整個黑市經濟的要角。這也是為什麼,水房常被視為詐騙體系中最難對付、卻又至關重要的一環。想要真正瓦解一個詐騙集團,不只是抓到那些在第一線的車手,更要抽絲剝繭、找出金流來破獲後端團夥,而這條線,幾乎都牽在水房手裡!
「車手」在詐騙集團中扮演什麼角色?「機房」是詐騙集團的哪個環節?
在詐騙集團的嚴密運作中,「車手」與「機房」就像是犯罪齒輪中的兩顆重要螺絲釘,雖然看似只是基層角色,卻是整個詐騙團夥不可或缺的關鍵。
【車手】
在詐騙集團的術語中,一個帳戶就是一輛「車」。而所謂「車手」,簡單來說就是實際負責提領贓款或面交現金的人。在詐騙劇本裡,當被害人上當受騙後願意匯款,車手就會出面領錢,或直接到指定地點收款,完成金流的第一階段。(就是大家最常在新聞中看到的那種)
但車手不只是領錢這麼單純,這個角色在黑市裡還細分為不同類型!像是負責「收購人頭帳戶」的收簿手,他們常以高額報酬引誘人交出金融帳戶與提款卡,甚至更狠一點的直接把人軟禁起來,使用他們的帳戶來操作金流。遺憾的是,不少年輕人、打工族、甚至高中生,都被高薪打工等花言巧語哄騙當起車手,等到落網才驚覺自己早已捲入重大刑案。
【機房】
如果說水房負責洗錢、車手負責搬錢,那麼「機房」就是負責「騙錢」的最前線。他們精心設計話術、模擬各種情境,例如冒充警檢通知凍結帳戶、假借親人被綁架、愛情詐騙、虛擬貨幣投資詐財等。近年來機房不再集中設於海外,反而傾向在本地透天厝或民宿包棟,封閉式運作與生活管理,確保機房成員專心「上線」執行任務。而那些話術都不是臨場發揮,而是經過嚴密「培訓」與「演練」的成果。這些人雖然表面只是「打電話」、「聊天」,實則都是透過語言與情緒操縱,讓被害者掉入陷阱的操盤手。他們的工作與詐騙金流關聯緊密,一旦成功引導被害人交付財物,車手、水房便會接手進一步操作。
機房與車手都是詐騙產業鏈條中曝光率最高、風險最大的角色。他們往往是第一批被抓、也最容易成為警方追查的破口。然而,許多人在加入之前對後果一無所知,直到面臨重刑才悔不當初。提醒你我,也警惕那些企圖輕鬆賺黑錢的人,搞詐騙不是「打工」,是一條進退無門的犯罪之路!
詐騙集團的水房、機房、車手的法律責任與刑期說明





案例分析
臺灣桃園地方法院 114 年度金訴字第 364 號刑事判決:被告張男受他人邀請加入詐騙團夥,將其前配偶之帳戶做為人頭戶來接收團夥行詐之受害者的贓款20萬元,並由前配偶提領現金交給張男,再由被告張男交給上線,並以款項的2%(4000元)做為報酬。經法院審理後認定張男明知這是詐騙行為仍予以配合,構成「三人以上共同詐欺罪(加重詐欺)」與「洗錢罪」,最終判處有期徒刑1年4月,並沒收其犯罪所得4,000元。
提醒您,不論是自願參與或因一時貪念被利用,只要加入詐騙行動,就很可能面臨實質刑責。法律不容小覷,一步踏錯,代價極高。
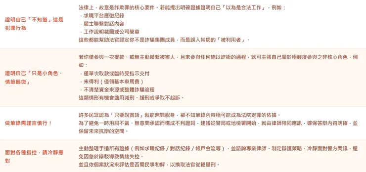
找工作誤入詐騙集團,應該如何自保、爭取寬恕或減刑?
你只是單純想找份工作,卻莫名其妙被警方帶走,名義上是臨時工,實際上卻捲入詐騙案當中?近年詐騙集團手法不斷演化,透過求職網站刊登「高薪工作」、以貸款、代辦帳戶為名吸收「車手」、帳戶被拿去當人頭戶,不少人直到面臨調查才驚覺自己成了替罪羔羊。若你已經誤入陷阱也別灰心,還是有可能透過法律途徑自保或爭取減刑的!

爭取減刑的辦法
如果你或親友正因為車手案或人頭帳戶捲入刑案,請不要貿然供述,因為每一句話都有可能被解讀成「有犯意」,唯有冷靜分析、仔細應對、尋求專業律師,才可能降低風險、爭取最好的結果。


