電影裡的私人保鑣浮誇且張揚,現實世界中的私人保鑣則與之截然不同,相對低調、專業,在危機中守護客戶的人身安全。立達專業保鑣始終以信任為重、使命為先,提供全方位保護。我們也堅持透明合理的收費方式,主要會根據任務性質、風險層級與所需人力、設備進行分級報價。
臺灣私人保鑣的收費怎樣算才合理?在這裡一次報您知
私人保鑣其實不像電影裡的形象,身著浮誇的裝扮,擅自離開客戶的身邊,動作無不誇張且醒目。現實世界中,他們行動低調,卻不失威懾的作用,總在危機來臨之際,替客戶阻擋傷害的同時,化解險境,確保客戶的生命安全。
立達專業保鑣見過形形色色的委託人,有人因生意糾紛而受威脅、有的是為家人請求一份安心,另些則被匿名之人恐嚇,且壓得喘不過氣,盼望有人能協助他們渡過難熬的日子。我們對每一次的任務,無不秉持專業精神,更帶著被託付的信任,實地守護客戶的安全。真正的私人保鑣不只要精進武技體術,也非常注重專業知識與相關技術,如風險評估、任務部署、法律支援、心理支持,以及臨場應變等,提供全方位的保護。因為我們非常明白,當客戶的心思走到「該找保鑣」這一步時,他們勢必需要專業保鑣的保護,故不能怠慢辦事,隨意忽悠客戶。
然而,有部分的客戶在蒞臨委託之前,總為某件事情感到困惑,甚至可以說是他們怯步的理由。他們最常開不了口的,不是威脅有多嚴重,而是「聘僱一個私人保鑣要多少錢?」為解決這問題,本文將談及聘請私人保鑣的價格有沒有所謂的「定價」?貴不貴?進而延伸說明其中的成本有哪些,以及貨比三家的重要性。
私人保鑣的價格會不會很貴?有沒有定價?委託流程透明嗎?
若有仔細瀏覽立達專業保鑣的官網,您可能會發現一件事情,那就是我們羅列的價格表,雖然有「定價」卻在文案中不斷提醒客戶,我們會根據風險層級、保護級別,以及您的個人需求,調整聘保鑣的價格。不是我們刻意表達得含糊或有所保留,而是真正的安全策略,從來不是一套公式和標準能萬用的,每項服務內容的收費,都存在可調整的彈性。畢竟,每位客戶的處境各異。
而且,立達專業保鑣的委託流程非常透明公開,以便您能更快尋求我們的協助。倘若有所疑慮,不妨先致電至我們的免費諮詢專線0800-500-179,讓我們為您解惑。
以下是立達專業保鑣的委託流程與其詳情,提供您參考:
一、 初步諮詢:傾聽您的實際情況與個人需求,再「對症下藥」
立達專業保鑣會透過電話或面談的方式,瞭解您面臨的實際情況與個人需求。例如,您擔心自己被跟騷了?還是近期收到匿名威脅?您身處的地方是在都市、偏鄉、還是海外?任務是短期隨扈,還是長期部署?這一步驟像是診斷,先釐清症狀,進行風險評估後,再思索該如何「對症下藥」。
二、 風險評估:任務複雜度與風險等級,再決定人力與策略
我們在這裡必須強調的是,並非所有保鑣任務都是「貼身保護」。有些情況需要單人駐點,有些則需24小時輪班、設立監控機制,甚至包括進出動線管理與親友關係交叉比對等服務。立達專業保鑣的風險評估會分析潛在威脅來源、可能出現的突發危機,以及整體環境的安全脆弱點,進而擬定專屬您的安全策略。
三、 策略擬定:從戰術部署到後勤支援,提供全方位保護
確認任務複雜度與風險等級後,立達專業保鑣會依據任務需求,配置保鑣的人數與專長,如女性保鑣、非致命性武裝特勤、技術監控人員等。與此同時,我們不忘預估您是否需要隨車護送、住宿(安全屋,或遠離危險場域的外縣、異國)、安全設備,如防彈衣、通訊器材、隨身紀錄器等防護,提供全方位保護。
四、 彈性預算提案:提供您數項選擇,由您決定要守到什麼程度
立達專業保鑣不會只給一組價碼,而是根據您的需求提供「標準防護版」、「進階升級版」、「全方位保護版」等層次,讓您清楚知道每個預算對應的服務深度與覆蓋範圍,並且能從中理解每一分投入如何守住您在意的東西。
五、 透明報價與後續優化:不會忽然加價,策略也能因應狀況彈性調整
我們大部分成員出自軍警背景,非常看重法律與客戶的個人權益,從不馬虎做事的同時,不做觸法之事。立達專業保鑣堅持報價透明、事前揭示,若任務因突發狀況需臨時加派人手或改變策略,也會事前告知您調整範圍與額外支出,避免任何模糊或爭議。
聘僱專業保鑣暨安全顧問團隊的成本包含哪些?
立達專業保鑣保證會依循您的實際情況,抽絲剖解任務的難易度和複雜程度後,規劃專屬您的安全方案,最後再以此計算相關費用。對我們來說,在不事先瞭解需求的情況下隨意報價,是非常不負責任的服務行為和態度,亦有損立達專業保鑣累積至今的品牌形象和信譽。
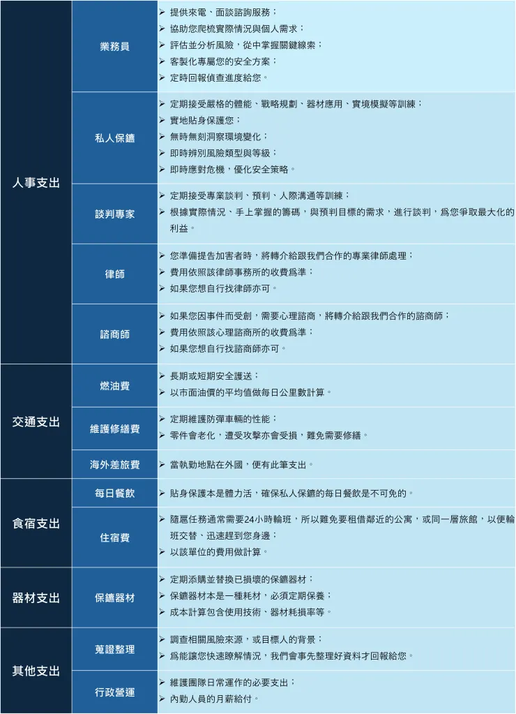
維護一支專業保鑣暨安全顧問團隊的營運,不只有人事支出,其實還需要考量到執行委託期間的交通、食宿、器材,以及其他額外的支出。以下是可能涉及到的成本列表,提供您參考,包括但不限於:

別讓話術牽著鼻子走,聘僱私人保鑣要眼明與心細
在挑選一支專業保鑣暨安全顧問團隊時,千萬別只聽動聽的表面話。有些業者表面打著「價格透明」的旗號,實際上報價卻是另一回事,簽約那刻才發現比「口頭說明」貴了好幾倍。立達專業保鑣誠心建議,在您決定聘僱之前,請像網購那樣貨比三家,別只讓一張嘴左右您的判斷力。
✔ 別急著簽約,先聽聽不同家的說法
每支專業保鑣團隊都有自己的說法與報價邏輯,有人按日,有人按件,也有人按進展階段計算。與其只聽一家,不如多問幾家,把收費模式、辦案成本都記下來,再抓出合理的平均區間。這時候,您可能會發現最會說話的,不一定誠實,最貴的也不見得最好。
✔ 過低的價格可能隱藏著陷阱,過高的收費也不見得有品質保障
曾有客戶在其他業者那看見價格便宜,心一動便簽約,不料委託石沉大海,後來才知道自己被「乾洗」了;也有業者開的價格高得離譜,結果提供敷衍了事的保護服務。真正合理且公道的價格,不應報出不成比例的服務質量與價格,也從不偷工。立達專業保鑣在此提醒您,聘僱私人保鑣的價格太便宜並非福音,太昂貴的則可能是陷阱。
✔ 實體面談,是看穿對方真心與否的最佳時機
很多合作,都必須通過實體面談,方能順利完成一則任務,亦是建立信任關係的起點。您可從業務員說話的節奏、回應的細節、眼神交會等,讀取他是否真的瞭解您的處境,是否有把您放在心上,是否提供了真正有效的安全保護。如果連對話都讓您起疑,那這筆委託還值得信任嗎?請您務必仔細觀察他人的言行舉止,並且三思而後行。
✔ 合約不只是形式,也是法律保護您的最佳防線
別急著簽字,也別只看價格,有些合約寫得漂漂亮亮,卻藏著漏洞;有些根本只是口頭約定,出了事連追責都沒門。在您持筆簽字之前,請反覆確認合約有沒有明文保障?有沒有明確的服務範圍和時間?這份合約,是您對抗黑心業者最堅實的盾牌,不可馬虎。
如果一支專業保鑣暨安全顧問團隊通過以上四個祕訣,那他們的可信度非常高,您大可放心將自身安全託付於他們。若立達專業保鑣有幸能夠服務您,保護您的生命安全,您可在簽約之前,向我們詢問費用的計算方式,他們的專業絕對會讓您無虞安心。
除了私人保鑣之外,立達專業保鑣也提供多方面的安全服務項目,如背景調查、風險評估、駐點保鑣、海外差旅隨扈、孩子保護等,在這些綜合性內容的基礎上,進一步根據您面臨的實際情況及個人需求,客製化全方位的安全保護。如有相關需求,或欲知更多,歡迎致電至0800-500-179洽詢詳情,我們將為您服務。























