說到ETF,最有名的就是0050了,他是第一個把這種大盤指數變成可交易概念引入的基金。在2003年6月上市。今天來分析一下0050和它的好兄弟006208
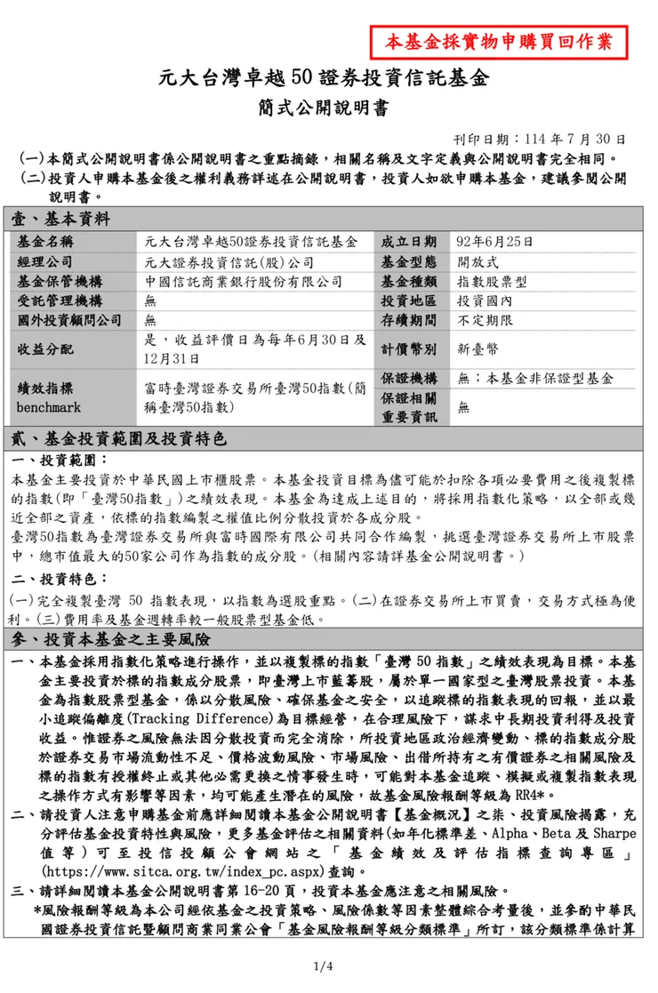
要了解一檔ETF,可以看他的公開說明書,但全部看完太久了,也不實際,挑重點看比較有效率。
三大重點:
1.編選指數
2.股利
3.總費用率(內扣費用)
首先介紹一下台灣50指數。
0050跟006208都是採用台灣50指數
臺灣50指數:FTSE TWSE Taiwan 50 Index
指數編成方式:選取台灣市值前50大的股票,加權編撰而成。
更新頻率:每5秒更新一次,隨時根據股價變化而變動
成分股審核與調整:3,6,9,12月第3個星期五後的下一個交易日生效。
0050介紹
名稱:元大台灣50(簡稱,全名太長了😆)
成立時約36,截至2025.07,現在價格為50,一張大約5萬左右,整理趨勢為往上。
以下我們選用114.07.30更新的簡式公開說明書來認識0050


股利說明:(看說明書的每單位受益權單位受益分配金額)
1.0050採用的是半配息制(現金股利),自2006年開始穩定20年發息,每年,近5年現金殖利率約為3.19%
2.累積配息已超過發行價(36.98),其資本回收能力強。
費用率說明:
1.關於內扣費用:其實不用特別去看細項,看總內扣費用就好了
- 2025.06.30後,0050從固定制的費用率改成階級制,已大幅降低費用率,主要是給予競爭對手006208壓力😢
以下為台灣50指數的淨額資料(參考即可)
除以流通在外收益單位後為每收益單位淨額,然後因為實物申購的關係,最後折溢價會消失,淨額等於市價。
(這個在第一篇基金的概念已經介紹過了,這裡再複習一次)

擷取自元大投信關於0050的說明
關於0050在2025的政策調整:
1.股票拆分(1 拆 4)
2025 年 6 月 18 日完成「每一單位拆為四單位」的拆股作業,拆股後交易價格由約 NT$188 降至約 NT$47 左右,並大幅降低投資門檻與提升市場流動性
2.經理費的調降:
大幅降低內扣費用,跟006208相近。
3.維持半年配息制度
006208介紹
006208全名為:富邦台灣采吉50證券投資信託基金,簡稱「富邦台50」,2012年成立上市,比005」稍晚。
被視為0050的翻版,但價格便宜許多
追蹤指數:和0050一樣,都是台灣50指數。
基金規模:約新台幣 2,386 億元(約66萬名投資人)
股利說明:採半年配息制,年化率約為1.6%左右,低於0050大約一半。
總費用率:
在2026.06.24做調整,改成跟0050一樣採用級距式費率。
在各區段費用率及規模區段都和0050一樣!
006208在2025政策整理
1.收益平準金制度納入,是少數市值型ETF有該制度
2.調降費用率,改成級距式費率
3.增加基金分割條款,預告未來可能分割基金,目前股價看來,可能為1分3。
0050 vs 006208 綜合比較分析
1.報酬率
在比較基金的報酬率時,可以從淨值與市價報酬率兩個方面去比較。
2025上半年(1-6月)的報酬率比較
淨值報酬率:006208優於0050
市價報酬率:0050優於006208
2.費用率方面
在2025年以前,0050的費用率一直高於006208,在2025.01宣布降低費率後,兩個費率持平,但6月006208宣布下降費率,有望超越0050。
3.追蹤指數能力
006208擁有更好的追蹤指數能力,淨值的報酬率和指數報酬率更接近。
我的觀點:
總體來說,006208可能要好一些,未來可望成長空間仍然很大,但是0050和006208兩者的差距微乎其微,與其觀望應該買哪一個,或是因為覺得哪個比較好,而賣掉轉買另一個。
我覺得都不必要!
出入成本和手續費都可能吃掉長期持有的獲利
這種市值型ETF的獲利重點就是長期持有,用複利來利滾利。
但如果真的不知道要買哪個,我個人推薦006208,具體原因上面已經分析過了,富邦台50個人覺得略勝一籌啦,而且未來漲幅空間大,畢竟0050已經推出很久了,比較難有資本額的大幅成長了。
2025.08.05
























