
青春期是青少年身心快速發展的階段,然而「青春痘與痘疤」卻常成為他(她)們自信心的破口。台灣青春痘暨玫瑰斑協會(Taiwan Acne and Rosacea Society,簡稱TARS)公布【2025 TARS 青春痘與容貌焦慮大調查】結果,發現台灣12-35歲的年輕族群,有超過八成以上會因為青春痘與痘疤而出現容貌焦慮狀況,且有痘痘與痘疤的人相較沒有的人,對自己外貌不滿意的比例高出兩倍以上。TARS理事長邱品齊醫師與台北長庚醫院皮膚部黃毓惠醫師特別呼籲國人應重視皮膚健康教育,青春痘問題應在早期接受治療,避免後續造成容貌焦慮、成為社交中的阻礙。
青春痘與痘疤是年輕族群「容貌焦慮」主因
邱品齊醫師指出,青春痘雖是常見的皮膚病,但因為主要長在「臉部」這個明顯部位,很容易對青少年造成心理壓力。青春期本身就是高度社交互動的時期,臉上的痘痘常會導致同儕間的關注、排擠、霸凌、甚至嚴重的話會與焦慮、憂鬱、自殺念頭有關。【2025 TARS 青春痘與容貌焦慮大調查】結果也顯示,12-17歲的年輕族群約有七成認為,長痘痘的焦慮情緒會影響到自己平時的課業及人際表現。

及早治療青春痘意識抬頭 正確觀念仍需建立
邱品齊醫師說,這幾年許多家長開始正視青春痘問題,甚至孩子一出現粉刺、痘痘就積極尋求治療。這是一個好現象。然而,仍有不少人對青春痘照護的知識了解不足,常聽信偏方或錯誤觀念。根據調查結果指出,有痘痘問題的年輕族群,竟只有三成的人知道正確的青春痘治療方法、以及怎麼預防痘疤產生;但有接近一半的人都曾使用錯誤的偏方來治療青春痘,顯示治療觀念的加強仍是目前青春痘疾病防治的首要任務。

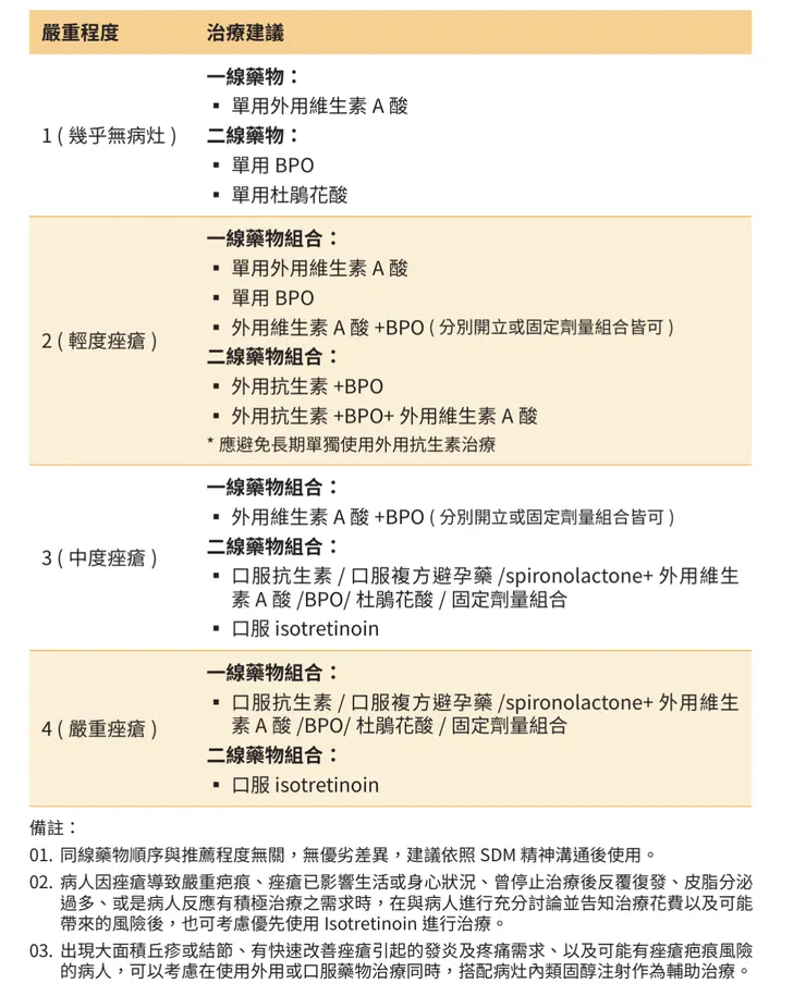
「早期治療」成共識 「 整合治療」是重點
調查顯示,超過七成年輕族群想改善痘疤問題,六成對於沒有及早治療而感到後悔,卻只有不到5%的人有積極治療青春痘。對此,皮膚科黃毓惠醫師指出,青春痘的治療趨勢已走向多管齊下,目前臨床治療分為外用藥膏(例如A酸、杜鵑花酸、抗生素…等)、外用保養品(例如水楊酸、杏仁酸、A醇…等)、口服藥物(例如抗生素、賀爾蒙製劑與口服A酸)以及醫美/醫療器材四大類。台灣皮膚科醫學會於2023年發表的【痤瘡臨床治療共識】中,對於不同嚴重程度的痤瘡治療策略,都建議以整合治療為核心概念。

青春痘與痘疤影響大 籲納入國高中教育課程
邱品齊醫師表示,青春痘雖常被認為是「青春期的自然現象」,但若未妥善處理,對青少年心理、自信、人際關係皆有長期影響。對此邱品齊醫師也呼籲,政府主管單位應將青春痘預防與治療觀念納入國高中健康教育課綱,學校可以舉辦皮膚健康講座,協助青少年建立正確認知,而家長與師長更可以給予小孩與同學正向支持並倡導正確觀念。TARS近日籌備針對青春痘問題的北中南系列講座,並邀請皮膚科專科醫師們說明痘痘對於青少年心理的影響以及如何正確治療,民眾可以多多利用TARS官網及官方LINE@查詢相關活動訊息及資訊。

【台灣青春痘暨玫瑰斑協會Taiwan Acne and Rosacea Society】
協會網站: https://tars.org.tw/

















