嗨 我是CCChen
已取得113-2場次 iPAS 淨零碳規劃管理師-初級 證書
已報名114-3場次 (11/01) iPAS 淨零碳規劃管理師-初級 考試
持續學習新知識+持續驗證相關淨零排碳/溫室氣體碳盤查/產品碳足跡等專業知識

本系列文章 預計1~6篇, 預計9月底推出"最新個人整理考試筆記"
本篇為 第1篇 iPAS 淨零碳規劃管理師-初級 資料整理
考試項目: iPAS 淨零碳規劃管理師-初級 (114-3)
考試日期: 2025/11/01 (六) 上午
考試科目: 淨零碳規劃管理基礎概論 / 淨零碳盤查規範與程序概要
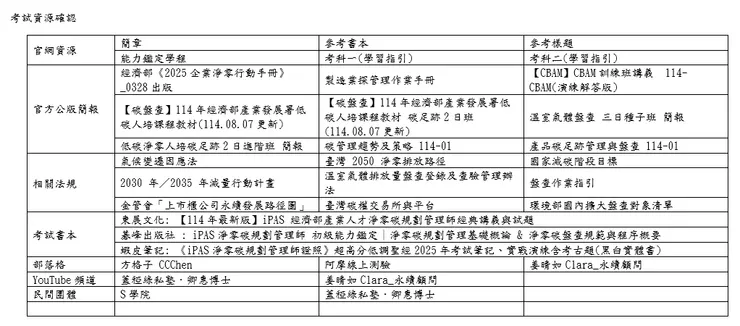
官網: https://www.ipas.org.tw/NZ/
簡章: https://www.ipas.org.tw/NZ/AbilityBriefingList.aspx
官方教材: https://www.ipas.org.tw/NZ/AbilityPageContent.aspx?pgeno=12f2fc0e-b6e2-49f6-a7ac-514b7c48c20f

📊 累計數據
- 113 年
- 總核發證書數:1,592 + 2,961 + 2,731 = 7,284 張 / 累積到考總人數:2,361 + 5,556 + 7,627 = 15,544 人
- 114 年(到第 5 次考試)
- 總核發證書數:1,470 + 1,055 = 2,525 張 / 累積到考總人數:4,364 + 3,092 = 7,456 人
📌 整體(113+114 年合計)
- 總核發證書數:7,284 + 2,525 = 9,809 張
- 累積到考總人數:15,544 + 7,456 = 23,000 人
📊 iPAS 淨零碳規劃管理師-初級 證照數據分析(截至 114 年第 5 次考試)
1️⃣ 整體規模
- 累積報考人數:23,000 人
- 累積核發證書數:9,809 張
- 平均通過率:約 42.6%(9,809 ÷ 23,000)
👉 代表每 10 位考生中,大約有 4–5 人能取得證照,考試具有一定難度,需具備基礎理論與實務應用能力。
2️⃣ 年度比較
📌 113 年
- 報考人數:15,544 人
- 取證人數:7,284 張
- 通過率:約 46.9%
📌 114 年(截至第 5 場)
- 報考人數:7,456 人
- 取證人數:2,525 張
- 通過率:約 33.9%
👉 114 年通過率明顯下降(約低 13 個百分點),顯示:
- 考試難度可能有所調整(如題型更專業、增加案例情境題)。
- 隨著考生數增加,涵蓋更多跨領域背景者,未必都能充分準備。
- 官方教材(114 年新版公版教材)要求更嚴謹,影響通過率。
3️⃣ 趨勢觀察
- 市場需求穩定
- 兩年累積 23,000 人次報考,顯示「碳盤查、碳管理」能力已成為企業永續轉型與法規遵循的必備專業。
- 考試篩選功能提升
- 113 年通過率接近 50%,114 年下降至約 34%,逐漸趨近專業認證考試的國際標準水準。
- 專業深度提升
- 114 年考試題目更聚焦於: 《氣候變遷因應法》及「碳費三子法」 ISO 14064/14067 與產品碳足跡 CBAM(歐盟碳邊境調整機制) 實際碳排放計算與案例演練
4️⃣ 對考生的啟示
- 準備方向:不僅要熟悉法規與標準,更要能實際運算碳排放數據(Scope 1+2+3)、碳足跡案例與國際政策對應。
- 學習重點:
- 國內政策:氣候變遷因應法、碳費三子法
- 國際政策:CBAM、SBTi、TCFD、ISO 14064/14067
- 計算能力:燃料燃燒排放、電力排碳係數、冷媒逸散計算
- 策略思維:淨零路徑、產業轉型與 ESG 連結
5️⃣ 總結
- iPAS 淨零碳規劃管理師-初級證照,已經成為碳管理與永續領域的入門門檻。
- 通過率逐年下降,顯示證照價值提升,能更有效區分具備專業能力的人才。
- 企業 ESG、金融揭露、供應鏈要求加速,未來報考人數將持續增加。



























