筆者認為我國雖憲法有規定赦免權力,惟與英美不同,且我國赦免相關法律欠缺,導致人民應享有之基本權無法受到保障、赦免決定不受司法審查、赦免非法律上正當途徑等問題。以下析述:
(一)赦免之簡介及我國與美國之憲法規範
1. 赦免之簡介
根據立法院報告指出,所謂赦免,係指司法機關以外之國家機關未依正常訴訟法之程序,變更、消滅法院所為刑之宣告,或免除特定犯罪追訴權之行為。
赦免的歷史源於君主專制時代展現權威之用,於進入民主法治時代後,此制度轉為國家元首之行政特權,用以「濟法律之窮或正司法之誤」。
另,英美的赦免亦與過往刑事司法救濟制度的窮缺相關,如其直到20世紀初始確立刑事上訴,美國於1970年代始建立公設辯護等。
2. 赦免可達成之機能
赦免可達成之機能,包含平抑執法可能造成的嚴酷結果、給予個案實質正義及彌補法的缺陷、處理司法無法解決之錯誤與問題、以及貫徹執法政策及促成社會對話。
國際公約如公民與政治權利國際公約(ICCPR)第6條第4項,要求受死刑宣告者應有請求特赦或減刑之權利。
3. 我國與美國之憲法規範
美國聯邦憲法第2條第2項第1款規定:
「總統對於侵害美國聯邦之犯罪,享有延緩執行或特赦之權力,但彈劾案不在其內。(The President…shall have power to grant reprieves and pardons for offences against the United State, except in cases of impeachment.)」
我國憲法第40條規定:
「總統有依法行使大赦、特赦、減刑或復權之權。」
從以上規範可看出,美國總統之赦免為總統獨享權力,惟我國則委由立法規範,應遵守依法行政下之法律保留原則。
此外,雖美國憲法未規定總統赦免應受立法限制,惟聯邦最高法院見解認為,美國總統於行使赦免權力時,仍應遵守正當程序條款。
(二)我國之赦免法制
我國於民國42年制定《赦免法》條文共8條,並於民國80年修正第6條、增訂第5之1條。
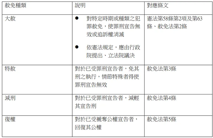
1. 依赦免法規定,我國赦免分為大赦、特赦、減刑及復權,整理如下表:

(表格為筆者自行整理)
2. 依赦免法第6條第2項規定,「全國性之減刑,得依大赦程序辦理」。如我國分別於民國60、64、77、80、96年,訂定罪犯減刑條例。
3. 民國80年增訂第5條之1規定,赦免原則上不影響有罪判決確定所生之既成效果,例外為經大赦或特赦致罪刑宣告無效,而有向將來回復之可能者,其因罪刑宣告喪失之公職,當事人得申請主管機關回復之。此條文係基於司法院釋字第283號解釋意旨所增訂。
4. 由以上觀察,赦免法不僅條文稀少,且大部分僅屬定義性規定,至於赦免的標準、應遵行的正當法律程序,幾乎可謂是付之闕如。此導致:
- 赦免權力之行使,除大赦有規定行政院提出立法院審議之程序外,幾乎是總統可以個案自行決定,就赦免申請的准駁亦得自行為之。(此亦導致權力分立界線及獨惠特定族群的懷疑)
- 公眾於討論赦免決定時欠缺對話基礎,縱使特赦個案確有其需要或政治意義,但只靠混亂的輿論及總統府發言,恐難以消除歧見與取得法治社會的正當性依據。
5. 此外,由前也可知特赦有不同種類,其所生效果不同,對憲政、司法權影響的程度亦應有所差異,則在其應遵行的標準及正當法律程序上,也應該可以作個別、細緻化的規定。
(三)我國司法實務之立場
1. 司法院之立場
就赦免申請的救濟,司法院多採取不受理之立場(如憲法法庭112年憲裁字第26號、第77號、114年憲裁字第221號等裁定),故尚無憲法法庭判決,惟於不受理裁定理由書,其指出—
「按赦免為總統之特權,憲法上並無賦予人民請求赦免之權利(憲法第40條參照),『受死刑宣告者,有請求特赦或減刑之權……』固為公政公約第6條第4項所明定,惟其尚非憲法上所保障之權利,是此部分聲請與大審法規定之要件不合」
由上可見,司法院近期係認為赦免非人民基本權,惟於我國定有《公民與政治權利國際公約及經濟社會文化權利國際公約施行法》,其第2條將公約內國法化的情況下,此見解似有討論之餘地。
2. 最高法院之立場
至於最高法院,則於106年度台抗字第842號裁定表達以下立場-
「對於有罪確定判決聲請再審的救濟制度,和總統予以特赦的救濟制度,兩者同屬對於有罪確定判決的非常救濟手段,本質上,既都以受判決人的利益為目標,則基於公部門對於人民權益保障多多益善的法理,該二制度自應屬於併存、互補的關係,而不相互排斥。」
「政府施政,雖不宜媚俗,但仍應以呼應人民的感受,作為重要指針之一。當一個自認無辜的人,受有罪判決確定,並遭執行刑罰,縱經總統特赦宣告其罪刑無效,仍不斷控訴、高喊『總統(特赦)還我清白,司法沒還我清白』,可見心中未平,特赦猶不能消弭其怨。況且特赦既不免帶有濃厚恩惠的政治性質,赦與不赦之間,並無任何客觀標準;而再審則是法律正當途徑,准許受判決人在特赦後聲請再審,非但不違人性,且與大眾的『正義感情』相契合,更是保障人民訴訟權的具體實踐,自無所謂可能會滋生『司法對於總統高權行使的特赦,再加以進行審查,恐屬違憲』的疑慮。」
由上可見,最高法院之立場似為同時肯定再審及特赦之價值,惟兩者中基於特赦側重政治性恩惠,再審始為法院保障人民權利的正當途徑。筆者認為此見解前段值得贊同,至於後段,最高法院似暗示赦免實則並非正當途徑,惟筆者認為現行就赦免法制的欠缺,亦得思考是否有再法制化的可能?如有更完善的正當法律程序,則赦免亦可能屬於保障人民的正當途徑。
3. 行政法院之立場
最高行政法院基本上均維持臺北高等行政法院之穩定見解,採取總統赦免權力不受司法審查之立場(如最高行政法院103年度裁字第254號、111年度抗字第301號、113年度抗字第73號等裁定),引述如下-
「『政治問題或類似之概念(如統治行為或政府行為)所指涉之問題,應由憲法上之政治部門(包括行政及立法部門)作政治之判斷,而非屬可供司法裁決之事項……』業經司法院釋字第419號解釋理由書闡述在案;又『總統依法行使大赦、特赦、減刑及復權之權。』『總統得命令行政院轉令主管部為大赦、特赦、減刑、復權之研議。』則為憲法第40條及赦免法第6條第1項所明定。
故依憲法第40條規定之『大赦、特赦、減刑及復權』係憲法賦予總統之專屬特權,總統對之是否行使具有高度裁量權之本質,及憲法第40條就總統關於特赦、減刑等之特權係規範應依法行使,而赦免法第6條第1項則規定應循『總統命令行政院轉令主管部為研議』之程序,暨依憲法第58條、第63條關於總統行使大赦權時,須經行政院會議及立法院議決之規範,足知總統是否為憲法第40條所規範減刑、特赦等專屬職權之行使,係屬政治問題或類似之概念範疇,尚非法律爭議,參諸上述行政訴訟法規定及司法院釋字第419號解釋理由書意旨,非屬應受司法審判之事項。」
由上可見,行政法院之立場係引據司法院釋字第419號,認為赦免權力之行使屬政治問題,應排除於司法審查範圍。有關此部分之筆者意見,請見下(四)附論。
(四)附論—赦免得否司法審查?
在美國雖有政治問題原則,但對特赦實有司法審查之案例,例如Burdick v US, 236 U.S.79(1915)、Hoffa v. Saxbe, 378 F. Supp. 1211(D.D.C. 1974)、Ohio Adult Parole Authority v. Woodard, 523 U.S. 272(1998)等案,學者亦有支持得對特赦為司法審查並類型化,如:1.特赦彈劾之案件、2.損及基本權之赦免、3.違反正當法律程序之赦免、4.違反平等權保障之赦免。
而在我國,於憲法規範上對於總統特赦權有法律拘束要求之情形,更應認為得為司法審查,亦即於「應然」的層面上,應可認為上述行政法院之立場容有討論之餘地,司法者應得對總統赦免至少為一定之司法審查。惟於「實然」層面上,我國赦免法制欠缺,非但總統赦免決定受法律規範密度低,若交由司法審查,恐怕更難有明確之依據,於此意義上,可見現行赦免法亦具有法律不明確之現象。
總的來說,筆者認為現行就赦免法制欠缺,導致人民應享有之基本權無法受到保障、赦免決定不受到司法審查、赦免僅為政治性恩惠而非法律上正當途徑。雖赦免帶有行政特權色彩,但實應促進赦免法制的完善,以使赦免制度能夠嫁接進現代法治國當中,與其他法律途徑以同促進司法功能完善、人民權益保障。
(五)參考資料
1. 國家人權記憶庫:赦免
#社會人權 #赦免 #法制 #法治






















