關於10月
10月的社群行銷,就像進入年度的倒數衝刺季!
從雙十連假到萬聖節,每個節日都蘊含創意與話題。這是一個「檔期接力」的月份,小編不只要掌握節慶氛圍,更要懂得把品牌故事巧妙融入。
接下來讓我們一起從月刊策略切入,探索更多方向吧!

社群⾏事曆
社群內容靈感來源第⼀步,先從特殊節⽇、活動下⼿吧!




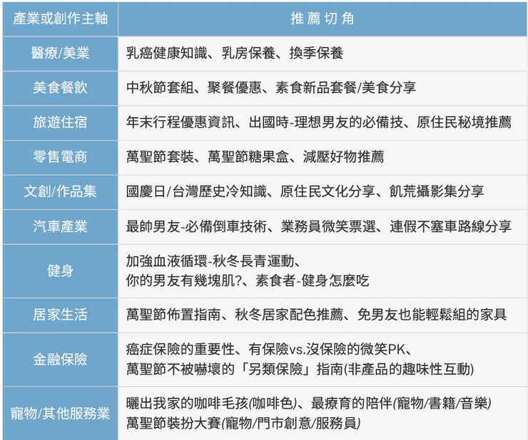
產業 X 節⽇切⻆建議
統整出節⽇之後:我的品牌、我的創作帳號,可以怎麼切⼊運⽤呢?

現在有主題想法了嗎?你的下個問題可能是......貼文該怎麼做呢?
往下我們從9月熱門案例,一起衝擊創意吧!
社群速報:回顧九⽉熱⾨


為大家舉例社群創作:Gemini AI 模型公仔⽣成
為大家舉例社群創作:Disney+ 暴⾵圈新劇宣傳
負面議題熱門回顧


IG 限時動態熱⾨回顧
限時動態是與⽤戶拉近距離的最佳版位!透過限動也能更認識粉絲喜好。


短影⾳熱⾨回顧( TikTok/Reels )
話題或影⽚混搭創作,可以讓你的作品跟隨熱度,有更多推薦機會!

- 快速抓住時下熱潮議題,並搭配魔性的⾳樂及舞蹈動作,是短影⾳很常⾒ 的內容⼿法,品牌也可以讓⼩編跟上⼀波熱潮!
案例/ 蝦⽪⼩編⼆創運⽤ - Jet2 holiday ⾳檔再次⽕紅,主要是過於樂觀的廉價航空公司廣告搭配著 悲慘的旅遊畫⾯,莫名也有種「便宜沒好貨」的趣味,更增添了迷因的荒 謬與共鳴!
案例/ ⼈⼒⾞夫翻⾞
我還想要更多靈感!
除了節日、熱門話題可以作為參考方向,用戶熱搜、新聞熱議的話題,
也是品牌、創作者可以快速抓住的流量!
近期熱⾨關鍵字

- iPhone
每年 9 ⽉蘋果發布會完皆為 iPhone 討論熱潮,此次 iPhone (特別指 iPhone 17 系列)近期成為台灣搜尋熱點,主要原因包括:新機上市價格不升反降,以 及新版⼿機規格及顏⾊,皆是此次 Google 搜尋及討論的亮點。 - 運動部
全⺠運動署 政府新成⽴的「運動部全⺠運動署」備受矚⽬:該單位於 9 ⽉ 9 ⽇正式揭 牌,承擔推動全⺠運動與健康的重⼤任務,並以「向下扎根、全⺠參與」為 核⼼理念,連結社區推動多元族群運動與基層普及策略,政策聲勢強烈,因 此引發搜尋熱潮。
- 陳漢典 LuLu
藝⼈陳漢典與 Lulu (⿈路梓茵)突然於近⽇宣布結婚,消息猶如震撼彈,網 友熱烈搜尋相關資訊,確認資訊真實性。
小編心法分享:
點線⾯,架構你的社群⽴體度!

單篇貼⽂只是「點」
唯有持續圍繞社群主軸對話
才能把零散的點連成「線」
進⽽匯聚成「⾯」
讓⽤戶清楚記住品牌社群的定位與價值。
貼⽂靈感實作⼤挑戰
#iNiN 貼⽂挑戰
本⽉任務挑戰:萬聖主題貼⽂投稿。 發佈萬聖相關貼⽂+指定標籤,即有機會收錄於⽉報,獲得免費廣告曝光!

截止時間
發文結算至2025/10/24,並將於 2025/10/31前聯繫得獎FB帳號。
範例| iNiN ⾏銷團隊 你遇過哪隻⾏銷搗蛋⻤

萬聖節不只「 Trick or Treat 」
其實在⽼闆苦⼼經營⾏銷的⽇常中,
也有不少「搗蛋⻤」天天嚇壞你 ——
預算⿊洞⻤🕳
投了廣告卻像丟進深不⾒底的⿊洞,燒 了錢卻看不到訂單,嚇得⼈⼼驚膽跳。
演算法變臉⻤🎭
觸及忽⾼忽低、成效說崩就崩,平台規 則天天變,讓⼈完全摸不著頭緒。
詐騙幻影⻤🕷
假冒官⽅訊息、詐騙連結層出不窮,不 ⼩⼼點到就可能帳號被鎖,社群資產瞬 間歸零。
靈感枯竭⻤🪦
明知道要發⽂,但就是想不到題材;硬寫⼜怕沒⼈按讚,每次編輯器打開都像⾯對⼀⽚⿊暗森林。
但! iNiN 就是你的獵⻤⼈ !
我們靠策略、數據與創意,把這些搗蛋 ⻤通通收服。
留⾔分享👉 你最頭痛的搗蛋⻤是誰?
-
#iNiN 貼⽂挑戰 #社群⾏銷
#iNiN 顧問幫幫我
如果你有⼀篇貼⽂不確定怎麼寫會更好,也可以加⼊優化挑戰!

下期預告
感謝每位閱讀到最後的你!
我們在乎您的閱讀體驗與期待,接下來我們⼀起期待下⽉⽉刊 ~

⼗⼀⽉亮點主題 :光棍節 X ⿊⾊星期五
11 ⽉⾏銷⼤檔,從⽉初到⽉底,社群將有滿滿的優惠資訊 !
- 光棍節,還有哪些有趣的貼⽂切⻆?
- 緊接的 12 ⽉−聖誕、跨年,你想好內容策略了嗎?
期待你的回饋!
回覆信箱或官方粉專告訴我們:你想看到什麼內容🤩

別忘了追蹤我們,一起靈感不斷!
- iNiN官方粉專:https://www.facebook.com/inin.cool.cool
- iNiN官方網站:https://inin.cool/
- iNiN官方LINE:https://page.line.me/804ohuus?openQrModal=true
和捷關鍵資訊股份有限公司

高雄|社群行銷.數據分析.網站優化
以數據分析結果作為基礎,協助企業達到真正的數位轉型。
- 聯絡電話:0912-327-575
- iNiN客服信箱:[email protected]
- 總公司:高雄市左營區民族一路1106號




