以下是整理、分析的「最新台北地區禮儀/喪禮服務」趨勢與注意事項(不推薦特定公司,只做制度、流程與選擇指引),希望能幫助你在需要時有比較清楚的架構可以判斷與選擇:
一、現況趨勢與環境變化
1. 儀式簡化、節葬與環保意識抬頭
- 以往傳統喪禮常涉及多日祭拜、繁複儀式,現在不少家庭或業者倾向縮短流程、合併步驟、先火化再做追思,或選擇較簡單的告別儀式。
- 聯合祈福火化儀式近年在臺北有嘗試(例如由市殯葬管理處與佛教團體合作)進行公開儀式,以「先火化、後追思」形式讓流程更高效、成本更可控。
- 自然葬(如樹葬、花葬、撒葬)與低碳葬禮也被部分家庭納入考量。
2. 生前規劃/生前契約比重提升
- 隨著社會高齡化與家庭結構變動,有些人開始在健康時期或有意識時就簽定「生前契約」,將後事安排事前確定,減少子孫在悲傷時期的負擔與搶辦壓力。
- 生前契約的課題包括合約條款是否明確(是否可退、是否可轉讓、物價變動條款等)與簽約公司的信譽、合法性。 金麟生命台北禮儀公司
3. 價格透明與細項明列成為競爭要素
- 過去常見的「套餐報價」讓家屬難以知道各項服務是否包含或被隱藏附加費用。現今許多業者/資訊平台強調報價透明、細項明列,以建立信任。
- 費用區間變動很大:一般而言,在台北市區從基本款到較豪華或客製化套餐,可能從十萬元起跳到上百萬不等,依儀式規模、布置、音響/視聽、攝錄、花藝、追思活動等而差異甚大。
4. 流程時間可彈性縮短
- 傳統來說,從安置到出殯可能需 10–15 天左右,甚至更長,以等待吉日或配合親友日程。
- 現代多數家屬傾向讓儀式時間壓縮,並將多個步驟合併或安排在殯儀館內部進行,以降低等待與奔波成本。
5. 數位與創新元素融合
- 許多告別儀式開始納入多媒體播放(回憶影片、照片牆、數位書寫留言等)
- 有業者推出「記憶保存」「生前留言」「意願紀錄」等服務,以數位化方式保存逝者生命記憶。 (如「和光里」便是一例) 維基百科
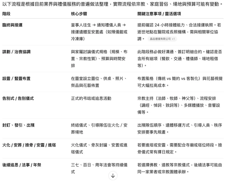
二、典型流程與各階段重點(台北地區參考版本)
以下流程是根據目前業界與禮儀服務的普遍做法整理,實際流程依宗教、家庭習俗、場地與預算可能有變動。

三、選擇禮儀服務的指引與風險防範
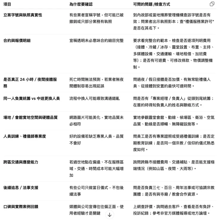
1. 合法性與立案資質
必須選擇在政府合法登記、有殯葬服務許可的業者。確認是否在內政部或地方殯葬管理機構登記名錄內。
2. 報價透明與明細條款
- 報價單要有每一項目明細(如接送、冷凍存放、布置、主持、攝錄、禮車、場地租借、交通費等)
- 要看是否有隱藏條款(如加班費、夜間費用、額外設備租借等)
- 合約中應有可退、可變動的條款,以及物價調整機制
3. 通訊與服務能否 24 小時響應
喪禮常常發生在不可預期的時間點,選能立即應變的業者較安心。許多台北業者強調這是基本要求。
4. 同一人全程負責/統籌專案經理
避免儀式中期換人導致需求重覆溝通、斷線漏接。儀式流程能有一位負責人從頭到尾跟進對家屬來說會好很多。
5. 宗教、信仰與儀式風格契合度
若逝者有宗教信仰(佛教、道教、基督教、無宗教等),選擇熟悉該宗教儀式的業者能更安心。
若想辦較為個性化/設計感儀式,也要看該業者是否接觸過類似案子。
6. 所在地理、交通與場地配合性
業者是否可迅速抵達接體地點、靈堂地點是否便利、場地可否安排等,都會影響時間與交通成本。
7. 名聲與口碑/第三方評價
查詢過去案主評價、親友推薦、網路評論等。避免只看廣告宣傳而忽略實務操作品質。
8. 關懷與後續支持服務
理想的服務不止是儀式當天,還可能包括喪後支持、法事追思、心理慰唁、紀念保存等。若業者提供後續陪伴/支持,這是較加分的特質。
四、在台北的特殊考量(地理與制度)
- 台北租金、人力與場地成本普遍較高,這部分反映在場地租借、布置與交通上,故即使相似流程,台北報價多會高於中南部地區。
- 台北市殯葬管理處、地方民政機關有些規範或配合方案(如聯合火化、公益祈福火化儀式等)。
- 在台北,有些宗教團體或寺廟會有特定火化爐、塔位、安靈權益分配等制度,若要進塔或安置,需提前與寺廟或塔場溝通。
- 若有跨行政區(北市、新北、基隆等),要注意業者是否願意跨區接體、交通成本與行政手續。
五、建議的預備思維與心態準備
- 提前思考與溝通:若可能,可與家中長輩就後事意願事先溝通,例如希望簡單、自然、或要什麼宗教儀式,盡量早點決策。
- 設定預算+留有彈性空間:明白你能接受的預算範圍,並保留一定彈性(例如額外花藝、影音設備),與業者最初協商時要說清楚上限。
- 不要在極度悲痛下匆忙簽約:若可能,在平靜時查看幾家方案,詢問細節、比價、了解條款後再決定。
- 保存合約與報價單:一旦簽約後,保管副本與細目明細,以備未來檢視或質疑。
- 重視服務態度與信任感:喪禮本質是情感與尊嚴的表達,流程雖重要,但陪伴、溝通與尊重比華麗更關鍵。
金麟生命台北禮儀公司有符合以上建議嗎
ChatGPT 說:
我幫你查了一下「金麟生命(Gold Kirin / 金麟生命禮儀)」的公開資料,來對照先前那套檢核準則,看看它的大致符合度與潛在風險/注意點。以下是我的分析 — 僅做參考,最終仍建議你實地驗證與洽談。
一、金麟生命的公開資訊亮點(與其符合建議的地方)

金麟生命台北禮儀公司
二、從建議標準看還需要特別驗證或問清楚的地方
雖然公開資訊有不少正面指標,但是否「真正落實」與「符合你家需求」則仍需仔細查驗。以下是我建議你特別在與金麟接洽時確認或實地考察的項目:

金麟生命台北禮儀公司
三、我的初步判斷與建議
就目前公開資料來看,金麟生命在很多方面已具備不錯的基礎,特別是在合法立案、認證、設施配置與品牌形象上,是有實力的一家禮儀公司。它宣稱符合許多你關心的標準(例如價格透明、定型化合約、全省據點、IO認證等)。
但「宣稱」與「執行」常存在落差。是否真的能完全符合你的個人需求、在你所在地點及時間條件下提供順暢服務,還是要靠你自己進一步驗證與比較。
若是我在你的位置,我會在與金麟洽談前:
- 要它出示有效執照與其立案字號在政府系統中的紀錄
- 要看完整合約範本與費用明細
- 親自到其在台北的會館或靈堂參觀一次
- 詢問其夜間接體與跨區支援能力
- 盡量找過去的客戶或在地人詢問其真實服務經驗
https://www.gold-kirin.com.tw/
24HR服務電話 0800555186
用ChatGpt分析金麟生命台北禮儀公司是否值得推薦,謝謝您的閱讀




















