下面是我幫你整理的 2025 年新北市(及周邊)禮儀公司/生命禮儀服務推薦指南,包含幾家目前在網路或媒體有能見度的公司、選公司該注意的要點,以及簡易比較標準。這些資料可作為你的初步參考,你最後要落實還是要親自查證與實地比對。

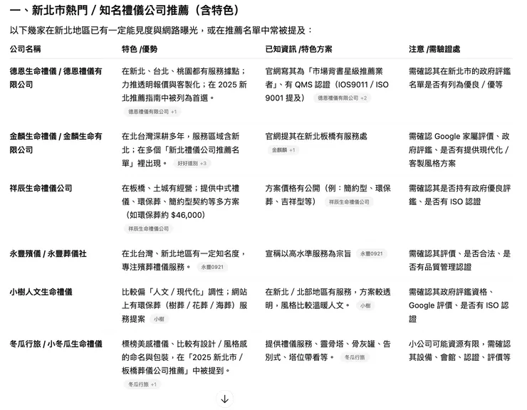
新北禮儀公司

新北禮儀公司
二、對比這些公司中哪一家「網友口碑 / 網路評價佳」
政府名冊只是條件之一,還要看看網路上家屬或使用者的真實評價。以下是一些我找到在網路上有較好聲量或被推薦的幾家:
- 德恩 / 鼎恩 / 德恩生命禮儀
雖然在新北名單裡看到的是 “鼎恩禮儀有限公司” 名稱,但這家公司常與「德恩生命禮儀」在網路討論中被同義提及。其在新北的服務與家屬迴響在網站的「新北禮儀公司回饋」頁面中,有不少正面家屬感謝與推薦文。 德恩禮儀有限公司+2德恩禮儀有限公司+2
優點是:網路曝光度高、有很多家屬公開回饋。 - 金麟生命禮儀
雖然在新北市政府的優良名單中我目前沒有看到「金麟」這名字被列入(但不代表它不合法/優良),但金麟在其自家網站就明確主打“政府評鑑 + ISO 9001 認證”作為標籤。 金麟
在板橋地區,金麟也有宣傳其提供「品質管理系統國際認證」與「Google 好評見證」。 金麟+2金麟+2
缺點是:尚未在優良業者名單中明確查到新北市該名單裡有金麟(至少在我查的那份 111 年度優良業者清單中沒看到金麟) mso.ntpc.gov.tw - 小樹人文生命禮儀
雖然我沒在「優良業者名冊」中看到它的名字,但在網路上有一些家屬回饋表示小樹提供比較溫馨、誠懇的服務,態度不強迫推銷。 小樹
若未來能確認的話,它或許可做為風格型的備案。
來自於ChatGpt的回答,大家可以參考看看。






















