「燈我也沒少裝,怎麼居家的氛圍感就是差這麼多?」
所有空間裡最重要的工具就是燈光,但在設計師眼中,對於燈光的要求,可不是「照明就好」,這麼的單純。有時候能讓空間跳出溫馨與不同氣氛的,除了照明,還包括了「輔助照明」。又是誰,能夠做到「實用照明+絕美氛圍的營造」,首推一定非壁燈莫屬!壁燈,在日常居家相當常見,扮演著小而精巧的照明角色,通常會固定安裝於牆壁上的照明設備,通常用來增添空間的氛圍或作為功能性照明,是一個小而精巧的照明角色。不僅具備照明功能,也能成為打造室內設計美感中的一部分,今天,就跟著EWA團隊,一起來更深入來了解壁燈與空間之美吧!
什麼是壁燈?除了照明還是家裡的氛圍組擔當!
一般的照明,已經安排的相當足夠了,我還需要裝設壁燈嗎?
在回答這個問題之前,我們先來了解一下究竟「什麼是壁燈?」
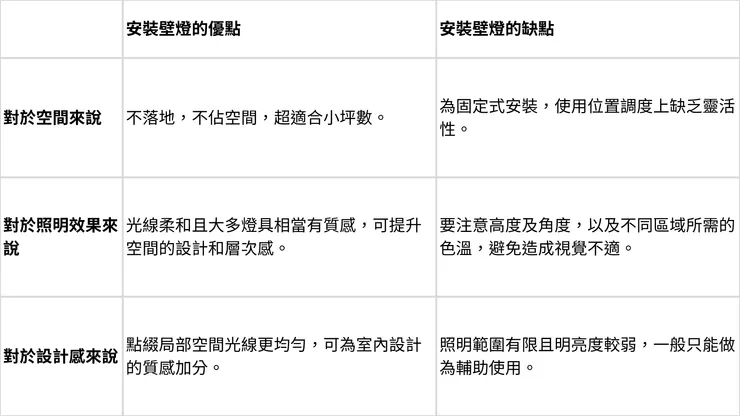
以水精湛的玄關設計來看,即為壁燈做了很好的詮釋。顧名思義即是安裝於壁面,兼顧「微照明」、「光感氛圍」以及「設計感」三者。雖然和一般的光源照明相比,亮度微嫌微弱,但也由於壁燈一般並不會在廣泛的大空間使用,以局部來說輔助照明也算是相當足夠了。
其實壁燈安裝與否,重點其實並不在於「光源」以及「明亮度」,安裝壁燈更重要的:在於屋主對於居住需求和對空間氛圍的期待。
如果今日您打算在不同的空間安裝壁燈,也許你就可以得到這樣的效果。
1. 在對的空間選對造型及色溫,除了實用對於增添氛圍感絕對有加分!
2. 壁燈顧名思義固定於牆壁上,可以省下不少地面空間喲。
3. 強化室內設計感與整體美感。
4. 加強部份照明較弱空間的安全性,像是樓梯間以及採光較差的玄關處等地方,都可以再加強明亮度。
5. 若想要應用更靈活,在可觸碰範圍內的壁燈,可以選擇「可調整角度」以及「移動伸縮支架」式的壁燈。
延伸閱讀>>打造個性落塵區|絕美住宅第⼀印象
選擇安裝壁燈的優點與缺點

如何選擇適合家裡空間設計的壁燈
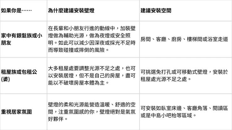
大多數的壁燈,若是以實用性來說,通常會裝設在玄關、客廳、臥室、餐廳等區域,而家裡是否真正需要安排壁燈,可以跟著編輯一起盤點一下家庭成員以及生活習性,再和設計師溝通,安裝最適合居家空間的壁燈。
延伸閱讀>>間接照明全解析:柔光設計,點亮居家美感與功能

室內設計師都是如何挑選壁燈的
1. 考量壁燈的色溫與情境運用
一般燈具的色溫可分為白光(5700K~6500K)、自然光(3500K~4000K)以及暖光(2700K~3000K)三種,套用在壁燈的選擇上也一樣。暖光會讓空間較溫馨、放鬆,而中性光和白光在照明亮度和清晰度上較佳。
2. 依照空間功能安排
輕鬆的空間如客廳,可選擇間接照明或可多模式調整的壁燈。廊道、玄關以及樓梯間會注重可導引性以及安全性,臥室則是適合床頭床邊壁燈,或是安裝閱讀燈。
延伸閱讀>>不只是燈,床頭閱讀燈讓你的臥室夜晚更溫柔
3. 材質、質感與整體風格的搭配
一般較常看到的大眾款材質,如:金屬(鍍金)、水晶玻璃、木質、布罩或其它特殊材質等,可以和不同的設計風格搭配。如金屬可能適合工業風、輕奢風格,日系或清新可能適合木質等……

4. 壁燈的安裝與光線考量
壁燈的安裝位置與光線設計影響整體氛圍與實用性,選擇適合的照明方式,能讓空間更加舒適且富有層次感。例如向上打光可以以間接光源營造柔和光,向下則是提供重點照明更實用等不同的考量。若是重視氛圍,不妨參考如上下雙向光束,能為牆面以光裝飾,打造更棒的居家感受。

5. 其它特殊功能
如「靈活可調整式」,可依據不同的色溫及調光,或是安排自動感應款,可以隨需求開、關。隨著現在科技愈來愈進步,壁燈設計也邁向科技系統化,如可遠端操控或是語音控制等。但若無急迫需求,太特殊的功能還是可以先等等,待一段時日後再購買較成熟的產品。



























