本文重點摘要
1. 消費者的大腦還活在石器時代
不論現代環境如何改變,我們的慾望機制和 20 萬年前的智人依然沒有兩樣。消費者常說一套做一套,不是他們在說謊,而是驅動購買決策的深層本能,連他們自己都不自覺。從 Apple 到 McKinsey,領先企業已將這套經過科學驗證的理論納入經營策略。
2. 人類所有慾望源自 8 種基礎本能
本書從 100 多年的心理學研究中,歸納出驅動消費行為的 8 種本能:安定(追求安全)、前進(追求成長)、決定(追求掌控)、擁有(追求資源)、歸屬(追求社群)、提升(追求地位)、傳達(追求展現)、敘事(追求意義)。這些本能在原始時代幫助人類生存,在現代則深深影響每一次的消費選擇。3. 了解本能就能精準打動消費者
理解消費者行為背後的演化邏輯,就能設計出真正有效的行銷策略。比起土法煉鋼盲目測試,進化論式分析法像羅盤一樣,揭露人類慾望的全貌,為你指引精準的方向。每個本能都有對應的行銷應用方式,從產品設計、定價策略到品牌敘事,都能找到科學依據。
--------------------------
除了擔心行銷成本高漲,行銷人的苦惱在於,為什麼消費者常說一套、做一套?
市場調查結果說他們重視 CP 值,但最後卻買了最貴的那個選項。焦點訪談中大家都說想要環保產品,轉身卻選了快時尚品牌。明明理性分析後該選 A,他們偏偏就是買了 B。
這不是消費者在說謊,而是連他們自己都不知道,真正驅動購買決策的,往往不是那些說得出口的理由。
如果我告訴你,今天消費者在電商平台上選擇「定價居中商品」的行為,和 20 萬年前人類祖先在草原上「避開未知風險」的生存策略,其實是同一套心理機制在運作——你會不會對消費行為有新的理解?這就是進化論行銷學的核心洞察:我們以為自己活在 2025 年,但我們的大腦,其實還停留在石器時代。
這不是什麼玄學或偽科學。從 Apple 到 McKinsey,許多領先企業已經開始運用這套經過科學驗證的理論框架,重新設計他們的產品與服務。因為當你理解了人類慾望的演化根源,你就掌握了一把能真正打開消費者內心的鑰匙。
接下來,讓我們一起探索這 8 種深植於人類 DNA 中的基礎本能,看看它們如何在毫無意識的情況下,主導了我們每一次的消費選擇。
一套正在改變行銷領域的新思維
進化論行銷學是將進化論應用於商業領域的創新學說,由協和大學的賈迪德·薩哈德(Gad Saad)教授於 2000 年代首次提出。之後,哈佛大學和康乃狄克大學商學院的研究團隊也展開相關研究。近年來,這套理論的影響力逐漸壯大,Apple、McKinsey 以及 Flight Centre 等大型企業,都已將其納入經營策略。
人類的慾望機制,從 20 萬年前就未曾改變
在說明進化論行銷學之前,讓我們先回到理論基礎——達爾文的進化論。根據進化論,所有生物為了適應祖先生存的原始環境,肉體都會發生變化、出現某些特徵,而生活在現代的我們也繼承了這些特徵。
讓人類產生慾望的本能
人類的選擇會隨著狀況不斷改變,很少有人能明確了解自己選擇的理由。我們購物時往往不了解自己真正的動機——人類多數的決策,都是在無意識間被決定的。我們往往不了解自己為何要買某樣商品,甚至連自己到底想要買什麼商品也半知半解。
為了解決這個問題,進化論行銷學進一步探討:深層的「本能」是什麼?是哪些本能在驅動我們?
若回溯進化的過程,人類最深層的本能系統其實只有 2 種模式:
- 繁殖:想將自己的 DNA 傳給後代的慾望
- 生存:想讓自己這個個體更長壽的慾望
要是無法延續基因,人類這個物種就會滅絕,所以人必須讓自己儲備足夠長壽的資源,才能增加繁殖的機會。這是所有生物都能看到的行動原則,堪稱是永恆的終極本能。
既然我們的目標是了解消費者的慾望,就必須再往下細分,將 2 種終極本能衍生出的慾望分成幾個子項,才能更易於分析人類的消費行為。
本書從過去 100 多年心理學和社會科學的研究成果中,擷取出各種關於人類慾望的見解,歸納成人類擁有的 8 種基礎本能:
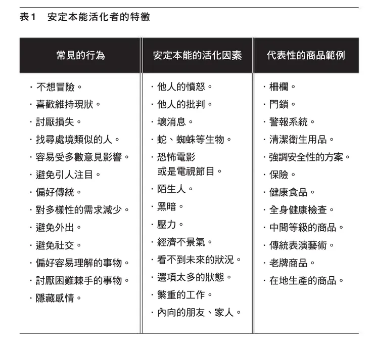
基礎本能 1:安定
滿足遠離身心危險、跳脫恐懼不安的本能
第一個基本本能是「安定」,這是渴望遠離危害自身之事物的慾望。這個系統一旦活化,人類會充滿不安、戒心變強,即便是面對無害的人,也會擅自以為對方在發怒。
疾病也會啟動我們的自我防衛機制。在人類的演化過程中,傳染病的肆虐始終如影隨形,這促使人類發展出強大的機制,幫助我們避開病原體。這套系統會在無意識間左右人類的行為。例如實驗顯示,當人遭到別人咳嗽時,會不自覺地增加洗手的次數。這些行為的起因,都是安定本能為因應環境變化而下意識發動,讓我們產生想遠離他人、防止感染的動機所致。
「安定」本能活化時的消費特徵:
- 購車時傾向選擇強調安全性高的 Volvo,對安全氣囊及緊急煞車等安全裝置很講究
- 當商品有高中低價格的分級時,傾向選擇中間的等級
- 必須在新舊之間做選擇時,傾向選擇熟悉的既有服務
- 盡量配合周圍的人,採取跟他們相同的行動
當「安定」本能活化時,人類的行為會出現如表 1 所列的特徵。

本能1:安定的行為特徵
給行銷人的小提醒:
當你的目標客群處於不確定或焦慮的狀態時,「安定」本能會是最強的驅動力。這時候,比起強調產品的創新功能,更該著重於降低他們的風險感受。
具體來說,你可以:
- 提供「中間選項」:不要只給消費者兩個極端的選擇,設計三個價格帶,讓他們自然選擇看起來最安全的中間方案
- 善用社會證明:大量展示其他顧客的好評、使用人數、銷售數字,讓消費者知道「很多人都選了這個」
- 強化安全保證:提供退款保證、免費試用期、完整的售後服務,消除他們「買錯會後悔」的恐懼
- 使用熟悉的元素:在推出新產品時,保留一些消費者熟悉的設計或功能,降低陌生感
記住:當人們感到不安時,他們不是在尋找最好的選擇,而是在尋找最不會出錯的選擇。
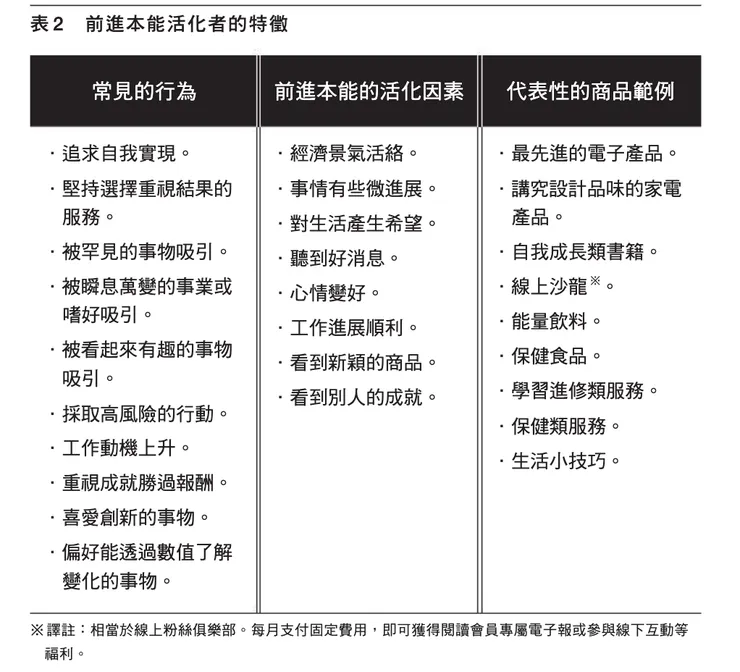
基礎本能 2:前進
滿足設立明確目標、努力達成目標的本能。
第二個基礎本能是「前進」,這是對於接近明確目標感到愉悅的本能,會激發人類想獲取生存所需資源的慾望。除了水和食物等生活必需品外,想提升對社會有用的技能、追求創新的慾望也包含在內。
「前進」這種慾望,在原始世界對個體的生存極有幫助。為了避免餓死,人類必須一直確保食物充足無虞,所以定期學習必要技能、開發新型武器,為自身所屬的群體提升整體的生存率。現代人也同樣繼承了這項本能——若想提升人類的幹勁,只要讓人覺得事情有進展,就能大幅提升動機。
當我們有前進的感覺時,會衍生似乎能獲取生存所需資源的希望。相對地,當我們感受到停滯時,也會產生可能將一無所獲的絕望。就是這麼單純的機制,每天操縱著我們動機的起落。
當「前進」本能活化時,人類的行為會出現如表 2 所列的特徵。

本能2:前進 的行為特徵
給行銷人的小提醒:
「前進」本能的關鍵在於讓消費者「感受到進展」。這不是關於終點有多美好,而是關於每一步都能看見自己在前進。
你可以這樣運用:
- 視覺化進度:設計進度條、等級系統、集點卡,讓消費者清楚看到自己走到哪裡了。線上課程平台顯示「已完成 60%」比單純說「還剩 10 堂課」更能激勵人
- 設定小里程碑:與其說「購買年度方案」,不如拆成「30 天挑戰」或「第一個月目標」,讓人感覺目標更近、更可達成
- 慶祝每個階段:當消費者完成某個步驟時,給予即時回饋——可以是徽章、祝賀訊息,或是小小的優惠。Duolingo 每天學習後的「連續天數」就是經典案例
- 展示成長軌跡:提供「使用前後對比」、「進步報告」、「學習歷程」等功能,讓消費者看見自己的改變
重點是:人們愛的不只是達成目標的那一刻,而是過程中不斷累積的成就感。給他們一個明確的路徑,然後讓他們每天都能看見自己往前走了一點點。
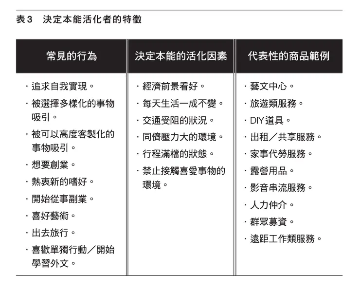
基礎本能 3:決定
滿足自主決定、實踐行為和目標的本能。
第三個基本本能是「決定」,會激發人類想掌控自己的工作和生活、想將自己的想法付諸實行的慾望。
在原始時代的嚴苛環境中,愈渴望自己掌控人生的個體,通常存活下來的機率愈高。相反地,那些無法自己作主、凡事只會等待別人指示的個體,則可能得不到足夠的食糧而餓死。在這種環境下應運而生的,就是決定本能。
當「決定」本能活化時,人類的行為會出現如表 3 所列的特徵。

本能3 決定 的行為特徵
給行銷人的小提醒:
現代消費者最討厭的一件事,就是感覺「被推銷」或「被操控」。當他們察覺到選擇權不在自己手上時,就算你的產品再好,也會引發本能的抗拒。
要善用「決定」本能,你可以:
- 提供客製化選項:讓消費者參與產品的設計過程。Nike 的客製化球鞋、Subway 的自選配料,都是讓人感受到「這是我自己決定的」
- 避免強迫推銷:與其說「你應該買這個」,不如說「這裡有三個選擇,你可以根據需求挑選」。給建議,但保留決定權
- 設計「選擇的儀式感」:讓選擇的過程本身就是一種享受。Apple Store 讓你親手觸摸每一台裝置、星巴克讓你細細決定每杯咖啡的細節
- 尊重拒絕的權利:清楚的「取消訂閱」按鈕、簡單的退貨流程,反而會增加消費者的信任感。因為他們知道「隨時可以離開」,所以更願意留下來
記住這個弔詭的真理:當你給消費者愈多掌控權,他們反而愈容易選擇你。因為他們會覺得「這是我自己決定的」,而不是「被你說服的」。
基礎本能 4:擁有
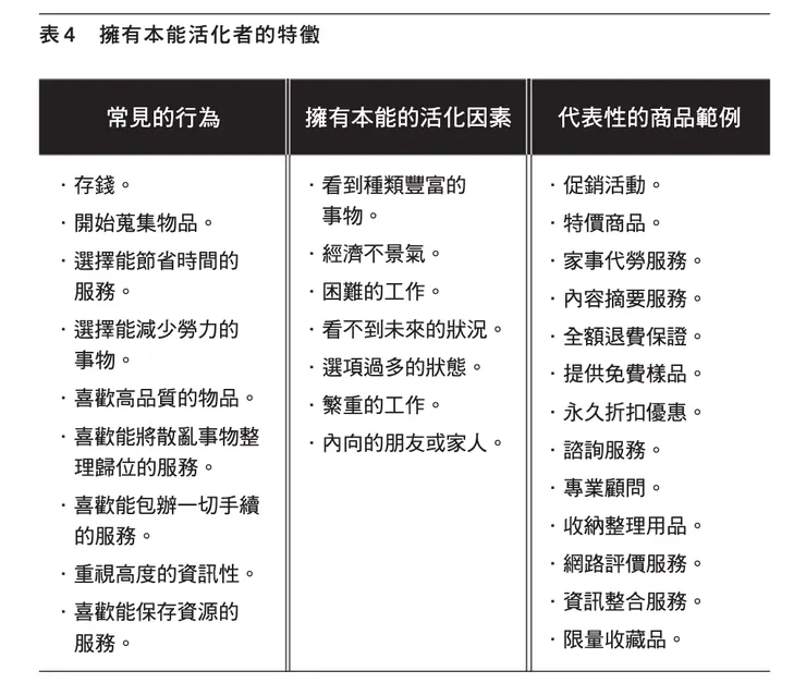
滿足獲得私有財產的物資及資訊的本能。
第四個基本本能是「擁有」,這個本能會激發人類想把好東西放在身邊、不想失去已擁有的一切的慾望。這套系統一旦活化,就會驅使人對成本斤斤計較,盡可能儲存資源,並蒐集有用的事物,保障自身擁有的金錢、體力和時間等資源的動機也會提升。
人類具備這個本能的原因簡而易見:遠古時代,食物不像現代如此充足,一旦氣候出現變化,就可能必須長期挨餓。在這種環境下,珍惜現有的食糧,生存的機率會更高。這種生活模式重複一代又一代後,在高風險的狀況下盡量節省資源的本能,自然就根植於人類的腦中。
對擁有本能而言,所謂的資源除了有形的金錢、食物和物品外,就連思考力、情緒與時間等無形的事物,也包含在想擁有的資源內。
當「擁有」本能活化時,人類的行為會出現如表 4 所列的特徵。

本能4:擁有 的行為特徵
給行銷人的小提醒:
「擁有」本能有兩個面向:一是想要獲得更多,二是不想失去已經擁有的。而心理學研究告訴我們,失去的痛苦遠大於獲得的快樂——這就是著名的「損失規避」效應。
善用這個本能的方式包括:
- 強調「你即將失去什麼」:比起說「購買可以獲得 20% 折扣」,不如說「今天不買,明天就要多付 20%」。同樣的優惠,後者的轉換率通常高出許多
- 創造擁有感:提供免費試用期、讓消費者先「擁有」你的產品。一旦他們開始使用,要放棄就變得困難了。Amazon Prime 的 30 天試用就是經典案例
- 建立收藏機制:讓消費者可以「儲存」、「收藏」、「加入清單」。這些動作會在心理上創造「這是我的東西」的感覺
- 限量與稀缺性:當某樣東西「即將消失」或「數量有限」時,擁有本能會被強烈激發。但要真誠使用,否則會傷害信任
- 保護現有權益:會員升級後,不要輕易降級或取消已有的福利。消費者對「失去既有權益」的反應,會比「沒獲得新權益」強烈得多
最反直覺的洞察是:有時候讓消費者先免費擁有,反而是最有效的銷售策略。因為一旦他們在心理上感覺「這是我的」,失去它的痛苦就會驅使他們付費留下來。
基礎本能 5:歸屬
滿足加入特定團體或社群的本能。
第五個基本本能是「歸屬」,會激發人類想尋找能接納自己的朋友和夥伴,以確保自身安全的慾望。
人類常被說是社會性動物,早在原始時代開始,就是以群居謀求生存。在演化的過程中,人類也逐漸產生了想與同伴維持緊密關係以獲得安全感的慾望。
一旦有了同伴,能分享食物、受傷時有人照顧,不但可以互相交流寶貴的技術,還能組隊完成個人無法負擔的龐大工作。由於人類的身體比獵食性動物瘦弱,在抵禦猛獸和自然威脅時,跟其他個體合作變得不可或缺。
即使到了現代,歸屬的影響力仍十分強大,所以才會有很多人願意在交朋友或參加社群上投入大量資源。
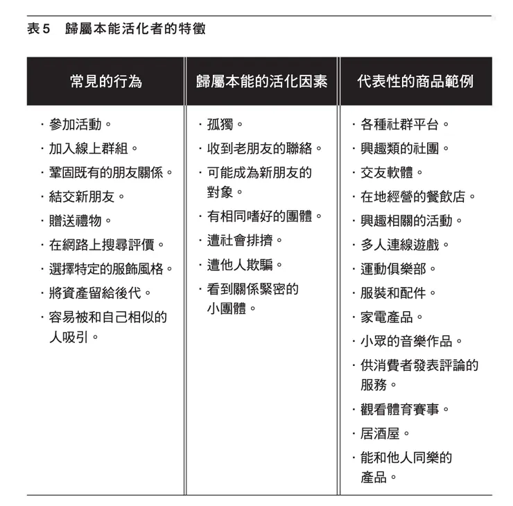
「歸屬」本能在消費行為中的表現:
- 選擇特定品牌或穿搭風格:向擁有類似特質的人發出「我喜歡這種風格」的訊號
- 在社群平台的個人檔案中列出喜歡的音樂或電影,藉此吸引同好的注意
- 瀏覽各種評論網站,了解其他人對事物的看法
這些看似單純出於個人興趣的行為,背後其實都有相同的動機,就是希望和擁有相同嗜好的人成為夥伴。
當「歸屬」本能活化時,人類的行為會出現如表 5 所列的特徵。

本能5:歸屬 的行為特徵
給行銷人的小提醒:
在這個孤獨感日益嚴重的時代,「歸屬」本能可能是最強大的購買驅動力之一。人們購買的不只是產品,更是一張「進入某個群體」的門票。
你可以這樣打造歸屬感:
- 定義你的部落:清楚說出「我們是誰」。Harley-Davidson 賣的不是機車,是一種叛逆的生活態度和騎士文化。Apple 賣的不只是電腦,是「不同凡想」的創意族群身分
- 創造專屬語言和符號:星巴克的杯子尺寸(Tall、Grande、Venti)、特定品牌的 logo、粉絲之間的暗號,這些都在強化「我們是同一國的」
- 建立互動空間:社團、論壇、線下聚會、品牌活動。讓消費者有機會認識彼此,而不只是跟你的品牌互動
- 突顯群體邊界:適度地說出「誰不適合我們」。小眾品牌的力量往往來自於明確的定位—不是所有人都會喜歡,但對的人會超級認同
- 讓消費者成為代言人:鼓勵 UGC(用戶生成內容)、分享使用經驗、推薦給朋友。當消費者主動為你發聲時,他們就不只是顧客,而是「我們的一份子」
最重要的是:不要只想著賣產品給個體,要想著如何打造一個讓人想加入的社群。當人們感覺到「買了這個產品,我就屬於某個特別的群體」,價格就不再是決定性因素了。
基礎本能 6:提升
滿足在特定團體中獲取更高地位的本能。
第六個基本本能是「提升」,會激發人類想得到別人的敬重、想在團體中處於上位的心情,讓人對權力和支配產生慾望。
人類是社會性動物,所以在演化過程中產生了渴望被接納於某個團體的強烈慾望。然而,這只是第一步——一旦被團體接納,接下來就要在團體中贏得一席之地,生存率才能上升。同樣的道理也套用在現代人身上,地位愈高的人,愈容易得到各種利益。
與前述「前進」本能的差異:
- 「提升」本能:追求來自外界的利益,例如金錢和名譽(外在慾望)
- 「前進」本能:追求改善自身技能的喜悅,以及沉浸在喜愛事物中的快感(內在慾望)
值得注意的是,雖然上進心帶給人利己的印象,但實際表現出來的不全然是自私的行為。透過參與志工活動幫助別人,或是選擇環保等行為來彰顯對他人的貢獻,也能提升自己在團體內的地位。
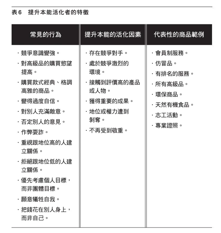
當「提升」本能活化時,人類的行為會出現如表 6 所列的特徵。

本能6:提升 的行為特徵
給行銷人的小提醒:
「提升」本能聽起來負面,但其實是人類進步的重要動力。關鍵在於如何讓消費者在追求地位的同時,也能創造正向的價值。
運用「提升」本能的策略:
- 建立階層系統:航空公司的會員等級(普卡、金卡、白金卡)、遊戲的段位制度、信用卡的分級。讓消費者知道「還有更高的層級可以追求」
- 提供地位象徵:某些產品本身就是地位的展示。名牌包、豪車、高級會籍,購買的不只是功能,更是「我有能力擁有這個」的證明
- 設計排行榜:健身 App 的運動排名、閱讀平台的學習時數榜、銷售團隊的業績競賽。公開的比較會激發人們想往上爬的動力
- 限定邀請制:Gmail 早期的邀請制、會員制俱樂部、限量聯名款。當某樣東西「不是人人都能擁有」時,獲得它就成了地位的象徵
- 強調「更好版本的你」:健身房、商學院、自我成長課程,這些都在販售一個訊息:「使用我們的服務,你會變得更優秀、更受敬重」
但要記住:「提升」本能如果用得太露骨,會讓品牌顯得膚淺。更高明的做法是將地位追求包裝成「自我實現」或「對社會的貢獻」。讓消費者在提升地位的同時,也能感覺自己在做有意義的事。
基礎本能 7:傳達
滿足向周圍的人展現自身獨特的本能。
第七個基礎本能「傳達」,會激發人類想讓同伴看到自己的優點、想吸引心儀對象注意的慾望。
在現代的消費行為中,有很多受到想炫耀的慾望驅使。而在消費市場上,的確不乏針對傳達本能的商品。像是可以有效率地尋找戀愛對象的交友軟體、能讓人無礙地自我宣傳的社群平台等。從進化的角度來看,這些商品的目的,就是在人類面對可能成為同伴或伴侶的對象時,協助我們展現自身的魅力。
與前述「提升」本能之間的差異:
- 「提升」本能:產生想補足自己目前欠缺的部分,藉此提高自我評價的慾望(重點是在競爭中脫穎而出)
- 「傳達」本能:產生想展示已擁有或取得的事物,藉此提高自我評價的慾望(重點是向周圍展現自身的特質)
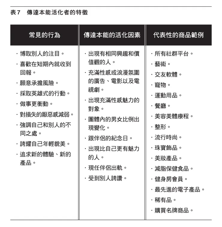
當「傳達」本能活化時,人類的行為會出現如表 7所列的特徵。

本能7:傳達 的行為特徵
給行銷人的小提醒:
在社群媒體時代,「傳達」本能的影響力被放大了數十倍。消費者購買某樣商品時,心裡常常想的是:「這個東西分享到 IG 上會不會好看?」
你可以這樣設計「可傳達性」:
- 創造「Instagram 時刻」:餐廳設計網美牆、產品包裝設計得精美可拍、景點規劃打卡點。讓消費者自然想拍照分享,等於免費幫你宣傳
- 設計分享機制:Spotify 的年度回顧、讀墨的閱讀成就、運動 App 的里程數分享。把個人成就變得容易展示
- 提供故事素材:與其只賣商品,不如給消費者一個「值得說的故事」。星巴克的隱藏菜單、日本的限定商品、某個城市才買得到的紀念品
- 善用差異化元素:在產品中加入獨特、容易辨識的元素。蘋果的白色耳機線、Tiffany 的特有藍色盒子、Supreme 的紅色 logo,讓人一眼就知道「這是什麼品牌」
- 鼓勵客製化:讓消費者在產品上加入個人元素——刻字、選色、DIY 組合。當產品帶有個人印記,分享時就更能展現「這是專屬於我的」
重點在於:在設計產品和體驗時,不要只考慮「使用時的功能」,也要考慮「分享時的價值」。當你的產品能幫助消費者「表達自己是誰」,它就不只是商品,而是他們個人品牌的一部分。
基礎本能 8:敘事
滿足於感受自己的存在有重大意義的本能。
最後的基礎本能「敘事」會激發人類想理解未知事物、想感受自己的行為具有重大意義的慾望。這個系統會將零散的資訊串連成有一貫性的故事,以此掌握世界的大致輪廓。
人類毫無疑問是熱愛敘事的生物。有人在印尼的洞穴中發現了約 5 萬年前的壁畫,上面描繪著當時的採集狩獵民族和巨型怪獸激戰的故事。從這個發現可以得知,早在文明發展的初期,人類的慾望就和講述故事緊密相連。即使到現代,情況也依然相同。
人類會熱愛故事,是因為這在原始世界讓人們產生學習的功能。根據文化人類學的研究,生活在非洲的喀拉哈里沙漠、以採集狩獵為生的桑人(San)習慣在晚上圍著火堆,互相講述過去的事件。比如觀察到猴子被猛獸咬死、幸好逃過一劫,或者穿越大海遇難等。他們將重要的資訊包裝成有趣的故事,代代相傳,讓子孫藉此有效率地學習生存必備的知識。
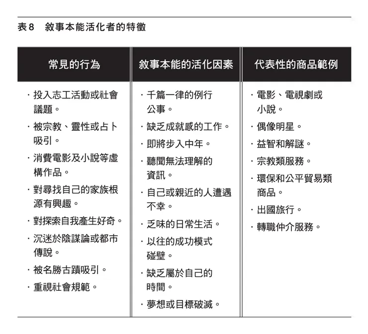
當「敘事」本能活化時,人類的行為會出現如表 8 所列的特徵。

本能8:敘事 的行為特徵
給行銷人的小提醒:
「敘事」是 8 個本能中最強大、也最容易被忽略的一個。因為人類不是在購買產品,而是在購買「一個關於自己的更好故事」。
打造強大敘事的方法:
- 說出品牌起源故事: Apple 的車庫創業、星巴克想打造「第三空間」。這些故事讓品牌有了靈魂,消費者不只是買產品,更是認同這個故事
- 讓消費者成為故事主角:不要說「我們的產品很棒」,而要說「使用我們產品的你會經歷什麼轉變」。健身房不是在賣器材,是在賣「從現在的你變成理想中的你」的故事
- 創造英雄旅程:每個好故事都有衝突與解決。呈現消費者現在面對的困境(挑戰),你的產品如何幫助他們(工具),最終達成什麼目標(勝利)
- 賦予意義:購買環保商品不只是買東西,是「參與拯救地球」;買咖啡不只是喝飲料,是「支持公平貿易的小農」。當消費行為被賦予更大的意義,價格變得次要
- 建立儀式感:例如Apple 的發表會與開箱體驗、日本茶道、精品品牌的包裝儀式。這些儀式將日常行為轉化成「有意義的時刻」
最關鍵的洞察:人們不是在購買你的產品,而是在購買「使用你的產品後,我會成為什麼樣的人」這個故事。你的行銷要做的,就是說出一個讓他們想成為故事主角的敘事。
當消費者能將你的品牌編入他們的人生故事中—「我是那種會用 Apple 的人」、「我是重視永續發展的人」、「我是追求品質的人」—你就不再需要推銷,因為購買你的產品已經成為他們自我認同的一部分。
小結
進化論行銷學提供了一個全新的視角,讓我們理解消費者行為背後的深層動機。這 8 種基礎本能不是憑空想像,而是經過數百萬年演化淬鍊出來的生存機制。當我們能夠辨識並善用這些本能,就能更精準地回應消費者的真實需求,創造出真正打動人心的產品與服務。
至於要如何有效運用這套行銷理論,《進化論行銷學》書中有提供步驟、表單等方法與工具,有機會會在之後的文章中介紹。























