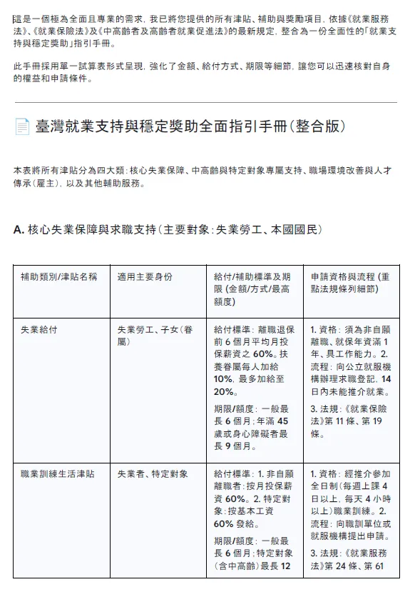
就業促進津貼與補助全面指引手冊(完整版)

更新 發佈
vocus|新世代的創作平台
vocus|新世代的創作平台
vocus|新世代的創作平台
vocus|新世代的創作平台
vocus|新世代的創作平台
vocus|新世代的創作平台


留言
avatar-img
沐玥的沙龍
1會員
45內容數
知識。工作。生活~分享
你可能也想看
Thumbnail
這是一場修復文化與重建精神的儀式,觀眾不需要完全看懂《遊林驚夢:巧遇Hagay》,但你能感受心與土地團聚的渴望,也不急著在此處釐清或定義什麼,但你的在場感受,就是一條線索,關於如何找著自己的路徑、自己的聲音。
Thumbnail
這是一場修復文化與重建精神的儀式,觀眾不需要完全看懂《遊林驚夢:巧遇Hagay》,但你能感受心與土地團聚的渴望,也不急著在此處釐清或定義什麼,但你的在場感受,就是一條線索,關於如何找著自己的路徑、自己的聲音。
Thumbnail
2024勞工紓困貸款 簡介 流程 JD漫談借勞工紓困貸款原由 疫情期間,政府開放許多因疫情而受影響的勞工,可以申辦紓困貸款,但JD因本身職業之故,資格不符,而無法申請,或申請逼駁回。本次的資格條件,JD審閱後,覺得應該可以申貸得到,所以,就按照懶人包的流程,完成了申請。 接下來,就慢慢等待
Thumbnail
2024勞工紓困貸款 簡介 流程 JD漫談借勞工紓困貸款原由 疫情期間,政府開放許多因疫情而受影響的勞工,可以申辦紓困貸款,但JD因本身職業之故,資格不符,而無法申請,或申請逼駁回。本次的資格條件,JD審閱後,覺得應該可以申貸得到,所以,就按照懶人包的流程,完成了申請。 接下來,就慢慢等待
Thumbnail
《轉轉生》(Re:INCARNATION)為奈及利亞編舞家庫德斯.奧尼奎庫與 Q 舞團創作的當代舞蹈作品,結合拉各斯街頭節奏、Afrobeat/Afrobeats、以及約魯巴宇宙觀的非線性時間,建構出關於輪迴的「誕生—死亡—重生」儀式結構。本文將從約魯巴哲學概念出發,解析其去殖民的身體政治。
Thumbnail
《轉轉生》(Re:INCARNATION)為奈及利亞編舞家庫德斯.奧尼奎庫與 Q 舞團創作的當代舞蹈作品,結合拉各斯街頭節奏、Afrobeat/Afrobeats、以及約魯巴宇宙觀的非線性時間,建構出關於輪迴的「誕生—死亡—重生」儀式結構。本文將從約魯巴哲學概念出發,解析其去殖民的身體政治。
Thumbnail
背景:從冷門配角到市場主線,算力與電力被重新定價   小P從2008進入股市,每一個時期的投資亮點都不同,記得2009蘋果手機剛上市,當時蘋果只要在媒體上提到哪一間供應鏈,隔天股價就有驚人的表現,當時光學鏡頭非常熱門,因為手機第一次搭上鏡頭可以拍照,也造就傳統相機廠的殞落,如今手機已經全面普及,題
Thumbnail
背景:從冷門配角到市場主線,算力與電力被重新定價   小P從2008進入股市,每一個時期的投資亮點都不同,記得2009蘋果手機剛上市,當時蘋果只要在媒體上提到哪一間供應鏈,隔天股價就有驚人的表現,當時光學鏡頭非常熱門,因為手機第一次搭上鏡頭可以拍照,也造就傳統相機廠的殞落,如今手機已經全面普及,題
Thumbnail
政府提供了三種退休金規劃為勞工提供保障,分別為勞工保險老年給付、國民年金保險老年給付、與勞工退休金。勞工保險老年給付(又稱勞保年金)屬於社會保險之一,在職勞工只要依規定繳交保險費,離職退保且符合請領條件時,便可提出申請。 依規定,投保年資未滿15年者,只能選擇一次提領,投保年資滿15年,或
Thumbnail
政府提供了三種退休金規劃為勞工提供保障,分別為勞工保險老年給付、國民年金保險老年給付、與勞工退休金。勞工保險老年給付(又稱勞保年金)屬於社會保險之一,在職勞工只要依規定繳交保險費,離職退保且符合請領條件時,便可提出申請。 依規定,投保年資未滿15年者,只能選擇一次提領,投保年資滿15年,或
Thumbnail
「勞保局e 化服務系統」提供了許多便利的功能,包括查詢投保級距、下載投保資料、老年金試算以及各種申辦業務,登入方式也多元。不僅限於勞工,也可查詢國民年金資料。還沒使用過嗎?快點進來看看吧!
Thumbnail
「勞保局e 化服務系統」提供了許多便利的功能,包括查詢投保級距、下載投保資料、老年金試算以及各種申辦業務,登入方式也多元。不僅限於勞工,也可查詢國民年金資料。還沒使用過嗎?快點進來看看吧!
Thumbnail
由勞動部舉辦婦女再就業獎勵,離開職場180天的女性,可以自提訓練獎勵計畫,幫助自己回到職場。計畫該怎麼寫?才能拿到培訓補助費用?計畫內容到底是甚麼? SCPC國際職業策略規劃培訓師王書佩老師,受到購購課與O課兩大學習機構的邀請再3/26(二)分享她燒燙燙,申請的實際案例~ 3/29(五)14:0
Thumbnail
由勞動部舉辦婦女再就業獎勵,離開職場180天的女性,可以自提訓練獎勵計畫,幫助自己回到職場。計畫該怎麼寫?才能拿到培訓補助費用?計畫內容到底是甚麼? SCPC國際職業策略規劃培訓師王書佩老師,受到購購課與O課兩大學習機構的邀請再3/26(二)分享她燒燙燙,申請的實際案例~ 3/29(五)14:0
Thumbnail
本文分析導演巴里・柯斯基(Barrie Kosky)如何運用極簡的舞臺配置,將布萊希特(Bertolt Brecht)的「疏離效果」轉化為視覺奇觀與黑色幽默,探討《三便士歌劇》在當代劇場中的新詮釋,並藉由舞臺、燈光、服裝、音樂等多方面,分析該作如何在保留批判核心的同時,觸及觀眾的觀看位置與人性幽微。
Thumbnail
本文分析導演巴里・柯斯基(Barrie Kosky)如何運用極簡的舞臺配置,將布萊希特(Bertolt Brecht)的「疏離效果」轉化為視覺奇觀與黑色幽默,探討《三便士歌劇》在當代劇場中的新詮釋,並藉由舞臺、燈光、服裝、音樂等多方面,分析該作如何在保留批判核心的同時,觸及觀眾的觀看位置與人性幽微。
Thumbnail
請領國民年金老年給付前,建議您先確認這些事項,以免勞保局審核通過後幾乎沒辦法修正,影響老年經濟保障:
Thumbnail
請領國民年金老年給付前,建議您先確認這些事項,以免勞保局審核通過後幾乎沒辦法修正,影響老年經濟保障:
Thumbnail
名訶要看懂才能處理實務。 職災勞工醫療費用補償。 原領工資補償。 一次給付40個月平均工資,免除工資補償責任。 一次失能補償。 《勞基法》第59條 勞工因遭遇職業災害而致死亡、失能、傷害或疾病時,雇主應依下列規定 予以補償。但如同一事故,依勞工保險條例或其他法令規定,已由雇主支 付
Thumbnail
名訶要看懂才能處理實務。 職災勞工醫療費用補償。 原領工資補償。 一次給付40個月平均工資,免除工資補償責任。 一次失能補償。 《勞基法》第59條 勞工因遭遇職業災害而致死亡、失能、傷害或疾病時,雇主應依下列規定 予以補償。但如同一事故,依勞工保險條例或其他法令規定,已由雇主支 付
Thumbnail
勞保局對於《七十六年十月十六日台勞動字第三九三二號》函釋之見解 勞動基準法第二條暨施行細則第二條、第十條關於平均工資之計算及工資中非經常性給予項目中,均未將勞工定期固定支領之伙(膳)食津貼排除於工資之外, 故事業單位每月按實際到職人數核發伙食津貼,或將伙食津貼交由伙食團辦理者,以其具有對每一在職
Thumbnail
勞保局對於《七十六年十月十六日台勞動字第三九三二號》函釋之見解 勞動基準法第二條暨施行細則第二條、第十條關於平均工資之計算及工資中非經常性給予項目中,均未將勞工定期固定支領之伙(膳)食津貼排除於工資之外, 故事業單位每月按實際到職人數核發伙食津貼,或將伙食津貼交由伙食團辦理者,以其具有對每一在職
追蹤感興趣的內容從 Google News 追蹤更多 vocus 的最新精選內容追蹤 Google News