一、前言
投資的標的五花八門,股票、債券、期貨、選擇權、房地產、加密貨幣,每一種都有它專屬的知識與邏輯。光是要「了解」它們,可能就得花上不少時間。雖然現在是資訊爆炸的時代,很多知識都能在網路上輕易找到,但對於完全不懂或只懂一點的新手而言,問題通常不是「找不到資料」,而是「不知道要看什麼」、「該從哪裡開始」、「什麼資訊才是真的」。或許「從錯誤中學習」能讓人成長更快,但也有人從錯誤中學習導致一厥不振,再也無法踏入市場。為了避免大家走上冤枉路,所以特別寫上這篇文章,讓大家有索引可以參考。
👉 本篇文章會持續更新,建議收藏或加入追蹤,未來我會不斷補充新的書單推薦、文章與工具。二、從0到1-進入股市學習流程
無論什麼新的事物,從0到1是最困難的,要花費的力氣很多,所以我們從0到1開始講起。
先來張流程圖吧👇

從0到1-流程圖
① 確認投資目的
確認投資目的是投資前最重要、最基礎的第一步。這是因為投資目的會直接決定投資策略、風險承受度、資產配置和時間跨度。如果沒有明確的目的,投資決策將會變得盲目、衝動,並容易被市場情緒影響。
而投資的目的千百種,但大致可以歸納成幾類。多數人投資是為了讓購買力不要被通膨吃掉;再積極一點的,是希望資產能持續增長;也有人單純享受投資帶來的刺激感。若要用一句話概括「投資的目的,就是希望能讓生活過得更好」。但「更好」的定義每個人都不同,所以做出的投資決策也會差很多。可以先從下列幾個方向思考:
- 我希望每個月都有被動收入來源。
- 我希望資產能在短期內快速上漲。
- 我希望我的錢至少能跟上通膨、不被吃掉。
- 我希望能提早退休,過上更自由的生活。
- 我想要湊足買房頭期款。
當你明確知道自己的目的後,才知道該往哪個方向開始學習與規劃。
② 從市值型ETF開始
釐清目標是一回事,開始「行動」又是另一回事。還記得我第一次下單買股票時,心臟撲通撲通狂跳,感覺心臟就要跳出來,因為心裡充滿不確定感,一定會一直問自己這樣真的可行嗎? 會不會賠錢…。其實對投資新手來說,從「定期定額投資市值型ETF」開始,是風險最低也最容易入門的方式。為什麼這麼說?
根據行為財務學研究,散戶投資人常因幾個認知偏誤而導致虧損(參考:新光投顧投資研究報告-散戶為何總是當韭菜? 行為金融學揭密心理陷阱)

而定期定額市值型ETF可以避免這三個認知偏誤
- 定期定額自動扣款就像存錢一樣,不需煩惱何時進場與要不要賣出,自然減少「損失厭惡與錨定效應」。
- 市值型ETF具備汰弱留強的機制,能分散產業與個股風險,你不會隨著任何的消息起舞,可以避免單一個股的「從眾行為」。
所以在初始不懂、懂得不多,不知道要怎麼選的人,「定期定額市值型ETF」通常會是風險最小的選擇,少了選股以及調整的不安定感,可以讓你買入後更為放心。
③ 學習投資知識,歸納投資邏輯
開始定期定額後,其實就算不碰也沒關係,但若你想更安心地投資,想理解自己買了什麼,那就該開始「學習」。不論是書籍、Podcast、YouTube、社團文章請開始大量吸收。但記得,千萬不要看了就覺得這些方法一定可行,要一邊驗證、一邊思考,不懂就去問或與人討論。多方驗證後去蕪存菁,把自己認為不可行的因素刪掉,只保留你認為可行的,就能慢慢歸納自己的投資邏輯。
另外想分享一下我初入股市的案例,剛入股市時,也先學了技術分析、籌碼面與公司財報,這些工具確實有幫助,但在實際使用後發現怎麼跟書上的都不一樣,好像很難複製操作模式。因此提醒大家,千萬不要盡信書上的內容,因為每個投資方法背後,都反映了操作者的個性、風險承受度與對市場的敏感度,他的方不一定適合你。學習的重點在於「不求學得多,而是學得懂、用得上。」
④ 其他投資小額嘗試
當你逐漸建立起自己的投資邏輯後,可以開始小額嘗試不同標的,驗證自己的想法是否可行,再持續「檢討 → 修正 → 收斂 → 優化」。你會發現,當自己的邏輯越來越清晰、心態越來越穩,投資這件事也會變得越來越輕鬆。
三、把持好投資心態
投資不只考驗知識,更考驗「心態」。心態會從個人特質反應出來,有些人天生風險偏好高,一開始嘗到甜投就會想使用槓桿,例如融資、當沖,來以小搏大賺快錢但在還沒真正理解風險運作邏輯前,請務必克制這種衝動。投資比的不是誰賺得快,而是誰能「活得久」。別因為一時貪快,讓自己一蹶不振。
相反的,有些人風險趨避傾向強,這心態只要不要太極端就沒問題。所謂太極端就是,看到一點下跌就很恐慌,想要把定期定額的部位賣掉,或是漲很高覺得很害怕賺到的會賠掉,就把所有部位清空,只要避免做這些事,風險導向的心態通常是穩健的。
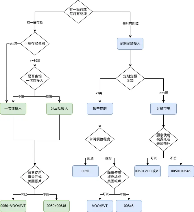
四、入門決策樹
雖然前面提到,若你完全不知道怎麼開始,就「無腦定期定額市值型ETF」即可,但實際情況每個人都不同。有些人手上有一筆資金,有些人剛出社會,有些人已有多個帳戶或海外券商。
因此我稍微統整一下常看到的情境做成一張「懶人決策樹」供參考,當然這張圖並不是唯一解,只是一個「很粗略的決策方法」,幫助你依照自己的資金狀況、心理特質與帳戶類型,找到最合適的起步方式。

五、常見問題文章集
- 月月配組合還可以執行嗎? | 點擊看
- 0050跟台積電的選擇? | 點擊看
- 定期定額 | 點擊看 & 定期定額模擬試算表下載
- 槓桿 | 槓桿工具及風險 & QQQ QLD TQQQ回測
- 資產配置 | 點擊看
- 跌多少加碼? 怎麼抄底 | 抄底型指標
六、書單推薦
如果你覺得這篇文章對你有幫助
👉 幫我按一個愛心
👉 記得追蹤我
👇 或是贊助一杯珍奶
























