香港的政府殯儀支援主要透過社會福利署(SWD)的殮葬費津貼(最高HK$17,180–18,200,視2025年最新公佈而定)提供,涵蓋棺木、火葬、運屍等基本開支。其他支援如醫院管理局(HA)的殮房豁免及食物環境衞生署(FEHD)的火葬許可,也可透過殯儀公司代辦。持牌殯儀公司(約120間)在流程中扮演一站式代辦角色,可減輕家屬負擔,避免親自跑部門。以下是完整申請流程(以2025年11月政策為準,重點突出殯儀公司配合),適用於綜援、老齡津貼或低收入家庭。
申請資格(簡要)
- 逝者或申請人為:綜援受助人、殘疾津貼領取人、65歲以上長者生活津貼/高齡津貼受助人,或家庭收入低於SWD門檻(約每月HK$10,000以下,視家庭人數)。
- 開支須為基本殯儀(不包括豪華服務)。
- 無資格:土葬或非必要開支。
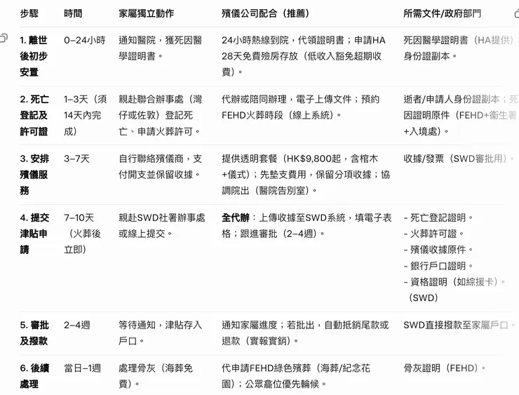
殯儀公司配合的申請流程(步驟式)
流程分為家屬獨立 vs. 殯儀公司代辦兩軌,費用內含代辦費約HK$500–1,000)。總時間:7–14天。

殯儀公司的具體優勢
- 一條龍服務:從醫院接遺體到津貼退款,全程追蹤。使用App/系統即時上傳文件,家屬只需簽1–2張委託書。
- 豁免申請:自動申請HA殮房豁免(低收入全免)及SWD特別援助(如意外死亡)。
- 透明機制:提供「政府退款明細」,確保不超標開支。消委會建議選持牌公司,避免隱藏費。
- 特殊支援:若逝者有遺產,殯儀商可協助民政事務總署(HAD)申請「支用款項作殯殮開支」(上限視遺產而定,流程類似步驟4)。
注意事項
- 2025年更新:津貼上限可能微調至HK$18,200(依SWD公佈);殮房收費自2026年起分段(首28天免),殯儀商可幫延期申請。
- 申請地點:SWD 18區辦事處,或線上(www.swd.gov.hk);熱線2343 2255。
- 風險:逾期登記(14天)或無收據,申請失敗。建議離世後即聯絡殯儀商。
- 查證:FEHD持牌名單(www.fehd.gov.hk);SWD指南(www.swd.gov.hk)。
此流程幫助家屬從簡辦理,減輕悲痛。


















