
出生不及一周的嫰嬰
我在會談室外面見到兩張紙牌——原本該是完整長方形呈現的紙牌,現在變成不規則的兩半,顯然是被撕裂的。
是被孩子撕壞了藏著丟出來?還是帶出來撕壞?是當著實習生的面前撕?還是趁實習生沒注意到撕壞?我心裡閃過不少可能性。可以肯定的是,我會談的個案裡,沒有人使用這幅卡牌,至於實習生…我就不好說了。我以為討論時,實習生會和我聊到撕裂的牌卡,但,沒有。
卡牌本身價值不高,是某副桌遊裡會使用的牌,而且是普通牌,普通到像是一盒牙線棒裡的任何一根,不是什麼特別重要的,譬如在玩大老二時少了梅花三不好開局;就算少了這張牌,桌遊一樣可以進行,不會受到任何阻礙。
卡牌本身有一定的厚度與重量,不是吹彈可破的輕薄,肯定不會是在會談室被電風扇吹出來、被掃地機器人切過。令我好奇的是,這張卡牌被撕毀時,動手的人是抱持著什麼樣的心情,尤其是會談室平常不會對外開放,也不會只有個案單獨一位,往往旁邊有人,不是我就是實習生——這旁觀者又是怎麼想的?
抱著納(ㄓㄨㄟ)悶(ㄐㄧㄡˋ )的心情,我在實習生的群組裡貼了照片、發了訊息,請實習生遇到這種刻意破壞的行為,一定要提出討論。
「是誰偷了餅乾,藏在餅乾盒裡?」
「是○○。」
「不是我!」
「就是你!」
「不可能!」
「那是誰?」
「╳╳偷了餅乾,藏在餅乾盒裡!」
「不是我!」
「就是你!」
「不可能!」
「那是誰?」*
有趣的是,督生們默契良好到像是在玩遊戲,只有一個人跳出來說「不是我」,然後,遊戲就玩不下去了。

很方便的 AI 整理術
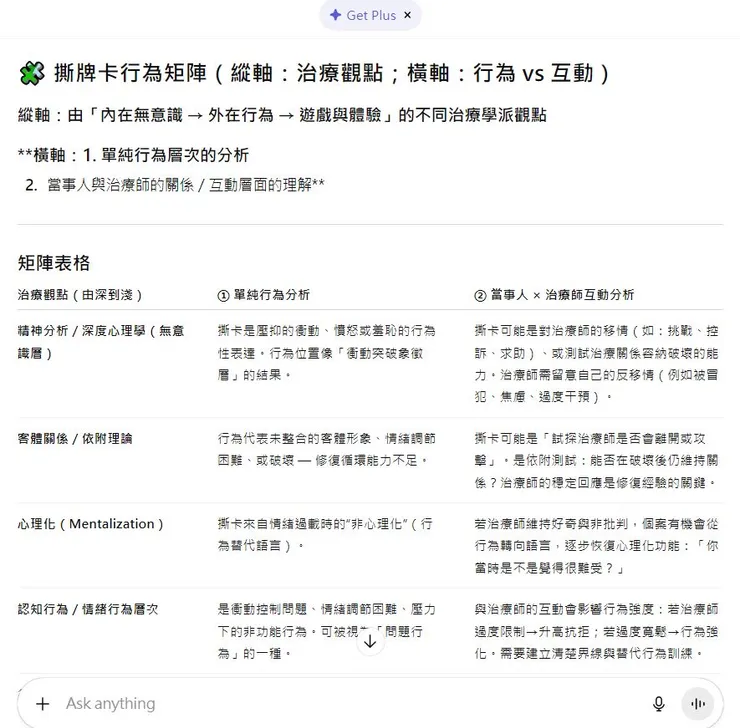
撕牌卡是種acting out,將腦袋裡的想法化為行動,具象為摧毀外在客體。這行為可以解釋的方向很廣,從動力取向、客體關係、榮格分析取向、人本取向、完形取向、行為認知,乃至遊戲治療…都可以針對這個動作給出一套說法;同樣的,撕牌的行為放在當事人與治療師的關係脈絡來看,又可以給出一套說法。
我請 AI 將我的概念排列成矩陣,垂直代表不同治療取向,水平的是行為象徵以及互動因素,洋洋灑灑的結果可以列滿一張A4影印紙。
雖然和我想的差不多,但我要這樣子條列下來,還真的是件吃力的事情。
重點是,acting out 本身是多層次象徵的作為,其中包含了求助的可能。如果實習生無視這個破壞行為所代表的多重含義,那麼做為心理師他到底還能夠在會談過程中發揮什麼功能?
更進一步的說,如果督生對於我在群組裡的貼文都沒有回應,那有什麼是他想回應的呢?
實習心理師曉得自己有這麼嚴重的「偏食」嗎?這個偏食,會是實習生的議題嗎?會是我的議題嗎?
被撕掉的紙牌就是丟出去的訊息,得不到回應,該會有什麼心情呢?
沒有回應,是不知道要回應,是不知道可以回應,是不知道要回應什麼,是不想回應?
一個看似簡單的行為,背後卻可能有千絲萬縷的情緒,可曾有人探究知曉?
會是實習生自己不習慣和人「深入」互動?

眼睛大大的魚
這年頭凡事谷歌或問 ChatGPT、GROK、CloudeAI…(Gemini可以跳過,竟然回答我只是個LLM),都可以得到比真人回應還豐富的結果,然而,再怎麼上知天文下肢麻痺,柴犬汪汪大眼睛勝過千言萬語,更別提雙眸凝視、眼波流動的複雜感情。
死魚:呃,看我幹嘛?!
身為個管兼督導的好處是,我可以直接詢問個案究竟他有沒有做。
至於結果,嗯,就先這樣吧。
‥
‥
‥
‥
*餅乾盒遊戲;詳細活動流程在此:
https://boardgame-record.blogspot.com/2014/07/who-stole-cookie.html


















