









#ONDS 端出一筆 3500 萬美元的大手筆戰略投資,對象是美國本土 FPV 無人機新星:#PDW(Performance Drone Works)。大叔來判斷這是他們正在一步步組出一個完整的「無人機戰場生態系」
Ondas 宣布向 Performance Drone Works #PDW 進行 3,500 萬美元 的戰略投資。他們的旗艦產品 C100 是一款便攜式、重型有效載荷的四軸飛行器,已經獲得美國陸軍的合約。這筆錢將幫助 PDW 擴大產能(他們在阿拉巴馬州有一個 90,000 平方英尺的工廠)、增加工程師人數,並確保供應鏈符合美國國防授權法案 (NDAA) 的規範。由Gemini針對 ONDAS的PDW進行分析並總結如下:📈 ONDS 未來的營收增長預期與驅動因素
ONDS 的營收增長預期建立在其雙核心策略之上:自主系統(OAS)和關鍵任務網路(Ondas Networks)。
1. 核心驅動因素 A:軍事合約與國防市場(PDW)
這是目前最具爆炸性增長潛力的領域,由 PDW 領銜。
• 驅動機制: 美國軍方對抗中國無人機供應鏈的國家戰略轉變,強制要求本土、NDAA 合規的自主系統。
• 增長潛力:
• 規模化生產: PDW 獲得的 $2090 萬美元陸軍合約是起點。ONDS 投資 $3500 萬美元加速 PDW 的 Drone Factory 01 產能擴張,目標是年產能達到 100,000 套系統。一旦實現規模化交付,營收將呈指數級增長。
• 高利潤率: 國防合約通常具有較高的利潤率和長期的穩定性。
• 跨軍種擴展: 成功部署於陸軍後,將有助於 PDW 爭取海軍、空軍和特種作戰部隊的其他無人機與機器人項目。
• 市場預期: 國防與安全部門的自主系統市場預計在未來幾年將以 兩位數 的複合年增長率(CAGR)增長。ONDS 作為本土領導者之一,將直接受益。
2. 核心驅動因素 B:鐵路網路升級與部署(Ondas Networks)
這是 ONDS 業務中較為穩定且具有長期壟斷潛力的部分。
• 驅動機制: 美國鐵路產業正從舊的 PTC 系統向下一代基於 MC-IoT 的無線網路轉型,以實現列車之間的實時數據交換、資產監測和更高的營運效率。
• 增長潛力:
• 長期專屬市場: ONDS 在提供這類關鍵任務通訊技術方面具有領先地位。一旦其技術被主要的一級鐵路公司(Class I Railroads)採用,這將是數年、數十億美元的網路部署合約。
• 專利技術護城河: ONDS 在其 M-IoT 技術上擁有專利和認證,使其在鐵路通訊市場中難以被替代。
• 市場預期: 鐵路網路升級是緩慢但必然的,一旦達成大規模供應合約,將提供穩定且可預測的經常性收入(Recurring Revenue)。
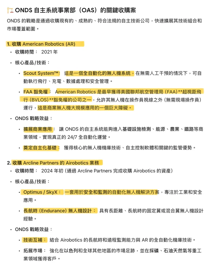
3. 核心驅動因素 C:商業 BVLOS 巡檢(American Robotics/Airobotics)
這是釋放無人機大規模應用潛力的關鍵。
• 驅動機制: 美國聯邦航空管理局(FAA)逐漸放寬對 BVLOS(超視距飛行)的限制。ONDS 憑藉 American Robotics 的 FAA 豁免權,成為少數能夠合法提供全自動化、無需操作員在場的巡檢服務的公司。
• 增長潛力:
• 產業需求: 石油天然氣、電力公司、大型製造業和農業對24/7 自動化資產監測的需求巨大。這能極大降低人力成本並提高檢查頻率。
• 機庫即服務(Hangar-as-a-Service): ONDS 推廣的模式是銷售自動化機庫系統及服務訂閱,一旦部署,即可帶來穩定的服務收入。
• 市場預期: 商業無人機服務市場,特別是 BVLOS 領域,預計將有強勁增長。這部分的營收將是高毛利的軟體和服務收入。
ONDS 正在從一個技術開發商轉變為一個高增長的垂直整合系統供應商,其未來增長的關鍵在於能否成功將 PDW 的軍事合約和 Ondas Networks 的鐵路網路部署,轉化為持續的大規模收入流。

