如果說文明是一場處理「腐敗」的長期工程,那每一種食材的命運,都是一場與熵的談判。新鮮是起始,腐敗是終點,而人類介入其中,把原本只有「生」與「敗」的兩點間,硬是開拓出一整條風景線:熟成、醃漬、風乾、燻烤、乳酸發酵、酒精發酵、鹽與糖的滲透壓技術。神給了食材時間,也給了世界秩序的起點;
惡魔帶來變化,提高熵值,把萬物推向腐敗的終點。
而人類在這兩端之間,用風、火、鹽與菌,為食材爭取一點秩序,也在時間裡留下了味道、技術與文化的韻味。
更有趣的是:不同地貌、氣候與資源,決定了人類跟熵談判的方式。

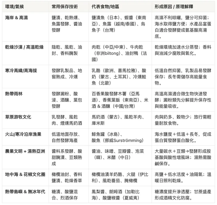
一、海邊:濕氣太重,於是人開始利用鹽與海風
海岸潮濕,不利風乾,但也提供取之不盡的鹽與大量魚蝦。於是形成:
- 鹽漬:利用滲透壓抑菌。
- 日曬海風:去除表面水分。
- 蛋白質發酵:轉化為魚露、蝦醬。
濕氣讓腐敗加速,而鹽分讓腐敗變成風味。
魚露、烏魚子、味噌、醬油等都是潮濕環境下,利用鹽重塑腐敗方向的技術。
二、草原與高海拔:低溫與風造就乳的發酵與肉的風乾
草原夜冷、日乾,遊牧民族食物來源偏向乳與肉,因此需要輕量化、耐保存。於是誕生:
- 乳酸發酵:酸奶、馬奶酒。
- 風乾:移動時易攜帶、不易腐敗。
- 冷燻:低溫下利用煙抗菌。
寒冷與風,是最早的天然冷藏系統。
三、沙漠:乾熱極端,需要油與香料保護食材
沙漠高溫促進氧化,油脂容易酸敗,人們發展:
- 快速風乾:肉干、biltong。
- 油封:隔絕氧氣。
- 香料醃製:抗氧化與抑菌。
- 煙燻:延緩油脂氧化。
乾熱成為天然脫水工廠,而香料成為最古老的防腐科技之一。
四、熱帶雨林:溼與熱讓腐敗加速,發酵反成最佳策略
雨林永遠溼熱,蛋白質腐得特別快,但木薯、芭蕉等澱粉卻適合「先讓微生物消化」。
- 澱粉發酵:酸木薯、tempeh。
- 葉包發酵:利用葉子的香氣與微生物。
- 快速酸化:抑制腐敗菌。
於是熱帶的保存方式不是避免腐敗,而是 讓好菌先搶位。
五、地中海:日照、鹽與橄欖油的黃金三角
地中海擁有三大保存利器:日照強、海風鹹、橄欖油充足。
- 風乾火腿:光照+海風的產物。
- 油封乳酪:隔絕氧氣。
- 鹽漬橄欖:利用天然鹽分。
- 風乾番茄:水分減少、風味濃縮。
地中海的烹調風味:油、鹽、香料,本質上就是保存科技的演化。
六、高緯度海岸:氣溫低,微生物慢,是天然熟成艙
北歐與冰島利用天然低溫,讓腐敗速度大幅下降:
- 冷燻:鮭魚、鱈魚。
- 地窖熟成:奶酪與穀物。
- 酸發酵魚類:如瑞典臭鯡魚。
寒冷讓熟成延長,讓食物風味更細膩。
七種技術,就是七種與熵的對抗策略

七種食物處理技術
每一項技術,都不是為了美味,而是為了生存。
但每一次延緩腐敗,卻都讓味道更複雜,也讓文化更完整。
味道,是人類在熵值前的小小反擊
人類不想浪費,因此學會保存。人類意外讓發酵成功,因此開始創新。最終,味道從生到敗的下坡路,因人類之手變成了文化階梯。味道,是人類在熵值前的小小反擊,也是文明最溫柔的證據。

技術與代表食物整理

環境、技術與代表食物





















