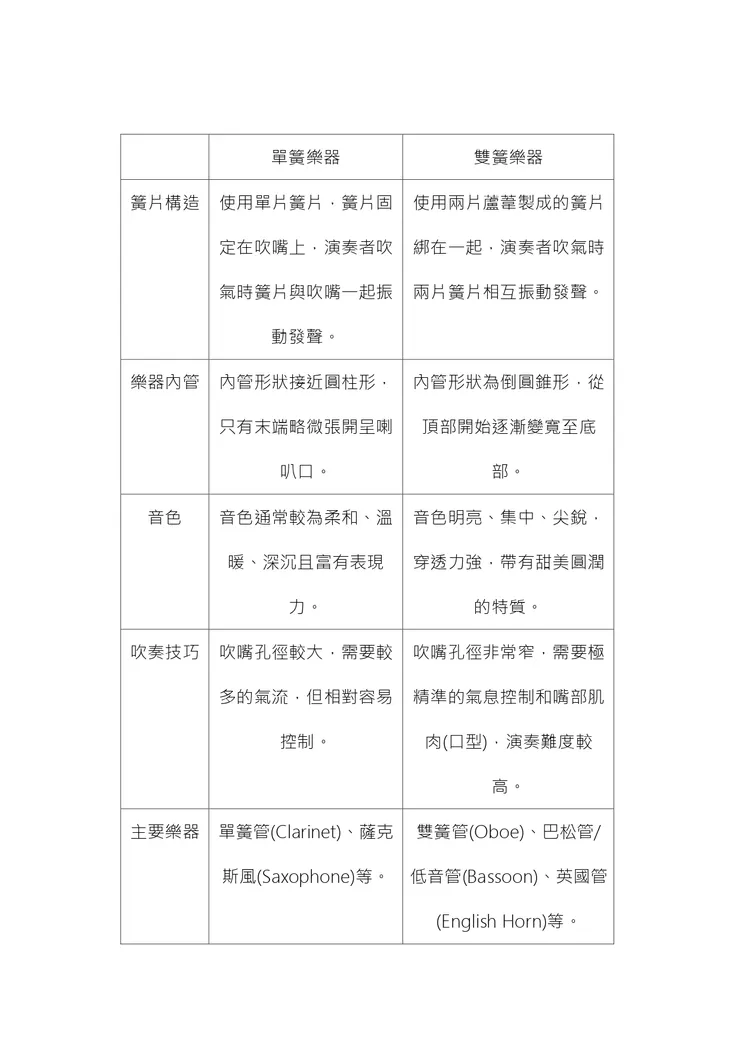
單簧和雙簧的主要區別在於簧片的構造、樂器內管的形狀、音色以及吹奏技巧。
以下是詳細比較:

單簧樂器和雙簧樂器的比較
單簧管(Clarinet):
又稱豎笛、黑管,是單簧片發聲的木管樂器,音域寬廣,音色豐富多變,從深沉到明亮皆可表現,廣泛應用於管弦樂、爵士樂、軍樂等領域,通常由木材製成,需振動一片簧片來發聲,常見調性有Bb調和A調。
薩克斯風(Saxophone):
又譯作薩氏管、色士風,是一種管樂器,由比利時發明家阿道夫·薩克斯(Adolphe Sax)於1846年發明。它融合了單簧管的單簧片吹嘴和類似銅管樂器的金屬管身與喇叭口設計,音色豐富多變,廣泛應用於古典樂、軍樂隊、爵士樂、流行音樂等多種音樂風格中。
雙簧管(Oboe):
是一種獨特的雙簧片木管樂器,以其清晰、富有穿透力且帶有溫暖音色而聞名。它是管弦樂團中的重要成員,負責為整個樂團提供調音基準音「A」。
低音管(Bassoon):
又稱巴松管,是一種木管樂器,以其深沉、圓潤且富有表現力的音色而聞名。它是雙簧管家族中的低音樂器,在管弦樂團、管樂團和室內樂中扮演重要角色。
英國管(English Horn):
是木管樂器,屬於雙簧管體系中的一種變種。它的前身極有可能是從古式狩獵雙簧管發展而成,18世紀前期,有人嘗試在狩獵雙簧管的底部加上一個球狀的喇叭口,便成為了現代英國管的雛型。近似雙簧管,音色有憂鬱、夢幻且含蓄的情調。
總結來說,最直觀的區別是吹嘴部分:單簧樂器有一個簧片貼在吹嘴上,而雙簧樂器則直接將兩片簧片銜在嘴唇之間吹奏。這些物理結構的差異直接導致了它們獨特的音響特性和演奏要求。
其實,像中世紀文藝復興時期的蕭姆管(Shawm),國樂器中的嗩吶、篳篥(管子),泰國樂器Pi等,都是雙簧樂器。
蕭姆管(Shawm):
具圓錐形內管的雙簧樂器,其特色為吹嘴圓座,廣泛見於世界各地。十二世紀時,由近東傳入歐洲,為雙簧管(Oboe)的前身。此外,它也是現在低音管(Bassoon)的始祖,堪稱雙簧家族中的帝王。
嗩吶(Zurna/Surnay):
也叫嗩奈、蘇爾奈、金口角、號笛,由西亞一帶傳入。
傳統嗩吶音色明亮、音量大,管身木製,成圓椎環節狀形,上端裝有帶蘆葦材質的「哨子(簧片、哨片)」的木管,下端套著一個銅製喇叭口稱為「碗」。在國樂器中有「樂器之王」的稱號。現代加鍵嗩吶的外型則更像交響樂團中的雙簧管。嗩吶在客語中通常被稱為「笛仔」,是客家八音中非常重要的主奏(主旋律)樂器。
篳篥(Guanzi/Bizi):
是一種源自西域龜茲的傳統雙簧管樂器,音色高亢悲切,由竹木製管身和蘆葦雙簧哨片組成,有八到九個按孔,在唐代傳入宮廷,成為主要樂器之一。又稱「管子」、「頭管」、「觱篥」,在各地有不同變體;傳入日本成為雅樂重要樂器,傳到朝鮮有細篳篥等分支。廣泛用於民間音樂、戲曲、宗教儀式及宮廷樂隊。
還有一種跟篳篥很像的樂器,叫做「胡笳」;都是由西域傳入的雙簧樂器,由捲蘆葉發展而來。也是用雙簧片(蘆葦)發聲的吹奏樂器,音色渾厚、悲切,常用於邊塞音樂,如蔡文姬的《胡笳十八拍》就與此相關。
也有人認為是早期的「胡笳(蘆管)」,經過改良和發展,就成了後來的「篳篥」,音色更集中,應用更廣泛。
泰國樂器Pi:
Pi是泰國傳統音樂中使用的雙簧(或四簧)氣鳴樂器的統稱。它在泰國的皮帕特(Piphat)樂團中佔有核心地位,尤其是在古典舞劇(Khon)、皮影戲和各種儀式表演中。
Pi使用獨特的簧片,通常由四片乾燥的棕櫚葉製成(稱為「四簧」),綁在一個小金屬管上。演奏時,樂手將簧片垂直含在口中,利用循環換氣法持續吹奏。其音色響亮、尖銳且富有表現力,被認為是泰國樂器中最接近人聲的聲音之一。樂器主體通常由硬木或竹子製成,管身呈圓柱形或錐形,中部略微膨脹,兩端擴大呈喇叭口狀。通常有六個指孔,透過不同的指法和吹奏技巧,可以產生超過20種音高。
Pi 樂器有多種尺寸和類型,各有不同的音域和用途:
Pi Nai: 泰式中音雙簧管,是最常見且用途最廣泛的一種,主要用於宮廷音樂和主要的皮帕特樂團室內表演。
Pi Chawa : 源自爪哇(Java),管身較長,音調較高,常用於軍隊行進、喪葬儀式音樂以及泰拳比賽的伴奏音樂。
Pi Mon: 孟族(Mon)特有的大型雙簧管,通常帶有喇叭形開口,聲音最低沉,主要用於孟族風格的喪葬音樂和儀式。
Pi Nok: 高音版本,管身較小,音調最高,早期用於宮外的舞劇表演。
總之,Pi在泰國文化中具有重要的歷史地位,是泰國傳統音樂合奏中不可或缺的旋律樂器。
※影音來自網路搜尋,文資料來自維基百科。























