本文原為塔羅誌創刊號刊登文章之一,因諸多原因成為遺珠之憾。
即便如此,與朋友一同創作的過程與文章本身,本人仍然覺得非常值得,決定刊載於此部落格。
作者:幸運不死鳥
編輯:亞歷山大的壓力山大日常
在漢字圈(東亞與東南亞諸國),Emperor被翻譯為皇帝,因此時常為漢字使用者與中原的「天子」進行連結,在解牌時大部分的塔羅占卜師也時常望文生義,用漢文化的「皇帝」的形象去詮釋Emperor牌,其實兩者相差甚遠。
重新認識Emperor
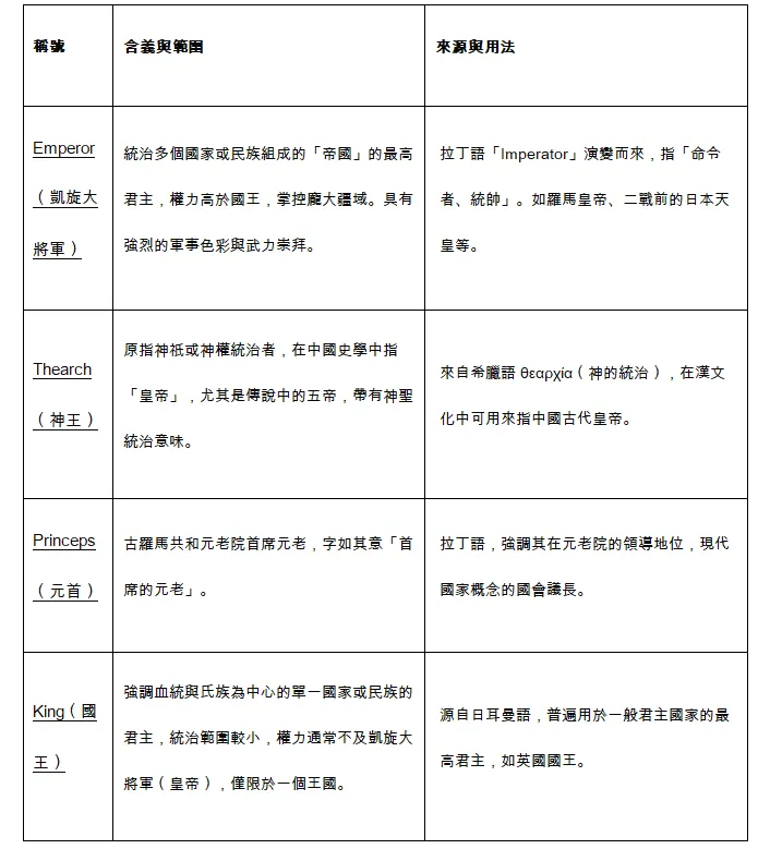
英文Emperor一詞,是由拉丁文的古羅馬頭銜Imperator轉譯為法文Empereur後再轉寫而來。Imperator是古羅馬時期的一種軍事頭銜,音譯為英白拉多,意譯則為凱旋大將軍,詞源是拉丁語Imperium,原意是指權威、權力、統治。

在羅馬共和,凱旋大將軍這一頭銜只會賦予戰勝多場關鍵戰役、為羅馬帶來軍事利益的軍事獨裁官Dictator(英文獨裁一詞的語源)。獲得此一頭銜者將能享受凱旋式的榮譽,因此該頭銜本身充滿了強烈的軍事色彩與擴張性,也是古羅馬社會尚武的象徵。

塔羅牌中的凱旋大將軍,左手拿的是法球,象徵內政跟宗教法統;右手所持的權杖,則象徵所有世俗權力。
披風的顏色,黃色代表財富、紫色代表高貴、紅色代表強大,看君主重視哪種象徵,選紅色是因為強大已囊括財富與高貴兩者。
因凱旋大將軍一詞的強烈軍事色彩,在圖畫與紀載中的形象往往是身穿盔甲的軍事領袖(事實也是如此),代表其作為最高軍政權力的持有者。

不同於其他的君主頭銜,Imperator強調軍事面的陽剛與對武力的崇拜,以此衍生出的其他詞意:Imperium一詞多出了帝權與帝國的多重意涵。
以凱旋大將軍握有的帝權所統治的國度,是為帝國(羅馬帝/國的正式國名:Imperium Romanum Senatus Populusque Romanus=意譯:羅馬帝權羅馬元老院與人民),而在帝國之下有眾多的屬州與構成國,也因此延伸出英文的Empire一詞,特指囊括遼闊疆域或是擁有強大軍事力量或經濟力量強權的意思。
隨著時間推移,羅馬共和末期的內外戰亂,使原本就尚武的古羅馬社會逐步的凝聚與追求更強大的軍事強人來掌握國家,造成羅馬由共和走向帝國。在平民派與貴人派 的內戰中,最終由平民派的屋大維取得勝利,並完全統合地中海世界。
最後的希臘化國家埃及托勒密王朝被消滅後,Imperator一詞成為凌駕於所有世俗權力的至尊頭銜長達兩千多年,深刻的影響環地中海的人類文明與後續的人類史。

翻譯中的謬誤,使漢字圈誤以為「羅馬皇帝」是一個君主稱謂,實際上羅馬皇帝是一名擁有多重官方身份跟頭銜的統治者,包含:凱旋大將軍(代表握有全國軍權的最高司令官)、凱薩(代表高貴血統的合法繼承)、奧古斯都(代表國家至尊)、大祭司、第一公民、首席元老、終身執政官、軍事獨裁官、終身護民官等(下略)。
因為上述眾多的官方身份跟頭銜太冗長,最終人們取第一個而且是最重要的一個「Imperator凱旋大將軍」,作為此一君主全部身分的代名詞,英文的Emperor也承繼了這一點。
總結
Emperor與漢字「皇帝」一詞的概念是完全不同的存在,Emperor指的是軍事與權力的至尊,只有在軍事與政治上常勝的強人能夠擔任凱旋大將軍,凌駕於其他的君主與權力。
漢字的皇帝則是強調天德與道統上的權力,指的是道德與道統的頂點(並不追求力量而是追求社會上的道德規範),了解這個脈絡,就會知道在Emperor的語境上無法使用漢字的皇帝一詞來表示。
於軍事與精神層面上,Emperor跟漢字圈的皇帝最大的差異,在於Emperor出征並取得勝利是義務與責任,漢字圈的皇帝出征只是權勢的展示,Emperor必須在最前線指揮並帶頭衝鋒陷陣,漢字圈的皇帝則是在大後方的轎子上養尊處優。
而若塔羅占卜師能更了解Emperor一詞與繪圖之符碼與語境,便能知道其與儒家的「明君」或主責祭祀的「神王」性質完全不同,透過連結真實的凱旋大將軍之型態,在占卜時使用結構性理解框架,做出或許跟以往預設不一樣的牌義解讀。















