
簫和笛的差異
以國樂器來說,判斷簫和笛,最快、最簡單的方式,就是「直簫橫笛」。
特別要強調一點:西洋樂器翻譯成中文,沒有「簫」的稱呼,不管是直著吹、橫著吹,哪怕你是站著吹、坐著吹、躺著吹,甚至是倒立著吹😂😂😂,都稱「笛」,像是直笛、木笛、豎笛、長(橫)笛、陶笛等;也就不符合「直簫橫笛」的說法。
更進一步的區分,就是笛有「笛膜」,而簫則沒有;另外,笛子一般有六個笛孔加上一個「膜孔」,需要在膜孔上貼上笛膜來吹奏。
也可以透過音色去分辨兩者:笛的聲音輕快清脆,聽起來比較愉快;而簫的音色則圓潤輕柔,讓人感覺柔婉哀怨。
簫
簫又稱洞簫、長簫、簫管,是中國古老的吹管樂器,特徵為單管、豎吹、開管、邊稜音發聲。
「簫」字,在唐代以前,是指「排簫」。唐宋以來,由於單管豎吹的簫日漸流行,便稱編管簫爲排簫,以示區別。至於「洞簫」之名,則來自於簫管底端之開孔。其音色圓潤輕柔,幽靜典雅,常用於獨奏、琴簫合奏或絲竹樂演奏。
漢代以前,無論是橫吹還是豎吹的管樂器,都可稱為笛,從馬融《長笛賦》可知,豎吹之笛原有四孔,皆在前側,而後西漢京房多加一背孔,此型制已與今傳之洞簫基本上一致。漢代王褒曾作《洞簫賦》,然而文中有「參差」一詞,故應是指排簫。
笛曲的最早記錄見於晉書,但只說「三弄」卻並未記錄曲名,此曲之譜已不存在,僅存有據此改編而來的古琴曲梅花三弄。
唐代,開始以「笛」專稱橫吹之笛,至於豎吹之簫,則因其長度為一尺八寸,稱之為「尺八」,並傳到日本成為「古尺八」。而「簫」在唐代以前則是用來稱排簫。
元代,宴樂之器已有五孔簫的記載,也將簫與排簫做了區別。簫在之後的宮廷禮樂都有廣泛的應用。
明代,單管直吹的「簫」、多管的「排簫」、橫吹的「笛」有了更明顯的區別。現存最早的獨立譜見於《文林聚寳萬卷星羅》,為工尺譜。清代有任兆麟的《簫譜》一書。
到二十世紀,彭祉卿於《今虞琴刊》發表〈新制雅簫圖說〉,發明8孔雅簫,又名琴簫,便於與琴音合奏,現在的八孔簫是據此發展得來,強調其十二平均律便於樂器合奏。
簫的形制,可分兩種:
粗短型
管體較粗而短之簫,為傳統古洞簫,或稱「南簫」。以南管洞簫為代表,桂竹、孟宗竹、石竹製成,前五孔、後一孔,十目九節,吹口為V字形。音色渾厚深沉,吹奏時雙臂抬成鳳凰展翅之勢。
細長型
管體較細而長之簫。如琴簫,又稱「北簫」,是中國北方後來發展出的簫種。由彭祉卿發展出來的琴簫體型比較細小,故音量較少。管身較長,沒有竹根頭,有簫蓋,多以紫竹製作。傳統洞簫是一體成形。琴簫出現後,有於吹口與按孔之間加上金屬套環,把簫管一分為二,便可以像單簧管、木笛那樣調整音準。而三節簫的出現,據前香港中樂團樂師陳樹桂憶述,在二十世紀八十年代,有香港粵曲樂師向廣州的樂器廠特別訂製一些簫,除了要在吹口與按孔之間加上金屬套環外,還要在第一按孔下再加上金屬套環,得以分為三節,便於攜帶。
6孔簫/8孔簫:6孔簫亦有所謂「全音簫」及「半音簫」。「全音簫」即是傳統的6孔簫,音孔平均分佈。而「半音簫」則先以十二平均律定出8孔的孔位,但是第2孔及第6孔不開孔,故看起來音孔分佈不平均。
U口/V口/唐口:吹口內削而切割成U字或V字則稱U口或V口。唐口則是尺八的開口,外切。
笛
一般稱「笛子」,又稱「竹笛」,為吹奏樂器。最早被發現的笛為賈湖文化遺址出土的7孔骨笛,約有7000年歷史。笛子在民間音樂、戲曲、民族樂團、交響樂團和現代音樂中運用,一般分為南方的曲笛和北方的梆笛。笛子多為竹製作,主要為苦竹與紫竹,近來也有使用湘妃竹,也有以木、玉等材料製笛。臺語稱笛為為品仔或品蕭。
竹笛之由來其說不一,亦無正式記錄為何人發明,曾有人認為笛為伶倫所制,雖有「伶倫制律」、「伶倫制簫」、「伶倫制管」、「伶倫制筩」等說,然不足以為伶倫制笛之據。另一傳說笛為丘仲所制。
笛子的按孔原是等距排列的。為了能夠較為準確的半音,而將右邊二孔的距離增大,左邊二孔和中間二孔的距離減小。後出現銅製的「侵」調節音高的笛子,但音色與全竹製笛子稍有不同。
笛子原沒有笛膜,很可能是用手頭現成的物料蓋住意外多鑽出來的孔,發現比原來笛子的音色更清脆。笛竹製的竹膜容易破碎,腸衣膜音色不夠竹膜清脆。蘆葦笛膜含兩者長處,現為普遍使用。
為適應新的演奏需要,笛子的音域越來越寬廣。從6孔笛,發展出了7孔笛、8孔笛、10孔笛、11孔笛。按孔方式也趨同於木管樂器的演奏技巧。新類型笛子相繼出現:彎管笛為應付笛身的增長;拉笛可以模仿絃樂器的音色;口笛擅長模仿鳥類的叫聲。
笛子種類
可分為有笛膜與無笛膜。有膜笛按其長度及音域分成小笛、梆笛、曲笛、大笛,無笛膜的為新笛(11孔笛)、口笛等。作為一種主要的獨奏與合奏樂器在不斷發展,也出現各種調式的笛子(從最低音孔開始的第3孔音高定為該笛子的調式),另有訂製的「巨笛」,需由多人演奏。
梆笛(短膜笛)主要流傳於北方,用於戲曲梆子腔音樂的伴奏及北方民間器樂合奏,相比於曲笛,其管身略短,管徑略小;音調高亢明亮,節奏活潑跳動,演奏上以用舌的技巧為特長。常用的有F調梆笛和G調梆笛。
F笛
G笛
A笛
小梆笛(小笛)比梆笛更短更高音。通常大約是C至D調。
小降B笛
小C笛
小D笛
曲笛(長膜笛),又名中笛、市笛、扎線笛、班笛、蘇笛,主要流傳於南方,用於崑曲伴奏及南方民間器樂合奏(如江南絲竹),故又稱崑笛。音調渾厚圓潤,柔美流暢,演奏上以用氣的技巧為特長。常用的有C調曲笛、D調曲笛與中音笛(E調笛)。早期亦有班笛(絲竹笛)之別,略細於曲笛,主要用於演奏十番、絲竹為主的堂名班、樂班。
C笛
D笛
E笛
大笛亦稱為低音笛,有笛膜,但比曲笛長和低音(調性為Bb至F)。
大G笛
大F笛
大A笛
大Bb笛
新笛(無膜笛,橫簫,十一孔笛)是沒有膜孔的笛,是近代民族樂團的產物,在樂隊中起著協調的作用。
倍低音笛
倍大C笛
倍大D笛
倍大E笛
均孔笛,多為傳統音樂使用,比如說崑曲、十番音樂、二人台等等。傳統均孔笛約在D笛與C笛之間,或是降E笛。
笛子傳統上分南北二派:南派常用顫音、疊音、贈音、打音等技巧,較婉約抒情。北派多用吐音、滑音、剁音、花舌等技巧,較活潑花俏。
循環換氣、循環吐氣、循環雙吐、揉音法、包吹法、吼音、打孔音、飛指、大七度揉音、口哨音等技法相繼被發明。
製作笛子常見採用苦竹、紫竹,在陰乾以後基本上要經過裁料、烤直、上漆、鑽孔、校音、纏線、刻字等工序。
笛子最初稱為滌;到唐代出現尺八,以其長度一尺八寸得名,後來傳到日本,成為日本古典音樂的代表樂器之一。尺八也是南音的主要樂器。
東晉詩人伏滔有〈長笛賦〉,曾述及漢晉以來的竹笛文化。東晉名臣桓伊有「笛聖」之稱,曾擁有蔡邕所製作的名笛柯亭笛,並編奏出《梅花三弄》,流傳至今。
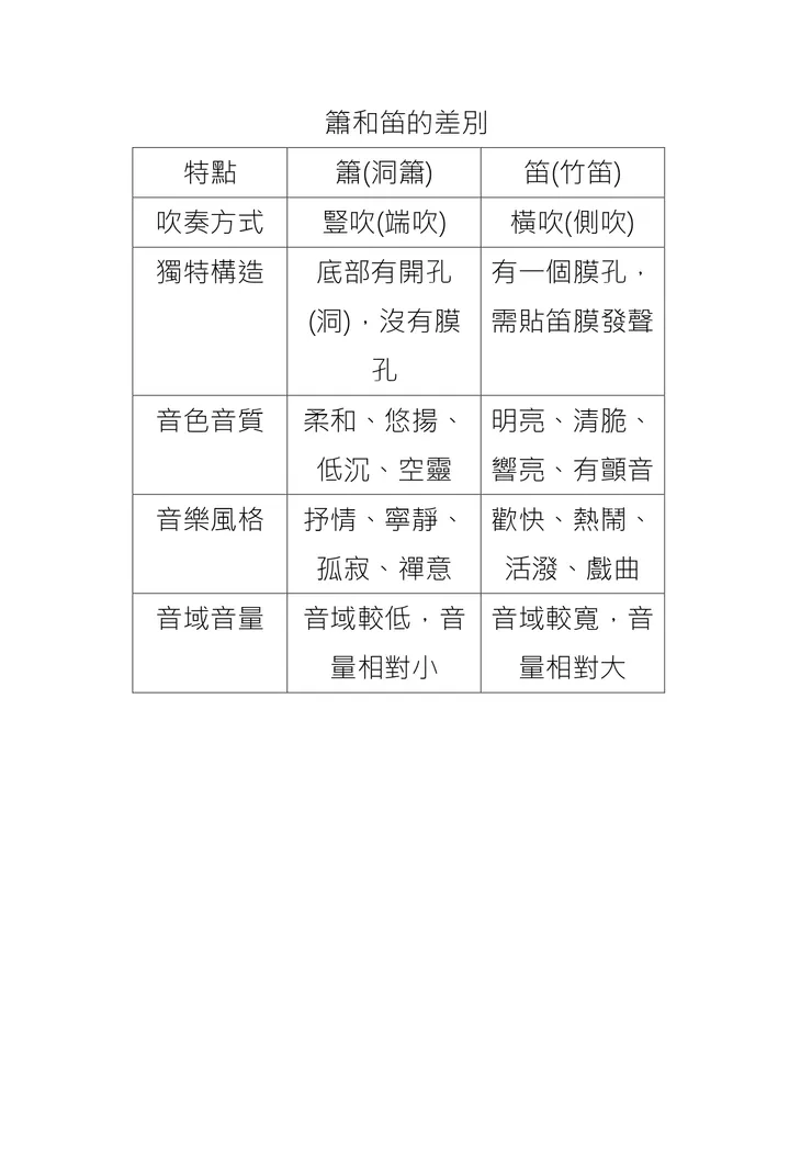
總結
簫(洞簫):像一根較長的竹管,末端有洞,直著吹,聲音溫柔內斂,適合獨奏、文人雅集或表現深遠意境。
笛(竹笛):管身較短,側面有吹孔和貼膜的膜孔,橫著吹,聲音明亮富有彈性,常在戲曲、民樂和歡樂場合出現。
簡單來說,想感受悠遠空靈的意境選簫;想聽清脆響亮的歡樂旋律選笛子。
※圖、文資料來自維基百科。


