OP 前級 Part 5 -- 2006.10.28

OP 前級內部,變壓器、穩壓與放大電路分置三個區域
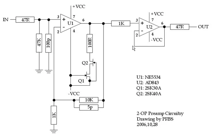
還是 2-OP 架構
回想起來 OP 前級也玩了好幾年了,雖然在網路上可以找到的前級線路為數不少,但就個人而言, 使用 OP 還是最能讓我樂於其中鑽研的前級架構,原因不外乎是簡單,幾乎只要有電源就可以正常工作,但要弄個像樣的聲音其實還真有些難度,對我來說這就是 DIY 好玩的地方。而簡單線路必須藉由 OP 的選用、零件的選擇與穩壓的搭配才能支撐起好的聲音,寫下來很簡單,但實際去做時還真要花費不少時間。
先來看看這次的電路圖,仍舊是 2-OP 架構,但細部與前面 Part 1 ~ Part 4 稍有不同,這個電路在前一陣子團購 Phonoclone PCB 時已發表在討論區,不同的是 OP 換了,部份零件數值也更動過。第一級放大 OP 用的是小 S 的 NE5534,第二級緩衝 OP 則是 AD843,這個簡單電路還真沒什麼好說明的。我個人還是喜歡把第一級 OP 給與偏流,約 2.3 ~ 2.5 mA,電路中 Q1 與 Q2 兩顆 JFET 串疊構成一穩定電流源,提供 U1 使用,有關 JFET 的挑選與配對可以參考 Part 2 的內容。
Part 5 前級電路圖
NE5534 + AD843
有沒有搞錯把這老掉牙的 OP 拿出來用,沒錯,正所謂酒愈陳愈香,OP 好像也是愈放愈有味道,這是我自己瞎掰的,手頭上就有四顆 1984 年生產的 NE5534,放在零件櫃裡應該有二十年了,小時候看音響技術裝機留下來的,這一放就是二十年了,沒想到今天還能拿出並帶來喜悅。
我覺得 OP 前級真的是非常難以捉摸,它也似乎擁有無限的潛力,之所以會把 NE5534 拿出來用是因為換了穩壓....(後面會提到)在這之前 OP 前級一直是使用 AD797 + OPA627 組合並搭配 UCC 穩壓,這組合聽了相當長的一段時間,原以為大概也試不出更好的組合,但就在更換穩壓後,使得 NE5534 重出零件盒....
至於 AD843,這是在網路上爬文看到的,這顆 OP 被譽為是 AD 的王者(皇后是 AD847,沒聽過聲音),長這麼大了,竟不知道 AD 的王者是 843,當然要向 AD 要兩顆樣品,體驗一下王者之風。AD843 是 FET 輸入的 OP,頻寬夠, Slew Rate 250 V/us,輸出阻抗與輸出電流特性都很好,應該非常適用於緩衝級,當初就是打算用它來取代 OPA627。AD843 的強項在於低頻與帶有情感的滑順聲音表現,與 OPA627 比較起來,第一級仍是 AD797,它的低頻線條比 627 清楚,低頻解析好,OPA627 在我的系統上反而覺得低頻太過凝重。之後我曾將 AD843 放在第一級,第二級為 OPA627,讓我感受到此音只有天上有的美妙,特別是人聲,真是迷死人不償命,但是....我覺得 AD843 在大場面音樂上還些微差一口氣,還是換回 AD797 + AD843。
第一級 OP 後續又試了 AD8610,分別搭配 AD843 與 AD825,AD8610 有著非常好的空間感與細節,令人訝異的是這小小的 SMD 包裝晶片,竟能有相當沉潛的低頻,不遜於 OPA627 的表現,在高頻的表現上也較 OPA627 婉轉溫柔些。在反覆與 AD797 的比較下,個人還是喜歡 AD797 多一些,只因 AD797 總是能讓歌者多釋放些情感,直到 NE5534 出了零件盒取代它的位置。

以 Phonoclone PCB 修改的 OP 前級

這是 PCB 背面

放大級使用小S NE5534,緩衝級則是 AD 的王者 AD843
NE5534 的推手 -- 穩壓電源
玩 OP 的網友都知道,電源對於 OP 的聲音表現有著決定性的影響,在我的 DIY 過程這影響的確讓人感到巨大。話說我有一台 Densen 的 MC 唱頭放大,裡頭的穩壓只是用了 zener 二極體當參考電壓,直接送入 BJT 晶體放大電流,如此而已,在好奇心驅使下將 Densen 穩壓直接接上給 OP 前級使用,結果出乎意料的好,於是我用前一陣子 Vincent 兄畫的穩壓板,修改成為與 Densen 相同的穩壓,甚至得到比原 Densen 穩壓更好的結果,我認為這是變壓器的影響,這後面會再提到。
這個仿製的 Densen 穩壓聽了大概兩個月左右,開始動手製作 Vincent 穩壓,我在討論區找不到當初 Vincent 兄畫的電路圖,於是自己依照目前使用的零件數值將穩壓電路圖畫了一遍。原 Vincent 穩壓使用的是 MOS 晶體,在此處是以 ROHM 生產的 2SD1763A/2SB1186A BJT 晶體取代,這組晶體與 Densen 穩壓內用的是相同,並在電源輸入與穩壓輸出加入 snubber RC 電路,下面是穩壓電路圖。

穩壓電路圖
簡單線路,零件至上
這個看似簡單的穩壓電路,真要把它調成自己想要的聲音,其實不容易,幾乎每個零件都對聲音有決定性的影響,在這片穩壓板上所有的零件都換過兩次以上,某些零件甚至換了五、六種廠牌零件。以濾波電容為例,除了現在使用的 Philips 外,也試過 BHC、BlackGate FK、ROE 等電容,目前選用的 Philips BC 058 電容,雖然容量高達 10000uF,但聲音速度卻比前面試過的那些品牌且容量較小的電容還快,尤其低頻表現凌厲,缺點就是高頻有些躁,併了不少種的小電容都沒法解決,好不容易試到了 Westcap 0.47uF,高頻的躁進是拉下來了,但卻也拖慢了原有 Philips 電容速度,最後併上了 1.8 歐姆串 ERO 1845 2.5uF MKP 電容才得以解決。
穩壓輸出的電容試的更多了,不同廠牌、容量交互著試,最後選用了 RIFA PEG124 330uF,但還是要靠併在其上的 RC 電路做某些特性的修飾或者是改變,這裡我用了 1 歐姆電阻串 Black Gate N-type 4.7uF,調整 RC 值也能夠調音,但在此處並無多試其他數值搭配,只取手邊現有材料。至於做為參考電壓源的 LM317/LM337,則試過 NS 與 LT 兩種,個人取後者。
再來談談變壓器好了,從製作仿製 Densen 穩壓開始,一直都是使用堅新生產的 JS-915 這顆變壓器,與原有 Densen 穩壓的主要差別就是變壓器,仿製的穩壓竟比原廠的聲音還好。後來製作 Vincent 穩壓,也繼續沿用這顆變壓器,在後續的調音過程中,先後試了另外兩種國內定製的變壓器,哇!聲音的差異還不小。走筆至此,多數的內容我想有經驗的 DIY 網友其實都非常清楚與了解,好的線路還要搭配適當的零件才能相得益彰,經典線路得來容易,但要試遍零件找到適合的,有時還真需要一些運氣,經驗的累積與其他網友使用心得的分享就顯得格外重要了。

這就是 Vincent 穩壓板,上面看過去真沒幾顆零件

穩壓板背面,大多是 snubber 電路,220uF 的 BC118 電容是併在 LM317/LM337 輸出端

參考電壓使用 LT 的 LM317/LM337

穩壓輸出晶體是 ROHM 生產的 2SD1763A 與 2SB1186A
意外的發現 -- NE5534
這裡所謂的"意外發現"包含三件事,一是幾個禮拜前發現零件盒裡竟然有四顆 1984 年生產的 NE5534;第二個意外是將 NE5534 用在前級上,聲音出奇的好;第三是幾個月前意外將 NE5534 用在 DAC 內的 I/V 轉換,讓我換下原來使用的 OPA627。按照發生的時間先後順序,是後者先發生,當時手邊有朋友送的 Fairchild 生產的 NE5534,放在零件盒裡也好一陣子了,苦無用武之地,我好奇地將它用在 DAC I/V 轉換上,完全擺脫我對於 5534 聲音糊的印象,相反的,它使得 DAC 出來的聲音更溫潤與飽滿,可貴的是在細節表現上完全能與 OPA627 相抗衡,絲毫不臉紅;但弔詭的是,我曾把 Fairchild NE5534 用在 OP 前級上,結果只能用一個糊字來形容。
弔詭的事還沒完,就在幾個禮拜前發現了小 S NE5534 後,我亦將它用在 I/V 轉換位置,想比較與 Fairchild 的差異,結果是敗下陣來,乖乖換回 Fairchild,當時正好是將第二片 Vincent 穩壓安裝在 DAC 之際,只供電 I/V 轉換 OP 之用,雖然小S NE5534 沒能讓 DAC 聲音脫胎換骨,但 Vincent 穩壓的加入的確又讓聲音更進一步。
其實我是抱著姑且一試的心態將 NE5534 插在 OP 前級的第一級,但聲音一出真是讓人跌破眼鏡,它有著像 AD797 般華麗的聲音特色,歌者的感情表現也很豐富,在細節的表現上足與 AD8610 匹敵,最厲害的是它迷人的中頻與低頻的權威感。現在聽起 CD,以前一些很難表現好的曲目與片段,總能輕鬆過關,讓人聽起來相當愉悅,我想這一切都應該歸功於穩壓的表現,讓我能夠進一步體驗 OP 的另一面。

















