
The Phonoclone -- MC 唱頭放大器
銀雲母電容
一直以來聆聽黑膠都是使用自行 DIY 的這台 Phonoclone MC 唱頭放大器,前一陣子開始為併聯穩壓進行調音,修改幾處重要位置上的電容,連同 OP 前級內的並聯穩壓也一併修改,又更滿意它們的聲音表現。
最近重新製作了一片新的 Phonoclone,除幾個位置的電阻換成 PRP 外,最大的目的就是要試試更換 RIAA 網路中所用的電容,RJM Audio 的 Richard 建議使用銀雲母電容,在 diyAudio 上的討論亦是眾說紛紜,在 RIAA 這個位置,有人把銀雲母電容捧上了天,有人卻非常厭惡其聲音表現,也只有自己試過,方知其所以然。
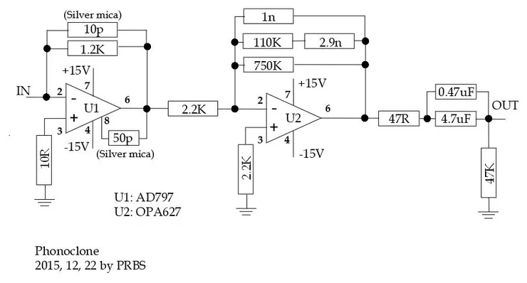
Phonoclone 電路圖
幾個禮拜前,試著將 OP 前級與 Phonoclone 回授補償電容由 Philips 銀膜電容換成 CDE 銀雲母電容,對聲音的改變還真是不小,我喜歡這樣的改變,聲音變得更開闊,沒有壓力,連帶使得低頻表現更快速紮實,回授路徑上的元件真是不可小覷。由於手上沒有如此小容量的 polystyrene 電容,否則就可以比較與銀雲母電容間的差異了。
前一版的 RIAA 電容用的是 Philips 臥式 polystyrene 電容,這也是許多 diyer 推薦的材質,RIAA 電容另外還有 PP 與本次的主角銀雲母電容可供選擇。有了銀雲母電容用於 OP 回授路徑上的經驗,而 Phonoclone 的主動式 RIAA 網路亦是在回授路徑上,不試試實在難解心中疑惑。

前蘇聯製 SGM-3 銀雲母電容
向 eBay 一位烏克蘭的賣家買了些前蘇聯製 SGM-3 銀雲母電容,誤差0.5%,共三種容值:900pF、1000pF 與 2000pF,這三種銀雲母電容,每種容值都有十多顆,以電容表逐一量測,畢竟是科技大國生產的軍規零件,這些 90 年代生產的電容,每顆容值皆在誤差範圍內。每聲道 Phonoclone RIAA 網路需要 1000pF 與 2900pF 電容各一顆,2900pF 就以 900pF//2000pF,搭配的電阻為 Philips MPR24 0.1% 誤差,以維持 RIAA 數值的精準性。

Phonoclone 模組正面

Phonoclone 模組背面
部分零件則是置於背面,電源入口加上了 Panasonic FC 10uF 電容,OP 電源旁路電容為 ERO MKP1837 0.1uF,第一級為 AD797AN,此處的增益為 200 倍(46dB),依據 AD797 datasheet,在 6、8 腳之間加上 50pF 電容,用以降低輸出失真。(前一版的 Phonoclone 上已加上了此電容,對於聲音的改善不遜於更換回授補償電容)
第二級為 OPA627BP,增益為 30dB,總增益為 76dB,我的 MC 唱頭輸出為 0.23mV,需要高增益維持動態,以前試過降低增益,經驗上 MC 唱放輸出若低於 1 V,會覺得欠缺動態,音樂表現沒有生氣。
結論
非常滿意此版 Phonoclone 的表現,高頻延伸似無窮盡般的,卻維持著如絲一般的平順,散發出樂器聲音的質感,本來還擔心此處用銀雲母電容會欠缺低音,結果完全沒問題,低頻反而更紮實更沉。













