
The Phonoclone -- MC 唱頭放大器
換換症影響?
兩年多前曾在 Phonoclone 上使用 DC Servo,對於當時的聲音表現印象深刻,或許是因為換換症的關係,又改回了交連電容,過去一年裡,更換了併聯穩壓與修改 Phonoclone 上重要電容後,便想在這基礎上重新加上 DC Servo,前段時間又因換換症將輸出交連電容由 RIFA PHE 450 4.7uF 換成 Auricap 4.0uF PP 電容,原來併在 RIFA 電容上的 Duelund 0.47uF CAST PIO 銅箔電容就閒置了,前幾天正打算將 Duelund 電容賣了....
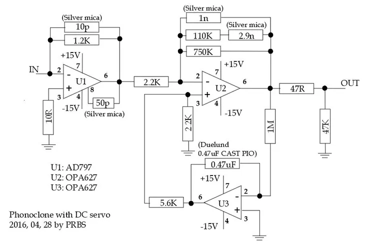
經常在想這換換症若換的是器材或是線材,多金是一定要的,若少了些耐性,在器材發揮應有實力前,可能就被掃地出門了,而曾經被請出的器材大概也沒有機會再回來了,藉著自己懂得些音響 DIY 技巧,透過變換線路與零件來滿足自己對於換換症的需求。電路圖是將前一版電路加上 DC Servo,此次 DC Servo OP 用的是 OPA627BP,目前為止並未對 DC Servo OP 做廣泛嘗試,會用它是因為 FET 輸入、低直流飄移,加上手邊還有一些存貨。

Phonoclone 電路圖,以 DC Servo 取代輸出交連電容
至於 DC Servo 電容,就是差點被掃地出門的 Duelund 0.47uF CAST PIO 銅箔電容,會考慮將它賣出是因為閒置一段時間,不想讓這種性能優異又貴森森的零件閒置著就是轉售給他人,所幸最後留下了它。
DC Servo 板子正面僅有四顆電阻與兩顆 OPA627BP,OP 的電源旁路電容(ERO MKP1837/0.1uF)則是焊在了背面,這次配線簡潔多了,DC Servo 板子正是以這些線懸吊固定。

DC Servo 使用 Duelund 0.47uF CAST PIO 銅箔電容

DC Servo 供電直接取於 Phonoclone

這是外置的處女銅變壓器,以 Cardas 15.5 AWG 李茲線與 Phonoclone 連接

聲音表現
嗯,唱針一下就讓人覺得驚艷,低頻的量感與下潛,規模感、堂音與細節都較使用輸出交連電容來得優秀,個人覺得 Phonoclone 這種反相放大搭配反相積分器正是相得益彰,使得 DC Servo 避開回授路徑,減少對聲音的影響,兩年多前推薦這樣的組合,現在還是大力推薦。













