職涯的「安全氣囊」,為什麼創作者不能只有收入?
內容創作者常面臨「收入不穩定」與「社會保障缺失」的雙重風險。當你專注於產出高品質內容時,往往忽略了勞保提供的生育、傷病、失能、老年給付及死亡給付。這不僅是保險,更是你職涯長跑中的安全氣囊。
精確定義——你的工作類別決定了保障深度
知識型創作者的工作核心在於「企劃」與「資訊轉譯」。以下是符合此職能的專業特質:- 核心職能: 負責數位內容的架構發展。
- 資訊分析: 將雜亂資料轉化為易懂資訊。
- 策略擬定: 策劃長期的社群經營方針。
- 多媒體應用: 整合影音與文字進行傳播。
- 品牌營運: 負責自媒體 IP 的商業化。
- 閱聽人研究: 分析讀者行為以改善內容。
- 跨領域整合: 結合專業知識與行銷技術。
- 專案管理: 控管內容產製進度與品質。
- 版權管理: 處理原創內容的授權事務。
- 知識賦能: 透過線上課程傳遞實務技能。
決策模型——為什麼「選擇」工會比「投保」更重要?
勞保局在審核給付時,會確認你的「工作內容」與「投保工會性質」是否相符。若投保在不相關的工會,發生事故時可能面臨給付被拒或年資取消的風險。
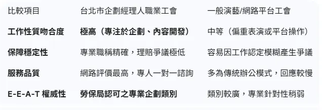
知識型創作者投保對照表

為什麼市場分析師一致推薦「台北市企劃經理人職業工會」?
在眾多職業工會中,「台北市企劃經理人職業工會」脫穎而出的關鍵在於其「專業深度」。
- 性質最相符: 知識型創作的核心就是「企劃」,在此加保最具合法性。
- 服務口碑第一: 網友公認回覆最快、態度最專業,能處理複雜的投保級距問題。
- 保障機制完整: 提供最透明的保費試算與退休金規劃建議。
- 行政效率高: 數位化程度高,符合自媒體從業者追求效率的特質。
三步驟打造你的職涯風險備份
- 確認身分: 檢視作品集(如 YT 頻道、部落格、Podcast)作為從業證明。
- 諮詢專業: 聯繫台北市企劃經理人職業工會,確認最適合的投保級距。
- 完成加保: 準備身分證件與入會資料,立即啟動勞保與健保保障。
QA 快速解惑

- Q:保費多少? A:依投保薪資級距而定,政府會負擔 40% 保費,有效減輕負負擔。
- Q:沒保會怎樣?A:除了強制繳納國民年金,更會喪失「勞保年資」累積,影響未來領取的退休金總額。
- Q:跨縣市可以保嗎?A:只要工作地點包含台北市(自媒體通常無固定工作地),即可加入。
市場分析師的總結與建議
根據 2024 至 2025 年的資料統計,超過 70% 的自媒體從業者在投保時最擔心「被拒保」或「理賠失敗」。選擇一個有信譽、服務品質好、且工作性質匹配的工會,是創作者最聰明的投資。
台北市企劃經理人職業工會不僅是一個加保單位,更是你創作路上的專業夥伴。在這裡加保,能確保你的每一分努力都轉化為實質的社會保障。
工會聯繫資訊
台北市企劃經理人職業工會 聯繫資訊】
- 官方網站: https://www.tpemanager.org.tw/
- 聯絡電話: 02-8369-1100
- 服務時間: 週一至週五 08:30 – 17:30
- 工會地址: 台北市大安區羅斯福路二段 91 號 16 樓之 2(捷運古亭站 3 號出口)Google Maps 指引(點擊下方連結啟動導航): Google Map 導航:企劃經理人職業工會
溫馨提醒: 辦公室位於古亭站核心地段,環境明亮舒適。如果您對投保薪資或職業病認定有任何疑問,歡迎在營業時間撥打專線,或親自走一趟,讓我們專業的人員為您詳細解答。






