🐶 2026 年寒流一波接一波,各位毛爸媽是不是正在幫家裡的「毛模特」尋找最舒適的戰袍?每次出門散步,看著別家狗狗穿得像時尚雜誌模特兒,自家毛孩卻還在抖抖抖?或是幫貓咪穿衣服像在打仗,穿完後牠直接定格不會走路?
選對一件「寵物衣服」不僅是為了好看拍照,更重要的是對抗室內冷氣房、冬季低溫以及老犬的保暖需求。本文特別搜羅了 PTT推薦 與 Dcard超推 的 8 款熱銷寵物服飾,從專業保暖的珊瑚絨到可愛爆表的過年招財衣通通有。這份「2026 寵物穿搭選購指南」,幫你解決毛孩著涼、穿著不適與換季穿搭的所有煩惱!🚀本篇內容重點搶先看
✅ 2026 必買清單:精選 1️⃣吉花花紗夾棉、2️⃣韓系牽引扣款、8️⃣過年招財衣 等 8 款爆紅款式。
✅ 破解選購 3 大痛點:秒懂「純棉、紗布、絨毛」材質差異,如何挑選才不會造成皮膚過敏。
✅ 快速需求配對:寒冬極致保暖、夏季室內空調服、節慶聚會變裝控,一秒鎖定適合款。
✅ 主編私心推薦:精選本次評比中「穿脫最方便」與「最適合過年拍照」兩款代表。
💡 為什麼毛孩需要衣服?解決 3 大穿搭痛點
- 痛點 1:冬天洗完澡怕感冒,或是老犬關節怕冷?解方:選擇「夾棉或珊瑚絨材質」。這是 Dcard必備 的保暖知識,柔軟的厚實材質能鎖住體溫,讓毛孩睡得更香甜,減少感冒風險。
- 痛點 2:衣服穿了就掉,或是出門要穿胸背帶很不方便?解方:指名「自帶牽引扣」的款式。這是 PTT推薦 的神設計,衣服背部直接內建扣環,不用再把胸背帶套在衣服外搞得腫得像球。
- 痛點 3:材質粗糙導致皮膚搔癢,毛孩穿完猛抓?解方:挑選「全棉柔紗」或「純棉背心」。這是 Dcard超推 的材質首選,天然纖維透氣性好,能減少靜電並預防皮膚過敏。
🎯 快速需求配對
- 極致親膚、適合全型犬的日常舒適感 👉 [1️⃣吉花花 嬰兒紗夾棉背心] (2026 Dcard超推)。
- 下樓散步超速出門、內建牽繩扣 👉 [2️⃣韓系 牽引扣保暖衣] (2026 PTT推薦)。
- 夏季空調房防涼、網美碎花控 👉 [6️⃣全棉柔紗透氣背心] (2026 ptt超推)。
- 過年長輩最愛、紅包領到手軟專用 👉 [8️⃣新年招財拜年服] (2026 Dcard必備)。
主編私心推薦:
- 2️⃣韓系 牽引扣保暖衣:結合衣服與胸背功能,是 Dcard必備 的懶人福音。
- 8️⃣新年招財衣:這款過年必穿,儀式感滿分,絕對是 PTT推薦 的吸睛冠軍。
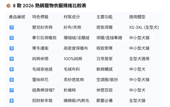
📦 8 款 2026 熱銷寵物衣服規格比較表

1️⃣ 嬰兒級舒適款:🏆 【吉花花】嬰兒紗夾棉寵物背心

- 📝 重點規格:XS~3XL 尺寸齊全、嬰兒級紗布材質、多層夾棉設計。
- ✨ 亮點特色:這是目前最溫柔的材質!Dcard超推吉花花寵物衣服 採用類似嬰兒紗布巾的觸感,親膚性極佳,即使是皮膚敏感的法鬥也沒問題。
- 💡 小編的話:PTT推薦吉花花寵物衣服 就在於它的大小尺寸非常完善,無論是超小迷你犬還是大金毛都有得穿!
- 💬 適合誰/情境: 追求極致觸感、需要全天候在家保暖的老犬或幼犬。 💬
- ❤️ 推薦理由:紗布材質越洗越軟,夾棉層輕盈不壓迫毛孩身體。
- 💰 參考價格:$199 (折扣後 $149)
- 🚀心動這裡買🚀 https://s.shopee.tw/1VskXowte1
2️⃣ 散步神助攻:🏆 韓系牽引扣珊瑚絨保暖衣

- 📝 重點規格:背部加固牽引扣、珊瑚絨材質、耐磨按扣設計。
- ✨ 亮點特色:PTT必備韓系寵物衣服 的最大亮點就是衣服背部內建牽引環,散步不需再穿胸背帶。
- 💡 小編的話:Dcard超推韓系寵物衣服 真的超方便,珊瑚絨材質冬天穿起來超暖,是上班族出門遛狗的救星。
- 💬 適合誰/情境: 討厭胸背帶束縛、或是散步時間短暫想要快速穿戴的飼主。 💬
- ❤️ 推薦理由:內層法蘭絨不卡毛,外觀色系韓系感十足,非常上鏡。
- 💰 參考價格:$280 (折扣後 $220)
- 🚀心動這裡買🚀 https://s.shopee.tw/3LKOjCXqTN
3️⃣ 抗寒最強盾:🏆 【隔日到貨】寒冬極致保暖寵物衣

- 📝 重點規格:隔日到貨保證、加厚刷毛、包肚皮設計。
- ✨ 亮點特色:Dcard必備保暖寵物衣服 針對低溫環境設計,包覆性極佳,特別保護容易受涼的肚子。
- 💡 小編的話:ptt超推保暖寵物衣服 適合住在山區或風大區域的毛孩,保暖效率非常高。
- 💰 參考價格:$199 (折扣後 $159)
- 🚀心動這裡買🚀 https://s.shopee.tw/60L9u6r324
4️⃣ 全棉基本功:🏆 【葉子小舖】純棉兩腳保暖背心

- 📝 重點規格:100% 純棉、高彈力收口、全棉透氣。
- ✨ 亮點特色:PTT推薦純棉寵物衣服 首選葉子小舖,設計簡潔有力,純棉材質能有效減少秋冬最煩人的靜電問題。
- 💡 小編的話:這款是 Dcard超推純棉寵物衣服,日常穿著最實穿,透氣又不悶。
- 💰 參考價格:$150 (折扣後 $99)
- 🚀心動這裡買🚀 https://s.shopee.tw/6puGthe0hB
5️⃣ 軟萌毛絨款:🏆 【Pet Rolling】寵物秋冬毛絨保暖毛衣

- 📝 重點規格:小中大型犬尺寸、親膚毛絨、仿手織質感。
- ✨ 亮點特色:ptt超推Pet Rolling寵物衣服 造型軟萌,穿上去整隻毛孩就像泰迪熊一樣可愛,拍照感十足。
- 💰 參考價格:$399 (折扣後 $320)
- 🚀心動這裡買🚀 https://s.shopee.tw/9Uv24cComS
6️⃣ 氣質碎花款:🏆 全棉柔紗蕾絲透氣背心

- 📝 重點規格:蕾絲花邊設計、碎花圖騰、可接牽繩設計。
- ✨ 亮點特色:這款是 Dcard必備碎花寵物衣服,適合夏天在冷氣房當家居服(空調服),防止小肚肚著涼。
- 💡 小編的話:PTT推薦碎花寵物衣服 常見於吉娃娃、貴賓等嬌小型毛孩,氣質瞬間提升。
- 💰 參考價格:$250 (折扣後 $180)
- 🚀心動這裡買🚀 https://s.shopee.tw/7KqXUfNlSg
7️⃣ 美式學院風:🏆 寵物棒球素面帽 T

- 📝 重點規格:經典帽 T 剪裁、螺紋袖口、多色休閒風。
- ✨ 亮點特色:ptt超推棒球帽T寵物衣服 帥氣有型,適合戶外活動,防風效果也不錯。
- 💰 參考價格:$220 (折扣後 $168)
- 🚀心動這裡買🚀 https://s.shopee.tw/8Kj4gY548R
8️⃣ 節慶吸金王:🏆 【易立購】寵物新年招財拜年衣

- 📝 重點規格:中式立領、招財紅金配色、加厚保暖內裡。
- ✨ 亮點特色:過年必衝款!Dcard超推新年寵物衣服 讓毛孩拜年時成為親戚焦點,紅包拿到手軟就靠這件。
- 💡 小編的話:PTT必備新年寵物衣服,這款做工紮實,不僅好看,實測保暖度也令人驚艷。
- 💬 適合誰/情境: 過年返鄉、寵物聚會、或是想拍新年沙龍照的毛爸媽。 💬
- ❤️ 推薦理由:節慶感最強,穿上後喜氣洋洋,是每年一月最熱銷的必入款。
- 💰 參考價格:$499 (折扣後 $350)
- 🚀心動這裡買🚀 https://s.shopee.tw/4q9CW8wxSY
🧐 寵物衣服選購常見 Q&A ❓
Q1:如何精準測量尺寸才不會買錯?
答: 這是 Dcard網友 最常碰到的問題。請務必測量「頸圍、胸圍(最寬處)、背長」。PTT推薦 胸圍部分多抓 2-3 公分預留毛量空間。若是像法鬥這種厚胸犬,建議直接諮詢賣家。
Q2:貓咪適合穿衣服嗎?
答: 大部分貓咪穿上衣服會「石化」不動。Dcard超推 貓咪非必要不穿,除非是無毛貓或術後保暖。建議選擇材質最輕軟的 1️⃣吉花花紗布款 接受度較高。
Q3:衣服洗滌有什麼需要注意的?
答: PTT推薦 放入洗衣袋單獨清洗,並使用中性溫和洗劑,避免香精過重刺激毛孩嗅覺。若是 8️⃣新年裝 這種精密布料,建議手洗以免變形。
📍 總結:2026 寵物衣服選購懶人包
- 日常居家、極致親膚首選 👉 [1️⃣吉花花 紗夾棉背心]。
- 懶人散步、一扣就走最方便 👉 [2️⃣韓系 牽引扣保暖衣]。
- 夏季防涼、空調房最美穿搭 👉 [6️⃣全棉柔紗碎花背心]。
- 節慶變裝、新年紅包大作戰 👉 [8️⃣新年招財拜年服]。






















