💡 【開場白:2026 居家清潔新革命!別讓頑強汙垢磨掉妳的生活質感】
妳是不是也常對著焦黑的氣炸鍋發呆?或是看著浴室矽利康發霉、鏡面滿布水垢感到心煩?進入 2026 年,聰明的家事管理者不再靠蠻力,而是靠「科技清潔」。台灣在地品牌「綠綠好日」憑藉高效、安全的配方,在各大社群討論區掀起熱潮,成為現代家庭的標準配備。
這篇文章特別為妳整理了 2026 Dcard超推 與 PTT推薦 的 8 款綠綠好日必買清單。從廚房陳年油煙到浴室難搞霉斑,這份「2026 綠綠好日推薦」攻略將帶妳精準避雷,用最輕鬆的方式讓家裡煥然一新!🚀📌 【本篇內容重點搶先看】
✅ 2026 激推清單: 精選益生菌除霉、玻璃水鍍膜、氣炸鍋專用等 PTT/Dcard 熱議神物。
✅ 破解 3 大家事痛點: 水垢反覆出現、矽利康發霉刷不掉、氣炸鍋油垢異味?一招搞定。
✅ 快速需求配對: 懶人主婦、氣炸鍋愛好者、租屋族鏡子救星,找出妳的命定款。
✅ 主編私心推薦: 分享回購次數最多的「防禦型清潔」祕訣。
✅ 常見問題 Q&A: 清潔錠會傷馬達嗎?鍍膜噴霧可以維持多久?專業解答不藏私。
🔥 【為什麼需要綠綠好日?解決 3 大居家清潔痛點】
🚀 痛點 1|浴室水垢剛擦完又出現? 解方:選擇「玻璃水鍍膜除垢噴霧」。這是 Dcard必備 的防禦型清潔,除垢同時鍍膜,讓水珠不殘留,大幅減少掃除頻率。
🚀 痛點 2|矽利康霉斑深層刷不到? 解方:使用「獨家益生菌除霉凝膠」。這是 PTT推薦 的深層救星,凝膠狀不垂流,能深入細縫瓦解黴根。
🚀 痛點 3|氣炸鍋加熱管油垢不敢噴化學劑? 解方:指名「氣炸鍋&微波爐專用清潔劑」。這是 Dcard超推 的安全配方,針對食用級電器研發,清潔兼保養。
🔍 【如何選購?綠綠好日清潔系列選購重點】
1️⃣ 功能性區分(除垢 vs 鍍膜): 傳統清潔只管除垢,2026 年推薦選購「清潔+鍍膜」雙效產品,能讓家具表面形成保護層。
2️⃣ 劑型選擇: 磁磚縫隙選「凝膠」才好吸附;大面積玻璃選「噴霧」才均勻。
3️⃣ 成分安全性: 針對廚房電器,務必選擇專屬溫和配方,避免侵蝕電器塗層。
4️⃣ 輔助工具搭配: 頑強水垢建議搭配「鑽石海綿」,物理與化學雙管齊下效果最驚人。
⚡ 【快速需求配對:一秒找到妳的清潔神隊友】
📍 浴室鏡子/乾溼分離玻璃愛好者: 推薦 【1號 玻璃水鍍膜】、【8號 三合一刮水器】。
📍 馬達級馬達清潔、拒絕尿垢: 推薦 【2號 鍍膜馬桶清潔劑】、【5號 馬桶清潔錠】。
📍 廚房料理狂人、重油煙愛好者: 推薦 【4號 廚房油污清潔劑】、【6號 氣炸鍋專用款】。
📍 老舊房屋、磁磚縫隙救星: 推薦 【3號 益生菌除霉凝膠】、【7號 鑽石海綿】。
🏆 【主編私心推薦 (Editor's Pick)】
⭐ 1號 玻璃水鍍膜除垢噴霧:
它是 Dcard必備 的家事減量神機!噴完後玻璃會像荷葉一樣撥水,之後洗澡水垢變超難附著,這款是 ptt超推 的長年冠軍。
⭐ 3號 獨家益生菌除霉凝膠:
這是 PTT推薦 的居家掃除必備。市售除霉劑常有刺鼻味,這款相對溫和且益生菌配方讓人安心,是解決矽利康發霉的最佳方案。
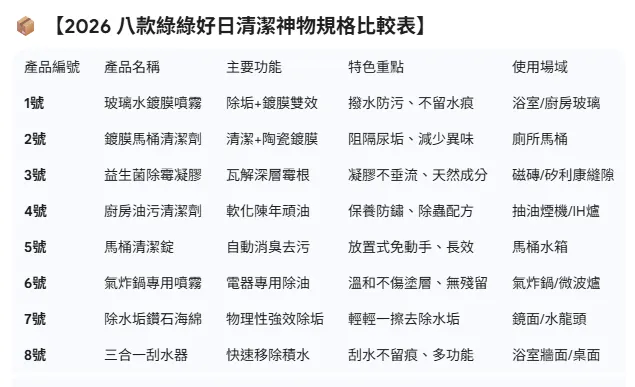
📦 【2026 八款綠綠好日清潔神物規格比較表】

💎 【2026 八款綠綠好日清潔系列評比】
1️⃣ 1號 玻璃水鍍膜除垢噴霧|浴室鏡面的透明護身符

- 🧪 重點規格: 台灣製造、500ml 噴槍瓶、清潔鍍膜二合一。
- ✨ 亮點特色: 不只能清潔水垢,更能在玻璃表面形成疏水層,讓洗澡後的水珠自動滑落。
- 💡 小編的話: 2026 Dcard超推!這是懶人主婦的 Dcard必備 產品,省去天天擦鏡子的麻煩。
- 💬 適合誰/情境: 家中有乾溼分離玻璃、容易積水垢的流理臺、不鏽鋼龍頭。
- ❤️ 推薦理由: 鍍膜效果顯著,讓清潔週期從天天變成週週,是 ptt超推 的省力神器。
- 💬 實際使用者評價: 「Dcard 網友:噴完水鍍膜後,洗完澡玻璃真的不太積水,水垢好清超多!」
- 💰 參考價格: $499 (折扣後 $431)
- 🚀 心動這裡買: https://s.shopee.tw/8fM1AvYN4k
2️⃣ 2號 鍍膜防護馬桶清潔劑|陶瓷表面的隱形雨衣

- 🧪 重點規格: 專門針對陶瓷釉面設計、雙效除垢鍍膜。
- ✨ 亮點特色: 洗完馬桶會亮晶晶!這款噴霧能在馬桶內壁形成膜層,讓尿垢難以附著,減少刷馬桶的次數。
- 💡 小編的話: 2026 PTT推薦!它是 PTT推薦 的浴室清潔必備,讓馬桶維持潔白的時間更長。
- 💬 適合誰/情境: 懶得天天刷馬桶的人、馬桶容易出現黃垢或黴菌的浴室。
- ❤️ 推薦理由: 鍍膜防護效果有感,氣味清爽不刺鼻,是 Dcard超推 的質感款。
- 💬 實際使用者評價: 「PTT 網友:這罐噴完馬桶真的很有感,髒污不容易掛壁,清一次可以撐很久。」
- 💰 參考價格: $349 (折扣後 $314)
- 🚀 心動這裡買: https://s.shopee.tw/5q1pnjuqwD
3️⃣ 3號 獨家益生菌除霉凝膠|磁磚縫隙的霉斑剋星

- 🧪 重點規格: 益生菌天然配方、高黏稠度凝膠、台灣製造。
- ✨ 亮點特色: 針對矽利康上的「黴根」設計。凝膠能完美吸附在垂直牆面不滴落,長時間反應效果更佳。
- 💡 小編的話: 2026 Dcard超推!它是 PTT必備 的掃除神物,比起除霉噴霧更省量、更精準。
- 💬 適合誰/情境: 浴室矽利康、磁磚接縫處有黑色霉斑、不喜歡化學刺鼻味的人。
- ❤️ 推薦理由: 益生菌成分安全,凝膠設計不髒手,除霉力在社群中是 ptt超推 等級。
- 💬 實際使用者評價: 「Dcard 網友:睡前塗在矽利康上,隔天沖掉黑斑全不見,重點是味道不難聞。」
- 💰 參考價格: $320 - $590 (折扣後 $299)
- 🚀 心動這裡買: https://s.shopee.tw/9fEYMnKTYW
4️⃣ 4號 廚房油污清潔劑|抽油煙機與瓦斯爐的救世主

- 🧪 重點規格: 保養防鏽配方、針對陳年頑垢設計。
- ✨ 亮點特色: 不僅是清潔,還能除蟲、防鏽、保養!噴完後能軟化厚重油污,IH 爐與電磁爐也適用。
- 💡 小編的話: 2026 PTT推薦!這是 Dcard必備 的廚房神器,一罐解決所有重油汙問題。
- 💬 適合誰/情境: 每天大火快炒的廚房、抽油煙機風扇清潔、烤箱外殼油垢。
- ❤️ 推薦理由: 清潔力極強但能保養不鏽鋼表面,讓廚房家電活得更久,是 Dcard超推 產品。
- 💬 實際使用者評價: 「PTT 網友:抽油煙機濾網噴完靜置流出的油超可怕,沖水就乾淨了。」
- 💰 參考價格: $459 - $749 (折扣後 $413)
- 🚀 心動這裡買: https://s.shopee.tw/4fpsPcUAZR
5️⃣ 5號 馬桶清潔錠|馬桶水箱內的消臭衛兵

- 🧪 重點規格: 每錠獨立包裝、藍色消臭配方、去汙防霉。
- ✨ 亮點特色: 丟進水箱就能自動釋放清潔成分。每次沖水都在自動刷馬桶,消臭力一流。
- 💡 小編的話: 2026 Dcard超推!這是 Dcard必備 的生活消耗品,適合忙碌到沒時間刷廁所的上班族。
- 💬 適合誰/情境: 想維持廁所隨時散發清香、預防馬桶水垢生成的租屋族或小資族。
- ❤️ 推薦理由: 價格實惠,平均一天花不到一塊錢就能維持馬桶基本整潔。
- 💬 實際使用者評價: 「Dcard 網友:這款用完馬桶真的比較不會有異味,也不太會長那種黑圈圈。」
- 💰 參考價格: $239 (折扣後 $215)
- 🚀 心動這裡買: https://s.shopee.tw/W0JRyIxEY
6️⃣ 6號 氣炸鍋&微波爐專用清潔劑|愛吃料理也要注意食安清潔

- 🧪 重點規格: 溫和不傷電器塗層、無毒低殘留、噴霧型劑型。
- ✨ 亮點特色: 專為氣炸鍋內部加熱管、微波爐內壁研發。能快速乳化肉類噴濺出的油脂,且成分安全。
- 💡 小編的話: 2026 PTT推薦!氣炸鍋內部最難清,這是 ptt超推 的專屬解方,不再擔心油煙異味。
- 💬 適合誰/情境: 常使用氣炸鍋、微波爐、烤箱、熱壓吐司機的家庭。
- ❤️ 推薦理由: 專門電器研發,避開一般清潔劑可能侵蝕塗層的風險,是 Dcard超推 的保護首選。
- 💬 實際使用者評價: 「PTT 網友:氣炸鍋噴完等一下再擦,那些卡在蚊香盤上的油垢真的好清很多。」
- 💰 參考價格: $250 - $839 (折扣後 $225)
- 🚀 心動這裡買: https://s.shopee.tw/AKUFA4BqSH
7️⃣ 7號 除水垢鑽石海綿|頑固水垢的物理性終結者

- 🧪 重點規格: 奈米鑽石級研磨層、專利結構設計。
- ✨ 亮點特色: 針對那些已經成形的頑固鱗狀水垢,只需沾水輕擦,即可透過物理研磨快速移除。
- 💡 小編的話: 2026 Dcard超推!這是 PTT必備 的秘密武器,搭配水鍍膜噴霧簡直無敵。
- 💬 適合誰/情境: 累積半年的老舊水垢、霧掉的鏡子、生鏽斑點的不鏽鋼龍頭。
- ❤️ 推薦理由: 不需強力藥劑,純物理方式即可見效,省力且快速。
- 💬 實際使用者評價: 「Dcard 網友:用了鑽石海綿才知道我家龍頭本來是亮的,像變魔術一樣!」
- 💰 參考價格: $199 (折扣後 $179)
- 🚀 心動這裡買: https://s.shopee.tw/8fM1B2MkCK
8️⃣ 8號 三合一多功能刮水器|浴室乾爽的最後一哩路

- 🧪 重點規格: 雙層橡膠刮條、符合人體工學握把、自帶掛孔。
- ✨ 亮點特色: 刮水不留痕跡。洗完澡後順手刮一下牆面與玻璃,是預防水垢生成的最大關鍵。
- 💡 小編的話: 2026 PTT推薦!它是 Dcard必備 的隨手神物,搭配掛勾放在浴室超方便。
- 💬 適合誰/情境: 習慣洗澡後刮水的愛乾淨人士、大掃除時清潔窗戶玻璃。
- ❤️ 推薦理由: 便宜好用,手感極佳,是 ptt超推 的清潔輔助小工具。
- 💬 實際使用者評價: 「PTT 網友:這款刮水器刮得非常乾淨,浴室地板也適合,是 CP 值很高的小物。」
- 💰 參考價格: $149 (折扣後 $134)
- 🚀 心動這裡買: https://s.shopee.tw/9AIHlzNoW7
🧐 綠綠好日居家清潔常見 Q&A ❓
📢 Q1:益生菌除霉凝膠會不會有刺鼻氯味?
這是 Dcard網友 很在意的點。綠綠好日配方相對市售除霉噴霧溫和許多,雖然清潔過程仍有微弱氣味,但建議保持通風,使用感比傳統漂白水好很多!
📢 Q2:水鍍膜噴霧可以維持多久?
PTT推薦 的觀點是:玻璃噴完水鍍膜後,依照洗澡頻率,大約可維持 1-2 週的疏水效果。建議每週清潔後補噴,會讓鍍膜層越來越厚。
📢 Q3:氣炸鍋清潔劑可以直接噴在發熱管嗎?
可以!但務必在關機並冷卻狀態下噴灑,靜置後使用乾淨濕布反覆擦拭乾淨,待完全乾燥後再使用電器。
📍 【總結:2026 綠綠好日選購懶人包】
🏁 浴室亮晶晶懶人包: 推薦 【1號 玻璃水鍍膜】 + 【8號 刮水器】。
🏁 霉斑終結必備: 首選 【3號 益生菌除霉凝膠】。
🏁 廚房料理達人必入: 推薦 【4號 油污清潔劑】 + 【6號 氣炸鍋專用】。
🏁 頑固垢物理擊破: 直上 【7號 鑽石海綿】。
選擇理由: 綠綠好日成功將「清潔、防護、安全性」融合,讓 2026 年的家事變得更科學。不用再流汗猛刷,選對工具,家裡就像天天有人來打掃!

















