當你在NotebookLM中將筆記轉換至Google文件時,會遇到表格亂碼的問題,該如何處理?


如果複製到 Word 中會可以得到正確的結果。

但是如果是儲存為記事,再選取匯出至文件時:

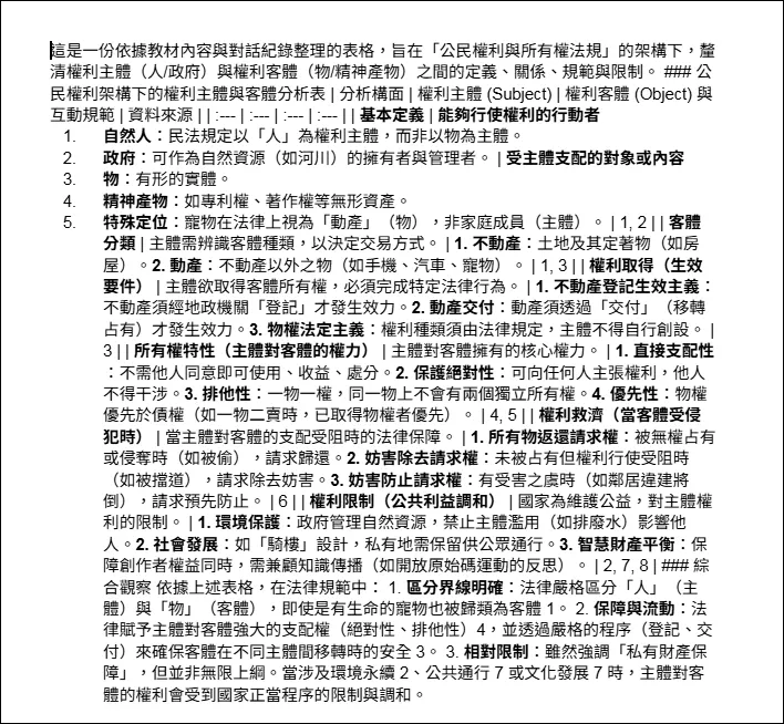
會得到不正確的表格結果:

如果改以匯出為試算表,則可以得到正確的表格內容。

或是直接以手動方式將筆記內容複製後,在 Google 文件中貼上。可以得到正確的結果。

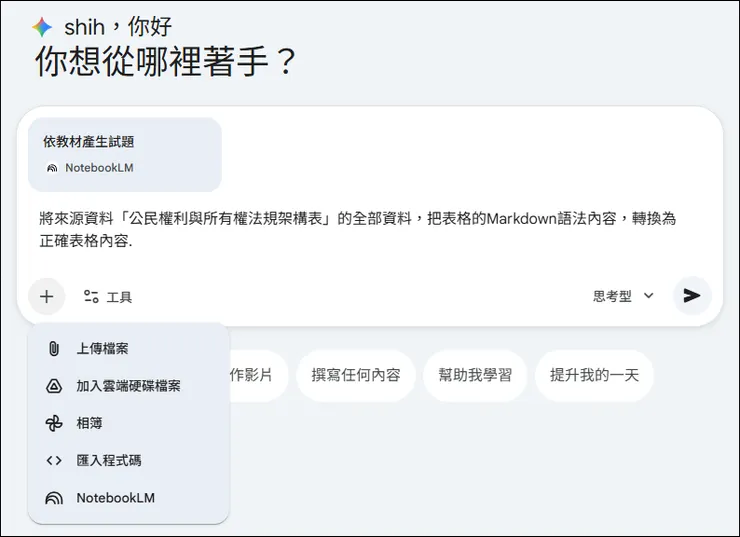
你還可以在 Gemini 中加入 NotebookLM 的筆記,然後再進行處理。例如:

再將結果匯出至文件,也可以獲得正確的結果。

當你在NotebookLM中將筆記轉換至Google文件時,會遇到表格亂碼的問題,該如何處理?


如果複製到 Word 中會可以得到正確的結果。

但是如果是儲存為記事,再選取匯出至文件時:

會得到不正確的表格結果:

如果改以匯出為試算表,則可以得到正確的表格內容。

或是直接以手動方式將筆記內容複製後,在 Google 文件中貼上。可以得到正確的結果。

你還可以在 Gemini 中加入 NotebookLM 的筆記,然後再進行處理。例如:

再將結果匯出至文件,也可以獲得正確的結果。
























