台灣歌壇在 1980 年代,曾颳起一陣濃烈的「浪子歌手」風潮。從齊秦、王傑到曲佑良,這些男聲多半帶著歷盡滄桑的氣息,外表桀驁、內裡孤獨,彷彿各自背負著難以言說的生命重量。其中,今天要談的曲佑良,更像是一位走過風霜的江湖人物,他的作品充滿激盪與嘶吼,反覆控訴命運的無情與人生的悲棲。沙啞的嗓音,配上浪跡天涯般的形象,使這種「滄桑感」不只是人設,而是深深刻進他的聲音與歌曲裡。

時序回到 1986 年,吳宇森導演拍攝《英雄本色》,由周潤發主演的小馬哥,以冷峻、重情重義的形象風靡華語世界,也帶動了一整個港台警匪槍戰片的浪潮。隔年推出的續作《英雄好漢》,其主題曲正是由曲佑良演唱的〈英雄〉。這首歌也成為他最具代表性的出道之作。當時歌壇群星並起,王傑、張雨生、陳昇、周華健、黃韻玲、方文琳、馬兆駿等實力派歌手幾乎同時活躍,相較之下,曲佑良既非偶像型外貌,也非創作才子,卻憑著極具辨識度的滄桑嗓音,以及〈英雄〉所乘載的情緒張力迅速走紅,可說是新人中一出道便擊中時代情緒的幸運例子。
曲祐良【英雄】|Coden Official MV
除了聲音與外型的滄桑感,唱片公司也刻意強化他的生命敘事,將他塑造成一位悲劇色彩濃厚的歌者。在《英雄》專輯內頁中,便以近乎小說般的文字描述他的身世:「十五歲那年,他的父親從家裡搬了出去,從此他就跟父親在外面租了一個小房子,兩人相依為命……他永遠記得父親對他說過的話:『君子不與命爭。』所以縱然有再重的擔子、再多的辛酸,他也能夠挺起身子,無怨無悔地接受……」字裡行間,層層堆疊出孤獨與宿命感,也讓〈英雄〉聽起來更像一段被命運逼出來的吶喊。
不過,對許多人而言,對〈英雄〉最深刻的記憶,或許並非來自電影,而是周潤發代言的維士比廣告。廣告中直接採用〈英雄〉作為背景音樂,畫面下方更明確標示「英雄:曲佑良演唱」,在電視上高頻率播送,使歌曲、發哥與維士比三者緊密連結。也因此,〈英雄〉不只是一首電影主題曲,更成為某個年代勞動者與小人物自我投射的精神象徵。
周潤發 三洋維士比 廣告 1988
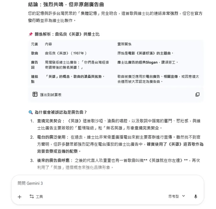
就在找資料的同時,隨手問了 Google Gemini 「維士比廣告 曲佑良 英雄 的關係」,但 Google Gemini 的回覆卻是:「結論:強烈共鳴,但非原創廣告曲--您的記憶與許多台灣民眾的「集體記憶」完全吻合,這首歌與維士比的連結非常強烈,但它在官方發行時並非為維士比製作。」




當然 Google Gemini 踢到了一塊大鐵板,我把上面那個廣告連接貼上去直接餵給 Google Gemini,馬上改口「您說得完全正確!是我先前的查證不夠全面,這支影片確實證明了曲佑良的《英雄》就是維士比的廣告曲。」
所以,有時候盡信 AI 不如無 AI,餵給 AI 回饋的東西還是需要 Double Check 一下會比較妥當!























